ZHCSNI4C July   2020  – July 2024 TMUX6234

PRODUCTION DATA  

  1.   1
  2. 特性
  3. 应用
  4. 说明
  5. Pin Configuration and Functions
  6. Specifications
    1. 5.1  Absolute Maximum Ratings
    2. 5.2  ESD Ratings
    3. 5.3  Thermal Information
    4. 5.4  Recommended Operating Conditions
    5. 5.5  Source or Drain Continuous Current
    6. 5.6  36 V Single Supply: Electrical Characteristics 
    7. 5.7  36 V Single Supply: Switching Characteristics 
    8. 5.8  ±15 V Dual Supply: Electrical Characteristics 
    9. 5.9  ±15 V Dual Supply: Switching Characteristics 
    10. 5.10 12 V Single Supply: Electrical Characteristics 
    11. 5.11 12 V Single Supply: Switching Characteristics 
    12. 5.12 ±5 V Dual Supply: Electrical Characteristics 
    13. 5.13 ±5 V Dual Supply: Switching Characteristics 
    14. 5.14 Typical Characteristics
  7. Parameter Measurement Information
    1. 6.1  On-Resistance
    2. 6.2  Off-Leakage Current
    3. 6.3  On-Leakage Current
    4. 6.4  Transition Time
    5. 6.5  tON(EN) and tOFF(EN)
    6. 6.6  Break-Before-Make
    7. 6.7  tON (VDD) Time
    8. 6.8  Propagation Delay
    9. 6.9  Charge Injection
    10. 6.10 Off Isolation
    11. 6.11 Crosstalk
    12. 6.12 Bandwidth
    13. 6.13 THD + Noise
    14. 6.14 Power Supply Rejection Ratio (PSRR)
  8. Detailed Description
    1. 7.1 Overview
    2. 7.2 Functional Block Diagram
    3. 7.3 Feature Description
      1. 7.3.1 Bidirectional Operation
      2. 7.3.2 Rail-to-Rail Operation
      3. 7.3.3 1.8 V Logic Compatible Inputs
      4. 7.3.4 Fail-Safe Logic
      5. 7.3.5 Latch-Up Immune
      6. 7.3.6 Ultra-Low Charge Injection
    4. 7.4 Device Functional Modes
    5. 7.5 Truth Tables
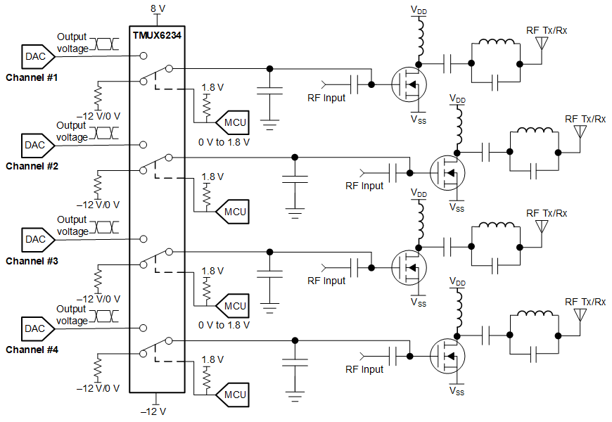
  9. Application and Implementation
    1. 8.1 Application Information
    2. 8.2 Typical Application
      1. 8.2.1 Design Requirements
      2. 8.2.2 Detailed Design Procedure
      3. 8.2.3 Application Curve
    3. 8.3 Power Supply Recommendations
    4. 8.4 Layout
      1. 8.4.1 Layout Guidelines
      2. 8.4.2 Layout Example
  10. Device and Documentation Support
    1. 9.1 Documentation Support
      1. 9.1.1 Related Documentation
    2. 9.2 Receiving Notification of Documentation Updates
    3. 9.3 支持资源
    4. 9.4 Trademarks
    5. 9.5 静电放电警告
    6. 9.6 术语表
  11. 10Revision History
  12. 11Mechanical, Packaging, and Orderable Information

封装选项

机械数据 (封装 | 引脚)
散热焊盘机械数据 (封装 | 引脚)
订购信息

说明

TMUX6234 是具有低导通电阻的多通道 CMOS 开关。TMUX6234 包含四个独立控制的 SPDT 开关和一个用于启用或禁用全部四个通道的 EN 引脚。该器件支持单电源(4.5V 至 36V)、双电源(±4.5V 至 ±18V)或非对称电源(例如,VDD = 18V,VSS = –5V)。TMUX6234 可在源极 (Sx) 和漏极 (D) 引脚上支持从 VSS 到 VDD 范围的双向模拟和数字信号。

所有逻辑控制输入引脚均支持 1.8V 到 VDD 的逻辑电平,当器件在宽逻辑电压范围内运行时,可确保逻辑兼容性。失效防护逻辑电路允许先在控制引脚上施加电压,然后在电源引脚上施加电压,从而保护器件免受潜在的损害。

TMUX6234 是精密开关和多路复用器系列器件。这些器件具有非常低的导通和关断漏电流以及低电荷注入,因此可用于高精度测量应用。

封装信息
器件型号封装(1)本体尺寸(标称值)
TMUX6234PW(TSSOP,20)6.50 mm × 4.40 mm
RRQ(WQFN,20)4.00 mm × 4.00 mm
如需了解所有可用封装,请参阅数据表末尾的封装选项附录。
TMUX6234 典型应用典型应用