ZHCSJ03B November 2018 – February 2024 TMUX1108
PRODUCTION DATA
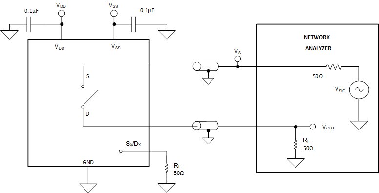
Off isolation is defined as the ratio of the signal at the drain pin (D) of the device when a signal is applied to the source pin (Sx) of an off-channel. Figure 7-8 shows the setup used to measure off isolation. Use the off isolation equation to compute off isolation.
Figure 7-8 Off Isolation Measurement Setup