ZHCSMR5 November   2020 TLV6703-Q1

PRODUCTION DATA  

  1. 特性
  2. 应用
  3. 说明
  4. Revision History
  5. Device Comparison Table
  6. Pin Configuration and Functions
  7. Specifications
    1. 7.1 Absolute Maximum Ratings
    2. 7.2 ESD Ratings
    3. 7.3 Recommended Operating Conditions
    4. 7.4 Thermal Information
    5. 7.5 Electrical Characteristics
    6. 7.6 Timing Requirements
    7. 7.7 Switching Characteristics
    8. 7.8 Timing Diagrams
    9. 7.9 Typical Characteristics
  8. Detailed Description
    1. 8.1 Overview
    2. 8.2 Functional Block Diagram
    3. 8.3 Feature Description
      1. 8.3.1 Input Pin (SENSE)
      2. 8.3.2 Output Pin (OUT)
      3. 8.3.3 Immunity to Input-Pin Voltage Transients
    4. 8.4 Device Functional Modes
      1. 8.4.1 Normal Operation (VDD > UVLO)
      2. 8.4.2 Undervoltage Lockout (V(POR) < VDD < UVLO)
      3. 8.4.3 Power-On Reset (VDD < V(POR))
  9. Application and Implementation
    1. 9.1 Application Information
      1. 9.1.1 VPULLUP to a Voltage Other Than VDD
      2. 9.1.2 Monitoring VDD
      3. 9.1.3 Monitoring a Voltage Other Than VDD
    2. 9.2 Typical Application
      1. 9.2.1 Design Requirements
      2. 9.2.2 Detailed Design Procedure
        1. 9.2.2.1 Resistor Divider Selection
        2. 9.2.2.2 Pullup Resistor Selection
        3. 9.2.2.3 Input Supply Capacitor
        4. 9.2.2.4 Sense Capacitor
      3. 9.2.3 Application Curves
    3. 9.3 Dos and Don'ts
  10. 10Power-Supply Recommendations
  11. 11Layout
    1. 11.1 Layout Guidelines
    2. 11.2 Layout Example
  12. 12Device and Documentation Support
    1. 12.1 Device Support
      1. 12.1.1 Development Support
    2. 12.2 Receiving Notification of Documentation Updates
    3. 12.3 支持资源
    4. 12.4 Trademarks
    5. 12.5 静电放电警告
    6. 12.6 术语表
  13. 13Mechanical, Packaging, and Orderable Information

封装选项

机械数据 (封装 | 引脚)
散热焊盘机械数据 (封装 | 引脚)
订购信息

说明

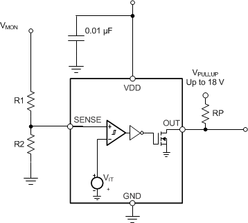
TLV6703-Q1 是一款高电压比较器,工作电压范围为 1.8V 至 18V。TLV6703-Q1 具有一个内部基准电压为 400mV 的高精度比较器和一个额定电压为 18V 的开漏输出,用于实现精确的电压检测。可以使用外部电阻设置监视电压。

当 SENSE 引脚上的电压下降至低于 (VIT–) 时,OUT 引脚被驱动至低电平,而当电压返回到对应阈值 (VIT+) 之上时,OUT 引脚变为高电平。TLV6703-Q1 中的比较器具有拒绝短暂干扰的内置迟滞,确保稳定的输出运行,不会引起误触发。

TLV6703-Q1 采用无引线 WSON-6 封装,额定工作结温范围为 –40°C 至 +125°C。

器件信息(1)
器件型号 封装 封装尺寸(标称值)
TLV6703-Q1 WSON (6) 1.50mm × 1.50mm
如需了解所有可用封装,请参阅数据表末尾的封装选项附录。

 

 

 

GUID-2EABDA70-7B9E-4973-8528-DC02E836B96C-low.gif简化版方框图
GUID-45EEEDEF-96E4-4AF4-8A6B-CE97AD7BAE2F-low.gif上升输入阈值电压 (VIT+) 与温度间的关系