ZHCSKC8 October   2019 TLV6003

PRODUCTION DATA.  

  1. 特性
  2. 应用
  3. 说明
    1.     Device Images
      1.      PIR 运动检测器缓冲器
      2.      失调电压与温度间的关系
  4. 修订历史记录
  5. Pin Configuration and Functions
    1.     Pin Functions
  6. Specifications
    1. 6.1 Absolute Maximum Ratings
    2. 6.2 ESD Ratings
    3. 6.3 Recommended Operating Conditions
    4. 6.4 Thermal Information – TLV6003
    5. 6.5 Electrical Characteristics
    6. 6.6 Typical Characteristics
  7. Detailed Description
    1. 7.1 Overview
    2. 7.2 Functional Block Diagram
    3. 7.3 Feature Description
      1. 7.3.1 Reverse-Battery Protection
      2. 7.3.2 Common-Mode Input Range
    4. 7.4 Device Functional Modes
  8. Application and Implementation
    1. 8.1 Application Information
      1. 8.1.1 Drive a Capacitive Load
    2. 8.2 Typical Application
      1. 8.2.1 Design Requirements
      2. 8.2.2 Detailed Design Procedure
      3. 8.2.3 Application Curve
  9. Power Supply Recommendations
  10. 10Layout
    1. 10.1 Layout Guidelines
    2. 10.2 Layout Example
  11. 11器件和文档支持
    1. 11.1 器件支持
      1. 11.1.1 开发支持
    2. 11.2 文档支持
      1. 11.2.1 相关文档
    3. 11.3 接收文档更新通知
    4. 11.4 社区资源
    5. 11.5 商标
    6. 11.6 静电放电警告
    7. 11.7 Glossary
  12. 12机械、封装和可订购信息

封装选项

机械数据 (封装 | 引脚)
散热焊盘机械数据 (封装 | 引脚)
订购信息

Design Requirements

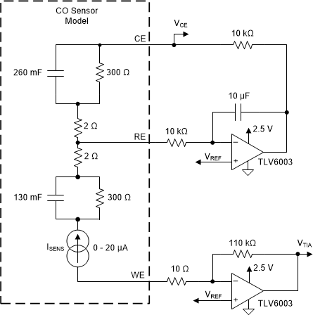
For this example, an electrical model of a CO sensor is used to simulate the sensor performance, as shown in Figure 33. The simulation is designed to model a CO sensor with a sensitivity of 69 nA/ppm. The supply voltage and maximum ADC input voltage is 2.5 V, and the maximum concentration is 300 ppm.

TLV6003 tlv6003_CO_typical_application.gifFigure 33. CO Sensor Simulation Schematic

Table 1. Design Parameters

DESIGN PARAMETER EXAMPLE VALUE
Supply voltage 2.5 V
Amplifier quiescent current < 2 µA
Transimpedance amplifier sensitivity 110 mV/µA