ZHCSIP4B May   2004  – December 2016 TLV2371-Q1 , TLV2372-Q1 , TLV2374-Q1

PRODUCTION DATA.  

  1. 特性
  2. 应用
  3. 说明
    1.     Device Images
      1.      高电流检测中输出电压与差分输入间的关系
  4. 修订历史记录
  5. 器件比较表
  6. 引脚配置和功能
    1.     引脚功能:TLV2371-Q1
    2.     引脚功能:TLV2372-Q1
    3.     引脚功能:TLV2374-Q1
  7. 规格
    1. 7.1 绝对最大额定值
    2. 7.2 ESD 额定值
    3. 7.3 建议运行条件
    4. 7.4 热性能信息:TLV2371-Q1
    5. 7.5 热性能信息:TLV2372-Q1
    6. 7.6 热性能信息:TLV2374-Q1
    7. 7.7 电气特征
    8. 7.8 典型特性
  8. 详细 说明
    1. 8.1 概要
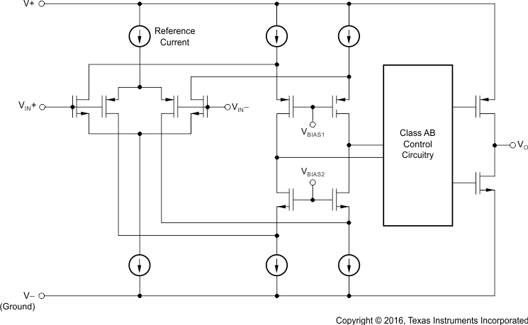
    2. 8.2 功能框图
    3. 8.3 特性 描述
      1. 8.3.1 轨至轨输入运行
      2. 8.3.2 驱动容性负载
      3. 8.3.3 失调电压
      4. 8.3.4 一般配置
    4. 8.4 器件功能模式
  9. 应用和实现
    1. 9.1 应用信息
    2. 9.2 典型 应用
      1. 9.2.1 高侧电流监控器
        1. 9.2.1.1 设计要求
        2. 9.2.1.2 详细设计流程
          1. 9.2.1.2.1 差分放大器公式
        3. 9.2.1.3 应用曲线
      2. 9.2.2 反相放大器
      3. 9.2.3 设计要求
      4. 9.2.4 详细设计流程
      5. 9.2.5 应用曲线
  10. 10电源建议
  11. 11布局
    1. 11.1 布局指南
    2. 11.2 布局示例
    3. 11.3 功率耗散注意事项
  12. 12器件和文档支持
    1. 12.1 相关链接
    2. 12.2 接收文档更新通知
    3. 12.3 社区资源
    4. 12.4 商标
    5. 12.5 静电放电警告
    6. 12.6 术语表
  13. 13机械、封装和可订购信息

封装选项

请参考 PDF 数据表获取器件具体的封装图。

机械数据 (封装 | 引脚)
  • D|8
散热焊盘机械数据 (封装 | 引脚)
订购信息

功能框图

TLV2371-Q1 TLV2372-Q1 TLV2374-Q1 ai_schematic_bos073.gif