ZHCSDU7C July   2015  – September 2017 TLK10031

PRODUCTION DATA.  

  1. 器件概述
    1. 1.1 特性
    2. 1.2 应用范围
    3. 1.3 说明
  2. 修订历史记录
  3. 说明
  4. Terminal Configuration and Functions
    1. 4.1 Pin Attributes
  5. Specifications
    1. 5.1  Absolute Maximum Ratings
    2. 5.2  ESD Ratings
    3. 5.3  Recommended Operating Conditions
    4. 5.4  Thermal Information
    5. 5.5  Electrical Characteristics: High Speed Side Serial Transmitter
    6. 5.6  Electrical Characteristics: High Speed Side Serial Receiver
    7. 5.7  Electrical Characteristics: Low Speed Side Serial Transmitter
    8. 5.8  Electrical Characteristics: Low Speed Side Serial Receiver
    9. 5.9  Electrical Characteristics: LVCMOS (VDDO):
    10. 5.10 Electrical Characteristics: Clocks
    11. 5.11 Timing Requirements
    12. 5.12 Typical Characteristics
  6. Parametric Measurement Information
  7. Detailed Description
    1. 7.1 Overview
    2. 7.2 Functional Block Diagrams
    3. 7.3 Feature Description
      1. 7.3.1  10GBASE-KR Transmit Data Path Overview
      2. 7.3.2  10GBASE-KR Receive Data Path Overview
      3. 7.3.3  Channel Synchronization Block
      4. 7.3.4  8B/10B Encoder
      5. 7.3.5  8B/10B Decoder
      6. 7.3.6  64B/66B Encoder/Scrambler
      7. 7.3.7  Forward Error Correction
      8. 7.3.8  64B/66B Decoder/Descrambler
      9. 7.3.9  Transmit Gearbox
      10. 7.3.10 Receive Gearbox
      11. 7.3.11 XAUI Lane Alignment / Code Gen (XAUI PCS)
      12. 7.3.12 Inter-Packet Gap (IPG) Characters
      13. 7.3.13 Clock Tolerance Compensation (CTC)
      14. 7.3.14 10GBASE-KR Auto-Negotiation
      15. 7.3.15 10GBASE-KR Link Training
      16. 7.3.16 10GBASE-KR Line Rate, PLL Settings, and Reference Clock Selection
      17. 7.3.17 10GBASE-KR Test Pattern Support
      18. 7.3.18 10GBASE-KR Latency
    4. 7.4 Device Functional Modes
      1. 7.4.1  10GBASE-KR Mode
      2. 7.4.2  1GBASE-KX Mode
        1. 7.4.2.1 Channel Sync Block
        2. 7.4.2.2 8b/10b Encoder and Decoder Blocks
        3. 7.4.2.3 TX CTC
        4. 7.4.2.4 1GBASE-KX Line Rate, PLL Settings, and Reference Clock Selection
        5. 7.4.2.5 1GBASE-KX Mode Latency
          1. 7.4.2.5.1 Test Pattern Generator
          2. 7.4.2.5.2 Test Pattern Verifier
      3. 7.4.3  General Purpose (10G) Serdes Mode Functional Description
        1. 7.4.3.1 General Purpose SERDES Transmit Data Path
      4. 7.4.4  General Purpose SERDES Receive Data Path
      5. 7.4.5  Channel Synchronization
      6. 7.4.6  8B/10B Encoder and Decoder
      7. 7.4.7  Lane Alignment Scheme for 8b/10b General Purpose Serdes Mode
      8. 7.4.8  Lane Alignment Components
      9. 7.4.9  Lane Alignment Operation
      10. 7.4.10 Line Rate, SERDES PLL Settings, and Reference Clock Selection for the General Purpose SERDES Mode
      11. 7.4.11 General Purpose SERDES Mode Test Pattern Support
      12. 7.4.12 General Purpose SERDES Mode Latency
        1. 7.4.12.1 Clocking Architecture (All Modes)
        2. 7.4.12.2 Integrated Smart Switch
      13. 7.4.13 Intelligent Switching Modes
      14. 7.4.14 Serial Loopback Modes
      15. 7.4.15 Latency Measurement Function (General Purpose SerDes Mode)
      16. 7.4.16 Power Down Mode
        1. 7.4.16.1 High Speed CML Output
        2. 7.4.16.2 High Speed Receiver
        3. 7.4.16.3 Loss of Signal Output Generation (LOS)
      17. 7.4.17 MDIO Management Interface
      18. 7.4.18 MDIO Protocol Timing
      19. 7.4.19 Clause 22 Indirect Addressing
      20. 7.4.20 Provisionable XAUI Clock Tolerance Compensation
        1. 7.4.20.1 Insertion:
        2. 7.4.20.2 Removal:
    5. 7.5 Register Maps
      1. 7.5.1 Register Bit Definitions
        1. 7.5.1.1 RW: Read-Write
        2. 7.5.1.2 RW/SC: Read-Write Self-Clearing
        3. 7.5.1.3 RO: Read-Only
        4. 7.5.1.4 RO/LH: Read-Only Latched High
        5. 7.5.1.5 RO/LL: Read-Only Latched Low
        6. 7.5.1.6 COR: Clear-On-Read
      2. 7.5.2 Vendor Specific Device Registers
        1. 7.5.2.1  GLOBAL_CONTROL_1 (register: 0x0000) (default: 0x0610) (device address: 0x1E)
        2. 7.5.2.2  CHANNEL_CONTROL_1 (register: 0x0001) (default: 0x0B00) (device address: 0x1E)
        3. 7.5.2.3  HS_SERDES_CONTROL_1 (register: 0x0002 ) (default: 0x831D) (device address: 0x1E)
        4. 7.5.2.4  HS_SERDES_CONTROL_2 (register: 0x0003) (default: 0xA848) (device address: 0x1E)
        5. 7.5.2.5  HS_SERDES_CONTROL_3 (register: 0x0004) (default: 0x1500) (device address: 0x1E)
        6. 7.5.2.6  HS_SERDES_CONTROL_4 (register: 0x0005) (default: 0x2000) (device address: 0x1E)
        7. 7.5.2.7  LS_SERDES_CONTROL_1 (register: 0x0006) (default: 0xF115) (device address: 0x1E)
        8. 7.5.2.8  LS_SERDES_CONTROL_2 (register: 0x0007) (default: 0xDC04) (device address: 0x1E)
        9. 7.5.2.9  LS_SERDES_CONTROL_3 (register: 0x0008) (default: 0x000D) (device address: 0x1E)
        10. 7.5.2.10 HS_OVERLAY_CONTROL (register: 0x0009) (default: 0x0380) (device address: 0x1E)
        11. 7.5.2.11 LS_OVERLAY_CONTROL (register: 0x000A) (default: 0x4000) (device address: 0x1E)
        12. 7.5.2.12 LOOPBACK_TP_CONTROL (register: 0x000B) (default: 0x0D10) (device address: 0x1E)
        13. 7.5.2.13 LS_CONFIG_CONTROL (register: 0x000C) (default: 0x0330) (device address: 0x1E)
        14. 7.5.2.14 LS_CONFIG_CONTROL (register: 0x000C) (default: 0x0330) (device address: 0x1E)
        15. 7.5.2.15 CLK_CONTROL (register: 0x000D) (default: 0x2F80) (device address: 0x1E)
        16. 7.5.2.16 RESET_CONTROL (register: 0x000E) (default: 0x0000) (device address: 0x1E)
        17. 7.5.2.17 CHANNEL_STATUS_1 (register: 0x000F) (default: 0x0000) (device address: 0x1E)
        18. 7.5.2.18 HS_ERROR_COUNTER (register: 0x0010) (default: 0x0FFFD) (device address: 0x1E)
        19. 7.5.2.19 LS_LN0_ERROR_COUNTER (register: 0x0011) (default: 0xFFFD) (device address: 0x1E)
        20. 7.5.2.20 LS_LN1_ERROR_COUNTER (register: 0x0012 ) (default: 0xFFFD) (device address: 0x1E)
        21. 7.5.2.21 LS_LN2_ERROR_COUNTER (register: 0x0013) (default: 0xFFFD) (device address: 0x1E)
        22. 7.5.2.22 LS_LN3_ERROR_COUNTER (register: 0x0014) (default: 0xFFFD) (device address: 0x1E)
        23. 7.5.2.23 LS_STATUS_1 (register: 0x0015) (default: 0x0000) (device address: 0x1E)
        24. 7.5.2.24 HS_STATUS_1 (register: 0x0016) (default: 0x0000) (device address: 0x1E)
        25. 7.5.2.25 DST_CONTROL_1 (register = 0x0017) (default = 0x2000) (device address: 0x1E)
        26. 7.5.2.26 DST_CONTROL_2 (register = 0x0018 ) (default = 0x0C20) (device address: 0x1E)
        27. 7.5.2.27 DSR_CONTROL_1 (register = 0x0019) (default = 0x2500) (device address: 0x1E)
        28. 7.5.2.28 DSR_CONTROL_2 (register = 0x001A) (default = 0x4C20) (device address: 0x1E)
        29. 7.5.2.29 DATA_SWITCH_STATUS (register = 0x001B) (default = 0x1020) (device address: 0x1E)
        30. 7.5.2.30 LS_CH_CONTROL_1 (register =0x001C) (default =0x0000) (device address: 0x1E)
        31. 7.5.2.31 HS_CH_CONTROL_1 (register = 0x001D) (default = 0x0000) (device address: 0x1E)
        32. 7.5.2.32 EXT_ADDRESS_CONTROL (register = 0x001E) (default = 0x0000) (device address: 0x1E)
        33. 7.5.2.33 EXT_ADDRESS_DATA (register = 0x001F) (default = 0x0000) (device address: 0x1E)
        34. 7.5.2.34 VS_10G_LN_ALIGN_ACODE_P (register =0x8003) (default = 0x0283) (device address: 0x1E)
        35. 7.5.2.35 VS_10G_LN_ALIGN_ACODE_N (register =0x8004 ) (default = 0x017C) (device address: 0x1E)
        36. 7.5.2.36 MC_AUTO_CONTROL (register = 0x8021) (default = 0x000F) (device address: 0x1E)
        37. 7.5.2.37 DST_ON_CHAR_CONTROL (register = 0x802A) (default = 0x02FD) (device address: 0x1E)
        38. 7.5.2.38 DST_OFF_CHAR_CONTROL (register = 0x802B ) (default = 0x02FD) (device address: 0x1E)
        39. 7.5.2.39 DST_STUFF_CHAR_CONTROL (register = 0x802C) (default = 0x0207) (device address: 0x1E)
        40. 7.5.2.40 DSR_ON_CHAR_CONTROL (register = 0x802D) (default = 0x02FD) (device address: 0x1E)
        41. 7.5.2.41 DSR_OFF_CHAR_CONTROL (register = 0X802E) (default = 0x02FD) (device address: 0x1E)
        42. 7.5.2.42 DSR_STUFF_CHAR_CONTROL (register = 0x802F) (default = 0x0207) (device address: 0x1E)
        43. 7.5.2.43 LATENCY_MEASURE_CONTROL (register = 0x8040) (default = 0x0000) (device address: 0x1E)
        44. 7.5.2.44 LATENCY_COUNTER_2 (register = 0x8041) (default =0x0000) (device address: 0x1E)
        45. 7.5.2.45 LATENCY_COUNTER_1 (register = 0x8042) (default = 0x0000) (device address: 0x1E)
        46. 7.5.2.46 TRIGGER_LOAD_CONTROL (register =0x8100) (default = 0x0000) (device address: 0x1E)
        47. 7.5.2.47 TRIGGER_EN_CONTROL (register = 0x8101) (default = 0x0000) (device address: 0x1E)
      3. 7.5.3 PMA/PMD Registers
        1. 7.5.3.1  PMA_CONTROL_1 (register = 0x0000) (default = 0x0000) (device address: 0x01)
        2. 7.5.3.2  PMA_STATUS_1 (register = 0x0001) (default = 0x0002) (device address: 0x01)
        3. 7.5.3.3  PMA_DEV_IDENTIFIER_1 (register = 0x0002) (default = 0x4000) (device address: 0x01)
        4. 7.5.3.4  PMA_DEV_IDENTIFIER_2 (register = 0x0003) (default = 0x5100) (device address: 0x01)
        5. 7.5.3.5  PMA_SPEED_ABILITY (register = 0x0004) (default = 0x0011) (device address: 0x01)
        6. 7.5.3.6  PMA_DEV_PACKAGE_1 (register = 0x0005) (default = 0x000B) (device address: 0x01)
        7. 7.5.3.7  PMA_DEV_PACKAGE_2 (register = 0x0006) (default = 0x4000) (device address: 0x01)
        8. 7.5.3.8  PMA_DEV_PACKAGE_2 (register = 0x0006) (default = 0x4000) (device address: 0x01)
        9. 7.5.3.9  PMA_RX_SIGNAL_DET_STATUS (register = 0x000A) (default = 0x0000) (device address: 0x01)
        10. 7.5.3.10 PMA_EXTENDED_ABILITY (register = 0x000B) (default = 0x0050) (device address: 0x01)
        11. 7.5.3.11 LT_TRAIN_CONTROL (register =0x0096) (default = 0x0002) (device address: 0x01)
        12. 7.5.3.12 LT_TRAIN_STATUS (register = 0x0097) (default = 0x0000) (device address: 0x01)
        13. 7.5.3.13 LT_LINK_PARTNER_CONTROL (register = 0x0098) (default = 0x0000) (device address: 0x01)
        14. 7.5.3.14 LT_LINK_PARTNER_STATUS (register = 0x0099) (default = 0x0000) (device address: 0x01)
        15. 7.5.3.15 LT_LOCAL_DEVICE_CONTROL (register = 0x009A) (default = 0x0000) (device address: 0x01)
        16. 7.5.3.16 LT_LOCAL_DEVICE_STATUS (register = 0x009B) (default = 0x0000) (device address: 0x01)
        17. 7.5.3.17 KX_STATUS (register = 0x00A1) (default = 0x3000) (device address: 0x01)
        18. 7.5.3.18 KR_FEC_ABILITY (register = 0x00AA) (default = 0x0003) (device address: 0x01)
        19. 7.5.3.19 KR_FEC_CONTROL (register = 0x00AB) (default = 0x0000) (device address: 0x01)
        20. 7.5.3.20 KR_FEC_C_COUNT_1 (register = 0x00AC) (default = 0x0000) (device address: 0x01)
        21. 7.5.3.21 KR_FEC_C_COUNT_2 (register = 0x00AD) (default = 0x0000) (device address: 0x01)
        22. 7.5.3.22 KR_FEC_UC_COUNT_1 (register = 0x00AE) (default = 0x0000) (device address: 0x01)
        23. 7.5.3.23 KR_FEC_UC_COUNT_2 (register = 0x00AF) (default = 0x0000) (device address: 0x01)
        24. 7.5.3.24 KR_VS_FIFO_CONTROL_1 (register = 0x8001) (default = 0xCC4C) (device address: 0x01)
        25. 7.5.3.25 KR_VS_TP_GEN_CONTROL (register =0x8002) (default = 0x0000) (device address: 0x01)
        26. 7.5.3.26 KR_VS_TP_VER_CONTROL (register = 0x8003) (default = 0x0000) (device address: 0x01)
        27. 7.5.3.27 KR_VS_CTC_ERR_CODE_LN0 (register = 0x8005) (default = 0xCE00) (device address: 0x01)
        28. 7.5.3.28 KR_VS_CTC_ERR_CODE_LN1 (register = 0x8006) (default =0x0000) (device address: 0x01)
        29. 7.5.3.29 KR_VS_CTC_ERR_CODE_LN2 (register = 0x8007) (default = 0x0000) (device address: 0x01)
        30. 7.5.3.30 KR_VS_CTC_ERR_CODE_LN3 (register = 0x8008) (default = 0x0080) (device address: 0x01)
        31. 7.5.3.31 KR_VS_LN0_EOP_ERROR_COUNTER (register = 0x8010) (default = 0xFFFD) (device address: 0x01)
        32. 7.5.3.32 KR_VS_LN1_EOP_ERROR_COUNTER (register = 0x8011) (default = 0xFFFD) (device address: 0x01)
        33. 7.5.3.33 KR_VS_LN2_EOP_ERROR_COUNTER (register = 0x8012) (default = 0xFFFD) (device address: 0x01)
        34. 7.5.3.34 KR_VS_LN3_EOP_ERROR_COUNTER (register =0x8013 ) (default = 0xFFFD) (device address: 0x01)
        35. 7.5.3.35 KR_VS_TX_CTC_DROP_COUNT (register = 0x8014) (default = 0xFFFD) (device address: 0x01)
        36. 7.5.3.36 KR_VS_TX_CTC_INSERT_COUNT (register = 0x8015) (default = 0xFFFD) (device address: 0x01)
        37. 7.5.3.37 KR_VS_RX_CTC_DROP_COUNT (register = 0x8016) (default = 0xFFFD) (device address: 0x01)
        38. 7.5.3.38 KR_VS_RX_CTC_INSERT_COUNT (register = 0x8017) (default = 0xFFFD) (device address: 0x01)
        39. 7.5.3.39 KR_VS_STATUS_1 (register = 0x8018) (default = 0x0000) (device address: 0x01)
        40. 7.5.3.40 KR_VS_TX_CRCJ_ERR_COUNT_1 (register = 0x8019) (default = 0xFFFF) (device address: 0x01)
        41. 7.5.3.41 KR_VS_TX_CRCJ_ERR_COUNT_2 (register = 0x801A) (default = 0xFFFD) (device address: 0x01)
        42. 7.5.3.42 KR_VS_TX_LN0_HLM_ERR_COUNT (register = 0x801B) (default = 0xFFFD) (device address: 0x01)
        43. 7.5.3.43 KR_VS_TX_LN1_HLM_ERR_COUNT (register = 0x801C) (default = 0xFFFD) (device address: 0x01)
        44. 7.5.3.44 KR_VS_TX_LN2_HLM_ERR_COUNT (register = 0x801D) (default = 0xFFFD) (device address: 0x01)
        45. 7.5.3.45 KR_VS_TX_LN3_HLM_ERR_COUNT (register = 0x801E) (default = 0xFFFD) (device address: 0x01)
        46. 7.5.3.46 LT_VS_CONTROL_2 (register = 0x9001) (default = 0x0000) (device address: 0x01)
      4. 7.5.4 PCS Registers
        1. 7.5.4.1  PCS_CONTROL (register = 0x0000) (default = 0x0000) (device address: 0x03)
        2. 7.5.4.2  PCS_STATUS_1 (register = 0x0001) (default = 0x0002) (device address: 0x03)
        3. 7.5.4.3  PCS_STATUS_2 (register = 0x0008) (default = 0x8001) (device address: 0x03)
        4. 7.5.4.4  KR_PCS_STATUS_1 (register = 0x0020) (default = 0x0004) (device address: 0x03)
        5. 7.5.4.5  KR_PCS_STATUS_2 (register = 0x0021) (default = 0x0000) (device address: 0x03)
        6. 7.5.4.6  PCS_TP_SEED_A0 (register = 0x0022) (default = 0x0000) (device address: 0x03)
        7. 7.5.4.7  PCS_TP_SEED_A1 (register = 0x0023) (default = 0x0000) (device address: 0x03)
        8. 7.5.4.8  PCS_TP_SEED_A2 (register = 0x0024) (default = 0x0000) (device address: 0x03)
        9. 7.5.4.9  PCS_TP_SEED_A3 (register = 0x0025) (default = 0x0000) (device address: 0x03)
        10. 7.5.4.10 PCS_TP_SEED_B0 (register = 0x0026) (default = 0x0000) (device address: 0x03)
        11. 7.5.4.11 PCS_TP_SEED_B1 (register = 0x0027) (default = 0x0000) (device address: 0x03)
        12. 7.5.4.12 PCS_TP_SEED_B2 (register = 0x0028) (default = 0x0000) (device address: 0x03)
        13. 7.5.4.13 PCS_TP_SEED_B3 (register = 0x0029) (default = 0x0000) (device address: 0x03)
        14. 7.5.4.14 PCS_TP_CONTROL (register = 0x002A) (default = 0x0000) (device address: 0x03)
        15. 7.5.4.15 PCS_TP_ERR_COUNT (register = 0x002B) (default = 0x0000) (device address: 0x03)
        16. 7.5.4.16 PCS_VS_CONTROL (register = 0x8000) (default = 0x00B0) (device address: 0x03)
        17. 7.5.4.17 PCS_VS_STATUS (register = 0x8010) (default = 0x00FD) (device address: 0x03)
      5. 7.5.5 Auto-Negotiation Registers
        1. 7.5.5.1  AN_CONTROL (register = 0x0000) (default = 0x3000) (device address: 0x07)
        2. 7.5.5.2  AN_STATUS (register = 0x0001) (default = 0x0088) (device address: 0x07)
        3. 7.5.5.3  AN_DEV_PACKAGE (register = 0x0005) (default = 0x0080) (device address: 0x07)
        4. 7.5.5.4  AN_ADVERTISEMENT_1 (register = 0x0010) (default = 0x1001) (device address: 0x07)
        5. 7.5.5.5  AN_ADVERTISEMENT_2 (register = 0x0011) (default = 0x0080) (device address: 0x07)
        6. 7.5.5.6  AN_ADVERTISEMENT_3 (register = 0x0012) (default = 0x4000) (device address: 0x07)
        7. 7.5.5.7  AN_LP_ADVERTISEMENT_1 (register = 0x0013) (default = 0x0001) (device address: 0x07)
        8. 7.5.5.8  AN_LP_ADVERTISEMENT_2 (register = 0x0014) (default = 0x0000) (device address: 0x07)
        9. 7.5.5.9  AN_LP_ADVERTISEMENT_3 (register = 0x0015) (default = 0x0000) (device address: 0x07)
        10. 7.5.5.10 AN_XNP_TRANSMIT_1 (register = 0x0016) (default = 0x2000) (device address: 0x07)
        11. 7.5.5.11 AN_XNP_TRANSMIT_2 (register = 0x0017) (default = 0x0000) (device address: 0x07)
        12. 7.5.5.12 AN_XNP_TRANSMIT_3 (register = 0x0018) (default = 0x0000) (device address: 0x07)
        13. 7.5.5.13 AN_LP_XNP_ABILITY_1 (register = 0x0019) (default = 0x0000) (device address: 0x07)
        14. 7.5.5.14 AN_LP_XNP_ABILITY_2 (register = 0x001A) (default = 0x0000) (device address: 0x07)
        15. 7.5.5.15 AN_LP_XNP_ABILITY_3 (register = 0x001B) (default = 0x0000) (device address: 0x07)
        16. 7.5.5.16 AN_BP_STATUS (register = 0x0030) (default = 0x0001) (device address: 0x07)
  8. Applications and Implementation
    1. 8.1 Application Information
    2. 8.2 Typical Application
      1. 8.2.1 Design Requirements
      2. 8.2.2 Detailed Design Procedure
      3. 8.2.3 Application Curves
  9. Power Supply Recommendations
  10. 10Layout
    1. 10.1 Layout Guidelines
      1. 10.1.1 TLK10031 High-Speed Data Path
        1. 10.1.1.1 Layout Recommendations for High-Speed Signals
        2. 10.1.1.2 AC-coupling
      2. 10.1.2 TLK10031 Clocks: REFCLK, CLKOUT
        1. 10.1.2.1 General Information
        2. 10.1.2.2 External Clock Connections
        3. 10.1.2.3 TLK10031 Control Pins and Interfaces
          1. 10.1.2.3.1 MDIO Interface
          2. 10.1.2.3.2 JTAG Interface
          3. 10.1.2.3.3 Unused Pins
    2. 10.2 Layout Example
  11. 11器件和文档支持
    1. 11.1 接收文档更新通知
    2. 11.2 社区资源
    3. 11.3 商标
    4. 11.4 静电放电警告
    5. 11.5 术语表
  12. 12机械、封装和可订购信息
    1. 12.1 封装信息

封装选项

机械数据 (封装 | 引脚)
散热焊盘机械数据 (封装 | 引脚)
订购信息

Detailed Description

Overview

Various interfaces of the TLK10031 device are shown in Figure 7-1. A simplified block diagram of both the transmit and receive data path is shown in Figure 7-2. This low-power transceiver consists of two serializer/deserializer (SERDES) blocks, one on the low speed side and the other on the high speed side. The core logic block that lies between the two SERDES blocks carries out all the logic functions including channel synchronization, lane alignment, 8B/10B and 64B/66B encoding/decoding, as well as test pattern generation and verification.

The TLK10031 provides a management data input/output (MDIO Clause 22/45) interface as well as a JTAG interface for device configuration, control, and monitoring. Detailed description of the TLK10031 pin functions is provided in Section 4.

Functional Block Diagrams

TLK10031 fbd_sllsel3.gif Figure 7-1 TLK10031 Interfaces
TLK10031 fbd_simplified_sllsel3.gif Figure 7-2 A Simplified Block Diagram of the TLK10031 Data Paths

Feature Description

10GBASE-KR Transmit Data Path Overview

In 10GBASE-KR Mode, the TLK10031 takes in XAUI data on the four low speed input lanes. The serial data in each lane is deserialized into 10-bit parallel data, then byte aligned (channel synchronized) based on comma detection. The four XAUI lanes are then aligned with one another, and the aligned data is input to four 8B/10B decoders. The decoded data is then input to the transmit clock tolerance compensation (CTC) block which compensates for any frequency offsets between the incoming XAUI data and the local reference clock. The CTC block then delivers the data to a 64B/66B encoder and a scrambler. The resulting scrambled 10GBASE-KR data is then input to a transmit gearbox which in turn delivers it to the high speed side SERDES for serialization and output through the HSTXAP/N*P/N pins.

10GBASE-KR Receive Data Path Overview

In the receive direction, the TLK10031 takes in 64B/66B-encoded serial 10GBASE-KR data on the HSTXAP/N*P/N pins. This data is deserialized by a high speed SERDES, then input to a receive gearbox. After the gearbox, the data is aligned to 66-bit frames, descrambled, 64B/66B decoded, and then input to the receive CTC block. After CTC, the data is encoded by four 8B/10B encoders, and the resulting four 10-bit parallel words are serialized by the low speed SERDES blocks. The four serial XAUI output lanes are transmitted out the OUTAP/N*P/N pins.

Channel Synchronization Block

When parallel data is clocked into a parallel-to-serial converter, the byte boundary that was associated with the parallel data is lost in the serialization of the data. When the serial data is received and converted to parallel format again, a method is needed to be able to recognize the byte boundary again. Generally, this is accomplished through the use of a synchronization pattern. This is a unique pattern of 1’s and 0’s that either cannot occur as part of valid data or is a pattern that repeats at defined intervals. 8B/10B encoding contains a character called the comma (b’0011111’ or b’1100000’) which is used by the comma detect circuit to align the received serial data back to its original byte boundary. The TLK10031 channel synchronization block detects the comma pattern found in the K28.5 character, generating a synchronization signal aligning the data to their 10-bit boundaries for decoding. It is important to note that the comma can be either a (b’0011111’) or the inverse (b’1100000’) depending on the running disparity. The TLK10031 decoder will detect both patterns.

The TLK10031 performs channel synchronization per lane as shown in the flowchart of Figure 7-3.

TLK10031 Fig3-2.gif Figure 7-3 Channel Synchronization Flowchart

8B/10B Encoder

Embedded-clock serial interfaces require a method of encoding to ensure sufficient transition density for the receiving CDR to acquire and maintain lock. The encoding scheme also maintains the signal DC balance by keeping the number of ones and zeros balanced which allows for AC coupled data transmission. The TLK10031 uses the 8B/10B encoding algorithm that is used by the 10 Gbps and 1 Gbps Ethernet and Fibre Channel standards. This provides good transition density for clock recovery and improves error checking.

The 8B/10B encoder converts each 8-bit wide data to a 10-bit wide encoded data character to improve its transition density. This transmission code includes /D/ characters, used for transmitting data, and /K/ characters, used for transmitting protocol information. Each /K/ or /D/ character code word can also have both a positive and a negative disparity version. The disparity of a code word is selected by the encoder to balance the running disparity of the serialized data stream.

8B/10B Decoder

Once the Channel Synchronization block has identified the byte boundaries from the received serial data stream, the 8B/10B decoder converts 10-bit 8B/10B-encoded characters into their respective 8-bit formats. When a code word error or running disparity error is detected in the decoded data, the error is reported in the status register (1E.000F) and the LOS pin is asserted (depending on the LOS overlay selection).

64B/66B Encoder/Scrambler

To facilitate the transmission of data received from the media access control (MAC) layer, the TLK10031 encodes data received from the MAC using the 64B/66B encoding algorithm defined in the IEEE802.3-2008 standard. The TLK10031 takes two consecutive transfers from the XAUI interface and encodes them into a 66-bit code word. The information from the two XAUI transfers includes 64 bits of data and 8 bits of control information after 8B/10B decoding.

If the 64B/66B encoder detects an invalid packet format from the XAUI interface, it replaces erroneous information with appropriately-encoded error information. The resulting 66-bit code word is then sent on to the transmit gearbox.

The encoding process implemented in the TLK10031 includes two steps:

  1. an encoding step, which converts the 72 bits of data (8 data bytes plus 8 control-code indicators) received from the transmit CTC FIFO into a 66-bit code word
  2. a scrambling step, which scrambles 64 bits of encoded data using the scrambler polynomial x58+x39+1. The 66 bits created by the encoder consists of 64 bits of data and a 2-bit synchronization field consisting of either 01 or 10. Only the 64 bits of data are scrambled, leaving the two synchronization bits unmodified. The two synchronization bits allow the receive gearbox to obtain frame alignment and, in addition, ensure an edge transition of at least once in 66 bits of data. The encoding process allows a limited amount of control information to be sent in-line with the data.

Forward Error Correction

Optionally enabled, Forward Error Correction (FEC) follows the IEEE 802.3-2008 standard, and is able to correct a burst errors up to 11 bits. In the TX data path, the FEC logic resides between the scrambler and gearbox. In the RX datapath, FEC resides between the gearbox and descrambler. Frame alignment is handled inside the RX FEC block during FEC operation, and the RX gearbox sync header alignment is bypassed. Because latency is increased in both the TX and RX data paths with FEC enabled, it is disabled by default and must be enabled through MDIO programming. Note that FEC by nature will add latency due to frame storage.

64B/66B Decoder/Descrambler

The data received from the serial 10GBASE-KR is 64B/66B-encoded data. The TLK10031 decodes the data received using the 64B/66B decoding algorithm defined in the IEEE 802.3-2008 standard. The TLK10031 creates consecutive 72-bit data words from the encoded 66-bit code words for transfer over the XAUI interface to the MAC. The information for the two XAUI transfers includes 64 bits of data and 8 bits of control information before 8B/10B encoding.

Not all 64B/66B block payloads are valid. Invalid block payloads are handled by the 64B/66B decoder block and appropriate error handling is provided, as defined in the IEEE 802.3-2008 standard. The decoding algorithm includes two steps: a descrambling step which descrambles 64 bits of the 66-bit code word with the scrambling polynomial x58+x39+1, and a decoding step which converts the 66 bits of data received into 64 bits of data and 8 bits of control information. These words are sent to the receive CTC FIFO.

Transmit Gearbox

The function of the transmit gearbox is to convert the 66-bit encoded, scrambled data stream into a 16-bit-wide data stream to be sent out to the serializer and ultimately to the physical medium attachment (PMA) device. The gearbox is needed because while the effective bit rate of the 66-bit data stream is equal to the effective bit rate of the 16-bit data, the clock rates of the two buses are of different frequencies.

Receive Gearbox

While the transmit gearbox only performs the task of converting 66-bit data to be transported on to the 16-bit serializer, the receive gearbox has more to do than just the reverse of this function. The receive gearbox must also determine where within the incoming data stream the boundaries of the 66-bit code words are.

The receive gearbox has the responsibility of initially synchronizing the header field of the code words and continuously monitoring the ongoing synchronization. After obtaining synchronization to the incoming data stream, the gearbox assembles 66-bit code words and presents these to the 64B/66B decoder.

Note that in FEC mode, the Receive Gearbox blindly converts 16-bit data to 66-bit data and depends on the RX FEC logic to frame align the data.

XAUI Lane Alignment / Code Gen (XAUI PCS)

The XAUI interface standard is defined to allow for 21 UI of skew between lanes. This block is implemented to handle up to 30 UI (XAUI UI) of skew between lanes using /A/ characters. The state machine follows the standard 802.3-2008 defined state machine.

Inter-Packet Gap (IPG) Characters

The XAUI interface transports information that consists of packets and inter-packet gap (IPG) characters. The IEEE 802.3-2008 standard defines that the IPG, when transferred over the XAUI interface, consists of alignment characters (/A/), control characters (/K/) and replacement characters (/R/).

TLK10031 converts all AKR characters to IDLE characters, performs insertions or deletions on the IDLE characters, and transmits only encoded IDLE characters out to the 10GBASE-KR interface. The receive channel expects encoded IDLE characters to enter the 10GBASE-KR interface, and performs insertions and deletions on IDLE characters and then converts IDLE characters back to AKR characters. Any AKR characters received on the high speed interface are by default converted to IDLE characters for reconversion to AKR columns.

Both the transmit and receive FIFOs rely upon a valid IDLE stream to perform clock tolerance compensation (CTC).

Clock Tolerance Compensation (CTC)

The XAUI interface is defined to allow for separate clock domains on each side of the link. Though the reference clocks for two devices on a XAUI link have the same specified frequencies, there can be slight differences that, if not compensated for, will lead to over or under run of the FIFO’s on the receive/transmit data path. The TLK10031 provides compensation for these differences in clock frequencies via the insertion or the removal of idle (/I/) characters on all lanes, as shown in Figure 7-4 and
Figure 7-5.

TLK10031 Fig3-3.gif Figure 7-4 Clock Tolerance Compensation: Add
TLK10031 Fig3-4.gif Figure 7-5 Clock Tolerance Compensation: Drop

The TLK10031 allows for provisioning of both the CTC FIFO depth and the low/high watermark thresholds that trigger idle insertion/deletion beyond the standard requirements. This allows for optimization between maximum clock tolerance and packet length. For more information on the TLK10031 CTC provisioning, see Section 7.4.20.

10GBASE-KR Auto-Negotiation

When TLK10031 is selected to operate in 10GKR/1G-KX mode (MODE_SEL pin held low), Clause 73 Auto-Negotiation will commence after power up or hardware or software reset. The data path chosen from the result of Auto-Negotiation will be the highest speed of 10G-KR or 1G-KX as advertised in the MDIO ability fields (set to 10G-KR by default). If 10G-KR is chosen, link training will commence immediately following the completion of Auto-Negotiation. Legacy devices that operate in 1G-KX mode and do not support Clause 73 Auto Negotiation will be recognized through the Clause 73 parallel detection mechanism.

10GBASE-KR Link Training

Link training for 10G-KR mode is performed after auto-negotiation, and follows the procedure described in IEEE 802.3-2008. The high speed TX SERDES side will update pre-emphasis tap coefficients as requested through the Coefficient update field. Received training patterns are monitored for bit errors (MDIO configurable), and requests are made to update partner channel TX coefficients until optimal settings are achieved.

The RX link training algorithm consists of sending a series of requests to move the link partner’s transmitter tap coefficients to the center point of an error free region. Once link training has completed, the 10G-KR data path is enabled. If link is lost, the entire process repeats with auto-negotiation, link training, and 10G-KR mode.

TLK10031 also offers a manual mode whereby coefficient update requests are handled through external software management.

10GBASE-KR Line Rate, PLL Settings, and Reference Clock Selection

The TLK10031 includes internal low-jitter high quality oscillators that are used as frequency multipliers for the low speed and high speed SERDES and other internal circuits of the device. Specific MDIO registers are available for SERDES rate and PLL multiplier selection to match line rates and reference clock (REFCLK0/1) frequencies for various applications.

The external differential reference clock has a large operating frequency range allowing support for many different applications. A low-jitter reference clock should be used, and its frequency accuracy should be within ±200 PPM of the incoming serial data rate (±100 PPM of nominal data rate).

When the TLK10031 device is set to operate in the 10GBASE-KR mode with a low speed side line rate of 3.125 Gbps and a high speed side line rate of 10.3125 Gbps, the reference clock choices are as shown in Table 7-1. In general, using a higher reference clock frequency results in improved jitter performance.

Table 7-1 Specific Line Rate and Reference Clock Selection for the 10GBASE-KR Mode:

LOW SPEED SIDE HIGH SPEED SIDE
Line Rate (Mbps) SERDES PLL Multiplier Rate REFCLKP/N (MHz) Line Rate (Mbps) SERDES PLL Multiplier Rate REFCLKP/N (MHz)
3125 10 Full 156.25 10312.5 16.5 Full 156.25
3125 5 Full 312.5 10312.5 8.25 Full 312.5

10GBASE-KR Test Pattern Support

The TLK10031 has the capability to generate and verify various test patterns for self-test and system diagnostic measurements. The following test patterns are supported:

  • High Speed (HS) Side: PRBS 27 – 1, PRBS 223 – 1, PRBS 231 – 1, Square Wave with Provisionable Length, and KR Pseudo-Random Pattern
  • Low Speed (LS) Side: PRBS 27 – 1, PRBS 223 – 1, PRBS 231 – 1, High Frequency, Low Frequency, Mixed Frequency, CRPAT, CJPAT.

The TLK10031 provides two pins: PRBSEN and PRBS_PASS, for additional control and monitoring of PRBS pattern generation and verification. When PRBSEN is asserted high, the internal PRBS generator and verifier circuits are enabled on both transmit and receive data paths on high speed and low speed sides. PRBS 27-1 is selected by default, and can be changed through MDIO.

When PRBS test is enabled (PRBSEN=1):

  • PRBS_PASS = 1 indicates that PRBS pattern reception is error free.
  • PRBS_PASS = 0 indicates that a PRBS error is detected. The side (high speed or low speed), and the lane (for low speed side) that this signal refers to is chosen through MDIO.

10GBASE-KR Latency

The latency through the TLK10031 in 10GBASE-KR mode is as shown in Figure 7-6. Note that the latency ranges shown indicate static rather than dynamic latency variance, i.e., the range of possible latencies when the serial link is initially established. During normal operation, the latency through the device is fixed.

TLK10031 Fig3-5.gif Figure 7-6 10GBASE-KR Mode Latency Per Block

Device Functional Modes

The TLK10031 is a versatile high-speed transceiver device that is designed to perform various physical layer functions in three operating modes: 10GBASE-KR Mode, 1G-KX Mode, and General Purpose (10G) SERDES Mode. The three modes are described in three separate sections. The device operating mode is determined by the MODE_SEL and ST pin settings, as well as MDIO register 1E.0001 bit 10.

10GBASE-KR Mode

A simplified block diagram of the transmit and receive data paths in 10GBASE-KR mode is shown in Figure 7-7. This section gives a high-level overview of how data moves through these paths, then gives a more detailed description of each block’s functionality.

TLK10031 fbd_krmode_sllsel3.gif Figure 7-7 A Simplified KR Data Path Block Diagram

Table 7-2 TLK10031 Operating Mode Selection

ST = 0 (Clause 45) ST = 1 (Clause 22)
{MODE_SEL pin, Register 1E.0001 bit 10}
1x 10G 10G
01 10G 10G
00 10G-KR/1G-KX
(Determined by Auto Neg)
1G-KX
(No Auto Neg)

1GBASE-KX Mode

A simplified block diagram of the 1GBASE-KX data path is shown in Figure 7-8.

TLK10031 fbd_1gbasemode_sllsel3.gif Figure 7-8 A Simplified Block Diagram of the 1GKX Data Path

Channel Sync Block

This block is used to align the deserialized signals to the proper 10-bit word boundaries. The Channel Sync block generates a synchronization flag indicating incoming data is synchronized to the correct word boundary. This module implements the synchronization state machine found in Figure 36-9 of the IEEE 802.3-2008 Standard. A synchronization status signal, latched low, is available to indicate synchronization errors.

8b/10b Encoder and Decoder Blocks

As in the 10GBASE-KR operating mode, these blocks are used to convert between 10-bit (encoded) data and 8-bit data words. They can be optionally bypassed. A code invalid signal, latched low, is available to indicate 8b/10b encode and decode errors.

TX CTC

The transmit clock tolerance compensation (CTC) block acts as a FIFO with add and delete capabilities, adding and deleting 2 cycles each time to support ±200ppm during IFG (no errors) between the read and write clocks. This block implements a 12 deep asynchronous FIFO with a usable space 8 deep. It has two separate pointer tracking systems. One determines when to delete or insert and another determines when to reset. Inserts and deletes are only allowed during non-errored inter-frame gaps and occurs 2 cycles at a time. It has an auto reset feature once collision occurs. If a collision occurs, the indication is latched high until read by MDIO.

1GBASE-KX Line Rate, PLL Settings, and Reference Clock Selection

When the TLK10031 is configured to operate in the 1GBASE-KX mode, the available line rates, reference clock frequencies, and corresponding PLL multipliers are summarized in Table 7-3.

Table 7-3 Specific Line Rate and Reference Clock Selection for the 1GBASE-KX Mode

LOW SPEED SIDE HIGH SPEED SIDE
Line Rate
(Mbps)
SERDES PLL
Multiplier
Rate REFCLKP/N
(MHz)
Line Rate
(Mbps(1))
SERDES PLL
Multiplier
Rate REFCLKP/N
(MHz)
3125(2) 10 Full 156.25 3125(2) 10 Full 156.25
3125(2) 5 Full 312.5 3125(2) 5 Full 312.5
1250 10 Half 125(2) 1250 20 Quarter 125(2)
1250 8 Half 156.25 1250 16 Quarter 156.25
1250 8 Quarter 312.5 1250 8 Quarter 312.5
High Speed Side SERDES runs at 2x effective data rate.
Manual mode only, as auto negotiation does not support 125Mhz REFCLK or line rate of 3125Mbps. To disable automatic setting of PLL and rate modes, write 1'b1 to bit 13 of register 0x1E.001D.

1GBASE-KX Mode Latency

The latency through the TLK10031 in 1G-KX mode is as shown in Figure 7-9. Note that the latency ranges shown indicate static rather than dynamic latency variance, i.e., the range of possible latencies when the serial link is initially established. During normal operation, the latency through the device is fixed.

TLK10031 Fig4-2.gif Figure 7-9 1G-KX Mode Latency

Test Pattern Generator

In 1G-KX mode, this block can be used to generate test patterns allowing the 1G-KX channel to be tested for compliance while in a system environment or for diagnostic purposes. Test patterns generated are high/low/mixed frequency and CRPAT long or short.

Test Pattern Verifier

The 1G-KX test pattern verifier performs the verification and error reporting for the CRPAT Long and Short test patterns specified in Annex 36A of the IEEE 802.3-2008 standard. Errors are reported to MDIO registers.

General Purpose (10G) Serdes Mode Functional Description

A block diagram showing the transmit and receive data paths of the TLK10031 operating in General Purpose (10G) SerDes mode is shown in Figure 7-10.

TLK10031 fbd_general_sllsel3.gif Figure 7-10 Block Diagram Showing General Purpose SerDes Mode

General Purpose SERDES Transmit Data Path

The TLK10031 General Purpose SERDES low speed to high speed (transmit) data path with the device configured to operate in the normal transceiver (mission) mode is shown in the upper half of Figure 7-10. In this mode, 8B/10B encoded serial data (INA*P/N) in 2 or 4 lanes is received by the low speed side SERDES and deserialized into 10-bit parallel data for each lane. The data in each individual lane is then byte aligned (channel synchronized) and then 8B/10B decoded into 8-bit parallel data for each lane. The lane data is then lane aligned by the Lane Alignment Slave. 32 bits of lane aligned parallel data is input to a transmit FIFO which delivers it to an 8B/10B encoder, 16 data bits at a time. The resulting 20-bit 8B/10B encoded parallel data is sent to the high speed side SERDES for serialization and output through the HSTXAP*P/N pins.

General Purpose SERDES Receive Data Path

With the device configured to operate in the normal transceiver (mission) mode, the high speed to low speed (receive) data path is shown in the lower half of Figure 7-10. 8B/10B encoded serial data (HSRXAP*P/N) is received by the high speed side SERDES and deserialized into 20-bit parallel data. The data is then byte aligned, 8B/10B decoded into 16-bit parallel data, and then delivered to a receive FIFO. The receive FIFO in turn delivers 32-bit parallel data to the Lane Alignment Master which splits the data into the same number of lanes as configured on the transmit data path. The lane data is then 8B/10B encoded and the resulting 10-bit parallel data for each lane is input to the low speed side SERDES for serialization and output through the OUTAP*P/N pins.

Channel Synchronization

As in the 10GBASE-KR mode, the channel synchronization block is used in the 10G General Purpose SERDES mode to align received serial data to a defined byte boundary. The channel synchronization block detects the comma pattern found in the K28.5 character, and follows the synchronization flowchart shown in Figure 7-3.

8B/10B Encoder and Decoder

As in the 10GBASE-KR and 1GBASE-KX modes, the 8B/10B encoder and decoder blocks are used to convert between 10-bit (encoded) and 8-bit (unencoded) data words.

Lane Alignment Scheme for 8b/10b General Purpose Serdes Mode

Lower rate multi-lane serial signals must be byte aligned and lane aligned such that high speed multiplexing (proper reconstruction of higher rate signal) is possible. For that reason, the TLK10031 implements a special lane alignment scheme on the low speed (LS) side for 8b/10b data that does not contain XAUI alignment characters.

During lane alignment, a proprietary pattern (or a custom comma compliant data stream) is sent by the LS transmitter to the LS receiver on each active lane. This pattern allows the LS receiver to both delineate byte boundaries within a lower speed lane and align bytes across the lanes (2 or 4) such that the original higher rate data ordering is restored.

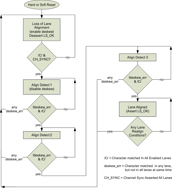
Lane alignment completes successfully when the LS receiver asserts a “Link Status OK” signal monitored by the LS transmitter on the link partner device such as an FPGA. The TLK10031 sends out the “Link Status OK” signals through the LS_OK_OUT_A output pins, and monitors the “Link Status OK” signals from the link partner device through the LS_OK_IN_A input pins. If the link partner device does not need the TLK10031 Lane Alignment Master (LAM) to send proprietary lane alignment pattern, LS_OK_IN_A can be tied high on the application board or set through MDIO register bits.

The lane alignment scheme is activated under any of the following conditions:

  • Device/System power up (after configuration/provisioning)
  • Loss of channel synchronization assertion on any enabled LS lane
  • Loss of signal assertion on any enabled LS lane
  • LS SERDES PLL Lock indication deassertion
  • After device configuration change
  • After software determined LS 8B/10B decoder error rate threshold exceeded
  • After device reset is deasserted
  • Any time the LS receiver deasserts “Link Status OK”.
  • Presence of reoccurring higher level / protocol framing errors

All the above conditions are selectable through MDIO register provisioning.

The block diagram of the lane alignment scheme is shown in Figure 7-11.

TLK10031 lane_align_sch_llsel3.gif Figure 7-11 Block Diagram of the Lane Alignment Scheme

Lane Alignment Components

  • Lane Alignment Master (LAM)
    • Responsible for generating proprietary LS lane alignment initialization pattern
    • Resides in the TLK10031 receive path
      • Responsible for bringing up LS receive link for the data sent from the TLK10031 to a link partner device
      • Monitors the LS_OK_IN_A pins for “Link Status OK” signals sent from the Lane Alignment Slave (LAS) of the link partner device
    • Resides in the link partner device
      • Responsible for bringing up LS transmit link for the data sent from the link partner device to the TLK10031
      • Monitors the “Link Status OK” signals sent from the LS_OK_OUT_A pins of the Lane Alignment Slave (LAS) of the TLK10031
  • Lane Alignment Slave (LAS)
    • Responsible for monitoring the LS lane alignment initialization pattern
    • Performs channel synchronization per lane (2 or 4 lanes) through byte rotation
    • Performs lane alignment and realignment of bytes across lanes
    • Resides in the TLK10031 transmit path
      • Generates the “Link Status OK” signal for the LAM on the link partner device
    • Resides in the link partner device
      • Generates the “Link Status OK” signal for the LAM on the TLK10031 device.

Reference code from Texas Instruments is available for the LAM and LAS modules for easy integration into FPGAs.

Lane Alignment Operation

During lane alignment, the LAM sends a repeating pattern of 49 characters (control + data) simultaneously across all enabled LS lanes. These simultaneous streams are then encoded by 8B/10B encoders in parallel. The proprietary lane alignment pattern consists of the following characters:

/K28.5/ (CTL=1, Data=0xBC)

Repeat the following sequence of 12 characters four times:

/D30.5/ (CTL=0, Data=0xBE)
/D23.6/ (CTL=0, Data=0xD7)
/D3.1/ (CTL=0, Data=0x23)
/D7.2/ (CTL=0, Data=0x47)
/D11.3/ (CTL=0, Data=0x6B)
/D15.4/ (CTL=0, Data=0x8F)
/D19.5/ (CTL=0, Data=0xB3)
/D20.0/ (CTL=0, Data=0x14)
/D30.2/ (CTL=0, Data=0x5E)
/D27.7/ (CTL=0, Data=0xFB)
/D21.1/ (CTL=0, Data=0x35)
/D25.2/ (CTL=0, Data=0x59)

The above 49-character sequence is repeated until LS_OK_IN_A is asserted. Once LS_OK_IN_A is asserted, the LAM resumes transmitting traffic received from the high speed side SERDES immediately.

The TLK10031 performs lane alignment across the lanes similar in fashion to the IEEE 802.3-2008 (XAUI) specification. XAUI only operates across 4 lanes while LAS operates with 2 or 4 lanes. The lane alignment state machine is shown in Figure 7-12. The TLK10031 uses the comma (K28.5) character for lane to lane alignment by default, but can be provisioned to use XAUI's /A/ character as well.

Lane alignment checking is not performed by the LAS after lane alignment is achieved. After LAM detects that the LS_OK_IN_A signal is asserted, normal system traffic is carried instead of the proprietary lane alignment pattern.

Channel synchronization is performed during lane alignment and normal system operation.

TLK10031 state_mach_llsec0.gif Figure 7-12 Lane Alignment State Machine

Line Rate, SERDES PLL Settings, and Reference Clock Selection for the General Purpose SERDES Mode

When the TLK10031 is set to operate in the General Purpose SERDES mode, the following tables show a summary of line rates and reference clock frequencies used for CPRI/OBSAI for 1:1, 2:1 and 4:1 operation modes.

Table 7-4 Specific Line Rate Selection for the 1:1 General Purpose Operation Mode

LOW SPEED SIDE HIGH SPEED SIDE
Line Rate
(Mbps)
SERDES PLL
Multiplier
Rate REFCLKP/N
(MHz)
Line Rate
(Mbps)
SERDES PLL
Multiplier
Rate REFCLKP/N
(MHz)
4915.2 20 Full 122.88 4915.2 20 Half 122.88
3840 12.5 Full 153.6 3840 12.5 Half 153.6
3125 10 Full 156.25 3125 10 Half 156.25
3125 5 Full 312.5 3125 5 Half 312.5
3072 10 Full 153.6 3072 10 Half 153.6
2457.6 8/10 Full 153.6/122.88 2457.6 16/20 Quarter 153.6/122.88
1920 12.5 Half 153.6 1920 12.5 Quarter 153.6
1536 10 Half 153.6 1536 10 Quarter 153.6
1228.8 8/10 Half 153.6/122.88 1228.8 16/20 Eighth 153.6/122.88

Table 7-5 Specific Line Rate and Reference Clock Selection for the 2:1 General Purpose Operation Mode

LOW SPEED SIDE HIGH SPEED SIDE
Line Rate
(Mbps)
SERDES PLL
Multiplier
Rate REFCLKP/N
(MHz)
Line Rate
(Mbps)
SERDES PLL
Multiplier
Rate REFCLKP/N
(MHz)
4915.2 20 Full 122.88 9830.4 20 Full 122.88
3840 12.5 Full 153.6 7680 12.5 Full 153.6
3072 10 Full 153.6 6144 10 Full 153.6
2457.6 8/10 Full 153.6/122.88 4915.2 16/20 Half 153.6/122.88
1920 12.5 Half 153.6 3840 12.5 Half 153.6
1536 10 Half 153.6 3072 10 Half 153.6
1228.8 8/10 Half 153.6/122.88 2457.6 16/20 Quarter 153.6/122.88
768 10 Quarter 153.6 1536 10 Quarter 153.6
614.4 8/10 Quarter 153.6/122.88 1228.8 16/20 Eighth 153.6/122.88

Table 7-6 Specific Line Rate and Reference Clock Selection for the 4:1 General Purpose Operation Mode

LOW SPEED SIDE HIGH SPEED SIDE
Line Rate
(Mbps)
SERDES PLL
Multiplier
Rate REFCLKP/N
(MHz)
Line Rate
(Mbps)
SERDES PLL
Multiplier
Rate REFCLKP/N
(MHz)
2457.6 8/10 Full 153.6/122.88 9830.4 16/20 Full 153.6/122.88
1536 10 Half 153.6 6144 10 Full 153.6
1228.8 8/10 Half 153.6/122.88 4915.2 16/20 Half 153.6/122.88
768 10 Quarter 153.6 3072 10 Half 153.6
614.4 8/10 Quarter 153.6/122.88 2457.6 16/20 Quarter 153.6/122.88

Table 7-4, Table 7-5, and Table 7-6 indicate two possible reference clock frequencies for CPRI/OBSAI applications: 153.6MHz and 122.88MHz, which can be used based on the application preference. The SERDES PLL Multiplier (MPY) has been given for each reference clock frequency respectively. The low speed side and the high speed side SERDES use the same reference clock frequency.

For other line rates not shown in Table 7-4, Table 7-5, or Table 7-6, valid reference clock frequencies can be selected with the help of the information provided in Table 7-7 and Table 7-8 for the low speed and high speed side SERDES. The reference clock frequency has to be the same for the two SERDES and must be within the specified valid ranges for different PLL multipliers.

Table 7-7 Line Rate and Reference Clock Frequency Ranges for the Low Speed Side SERDES (General Purpose Mode)

SERDES PLL
Multiplier (MPY)
Reference Clock (MHz) Full Rate (Gbps) Half Rate (Gbps) Quarter Rate (Gbps)
Min Max Min Max Min Max Min Max
4 250 425 2 3.4 1 1.7 0.5 0.85
5 200 425 2 4.25 1 2.125 0.5 1.0625
6 166.667 416.667 2 5 1 2.5 0.5 1.25
8 125 312.5 2 5 1 2.5 0.5 1.25
10 122.88 250 2.4576 5 1.2288 2.5 0.6144 1.25
12 122.88 208.333 2.94912 5 1.47456 2.5 0.73728 1.25
12.5 122.88 200 3.072 5 1.536 2.5 0.768 1.25
15 122.88 166.667 3.6864 5 1.8432 2.5 0.9216 1.25
20 122.88 125 4.9152 5 2.4576 2.5 1.2288 1.25
RateScale: Full Rate = 0.5, Half Rate = 1, Quarter Rate = 2

Table 7-8 Line Rate and Reference Clock Frequency Ranges for the High Speed Side SERDES (General Purpose Mode)

SERDES PLL
Multiplier (MPY)
Reference Clock (MHz) Full Rate (Gbps) Half Rate (Gbps) Quarter Rate (Gbps) Eighth Rate (Gbps)
Min Max Min Max Min Max Min Max Min Max
4 375 425 6 6.8 3 3.4 1.5 1.7
5 300 425 6 8.5 3 4.25 1.5 2.125 1.0 1.0625
6 250 416.667 6 10 3 5 1.5 2.5 1.0 1.25
8 187.5 312.5 6 10 3 5 1.5 2.5 1.0 1.25
10 150 250 6 10 3 5 1.5 2.5 1.0 1.25
12 125 208.333 6 10 3 5 1.5 2.5 1.0 1.25
12.5 153.6 200 7.68 10 3.84 5 1.92 2.5 1.0 1.25
15 122.88 166.667 7.3728 10 3.6864 5 1.8432 2.5 1.0 1.25
16 122.88 156.25 7.86432 10 3.932 5 1.966 2.5 1.0 1.25
20 122.88 125 9.8304 10 4.9152 5 2.4576 2.5 1.2288 1.25
RateScale: Full Rate = 0.25, Half Rate = 0.5, Quarter Rate = 1, Eighth Rate = 2

For example, in the 2:1 operation mode, if the low speed side line rate is 1.987Gbps, the high-speed side line rate will be 3.974Gbps. The following steps can be taken to make a reference clock frequency selection:

  1. Determine the appropriate SERDES rate modes that support the required line rates. Table 7-7 shows that the 1.987Gbps line rate on the low speed side is only supported in the half rate mode (RateScale = 1). Table 7-8 shows that the 3.974Gbps line rate on the high speed side is only supported in the half rate mode (RateScale = 1).
  2. For each SERDES side, and for all available PLL multipliers (MPY), compute the corresponding reference clock frequencies using the formula:
  3. Reference Clock Frequency = (LineRate x RateScale)/MPY

    The computed reference clock frequencies are shown in Table 7-9 along with the valid minimum and maximum frequency values.

  4. Mark all the common frequencies that appear on both SERDES sides. Note and discard all those that fall outside the allowed range. In this example, the common frequencies are highlighted in Table 7-9. The highest and lowest computed reference clock frequencies must be discarded because they exceed the recommended range.
  5. Select any of the remaining marked common reference clock frequencies. Higher reference clock frequencies are generally preferred. In this example, any of the following reference clock frequencies can be selected: 397.4MHz, 331.167MHz, 248.375MHz, 198.7MHz, 165.583MHz, 158.96MHz, and 132.467MHz

Table 7-9 Reference Clock Frequency Selection Example

LOW SPEED SIDE SERDES HIGH SPEED SIDE SERDES
SERDES PLL
MULTIPLIER
REFERENCE CLOCK FREQUENCY (MHz) SERDES PLL
MULTIPLIER
REFERENCE CLOCK FREQUENCY (MHz)
COMPUTED MIN MAX COMPUTED MIN MAX
4 496.750 250 425 4 496.750 375 425
5 397.400 200 425 5 397.400 300 425
6 331.167 166.667 416.667 6 331.167 250 416.667
8 248.375 125 312.5 8 248.375 187.5 312.5
10 198.700 122.88 250 10 198.700 150 250
12 165.583 122.88 208.333 12 165.583 125 208.333
12.5 158.960 122.88 200 12.5 158.960 153.6 200
15 132.467 122.88 166.667 15 132.467 122.88 166.667
20 99.350 122.88 125 20 99.350 122.88 125

General Purpose SERDES Mode Test Pattern Support

The TLK10031 has the capability to generate and verify various test patterns for self-test and system diagnostic measurements. Most of the same test pattern support is available for 10G General Purpose Mode as for 10G-KR. (See Register 1E.000B for details).

General Purpose SERDES Mode Latency

The latency through the TLK10031 in General Purpose SERDES mode is as shown in Figure 7-13. Note that the latency ranges shown indicate static rather than dynamic latency variance, i.e., the range of possible latencies when the serial link is initially established. During normal operation, the latency through the device is fixed.

TLK10031 10G_Latency.gif Figure 7-13 General Purpose SERDES Mode Latency

Clocking Architecture (All Modes)

A simplified clocking architecture for the TLK10031 is captured in Figure 7-14. The device has an option of operating with a differential reference clock provided either on pins REFCLK0P/N or REFCLK1P/N. The choice is made either through MDIO or through REFCLK_SEL pins. The low speed side SERDES, high speed side SERDES and the associated part of the digital core can operate from the same or different reference clock.

TLK10031 clocking_llsel3.gif Figure 7-14 Reference Clock Architecture

The TLK10031 has one output port - CLKOUTAP/N. This output port can be configured to output the byte clock from either the low speed or high speed serdes. The output clock can also be chosen to be synchronous with the transmit clock rate. Various divider values can be chosen using the MDIO interface. The maximum CLKOUT frequency is 500 MHz.

Integrated Smart Switch

The TLK10031 allows for adjustable routing of data within the device. Each output port may be configured to output data corresponding to any input port.

Figure 7-15 illustrates the different possible data path routings.

TLK10031 signal_routing_sllsel3.gif Figure 7-15 Signal Routings for Integrated Smart Switch

Intelligent Switching Modes

The TLK10031 supports various switching modes that allow for the user to choose when changes in data routing take effect. There are three options:

  1. Wait for the end of the current packet, insert IDLEs, then switch to the new input source at the start of its next packet. This option allows the current packet to complete so that data is not lost.
  2. Drop current packet and insert a programmable character (such as Local Fault), then switch to the new input source at the start of its next packet. This can provide a more immediate switch-over at the expense of the current packet’s data.
  3. Immediately switch lanes without packet monitoring.
For more information on selecting different intelligent switching modes, see MDIO register bits 0x1E.0017 through 0x1E.001B.

Serial Loopback Modes

The TLK10031 supports internal loopback of the serial output signals for self-test and system diagnostic purposes. Loopback mode can be enabled independently for each SERDES via MDIO register bits. When loopback mode is enabled for a particular SERDES, the serial output data will be internally routed to the SERDES’s serial input port. The output data will remain available for monitoring on the output pins.

Latency Measurement Function (General Purpose SerDes Mode)

The TLK10031 includes a latency measurement function to support CPRI and OBSAI type applications. There are two start and two stop locations for the latency counter as shown in Figure 7-16. The start and stop locations are selectable through MDIO register bits. The elapsed time from a comma detected at an assigned counter start location to a comma detected at an assigned counter stop location is measured and reported through the MDIO interface. The following three control characters (containing commas) are monitored:

  1. K28.1 (control = 1, data = 0x3C)
  2. K28.5 (control = 1, data = 0xBC)
  3. K28.7 (control = 1, data = 0xFC).

The first comma found at the assigned counter start location will start up the latency counter. The first comma detected at the assigned counter stop location will stop the latency counter. The 20-bit latency counter result of this measurement is readable through the MDIO interface. The accuracy of the measurement is a function of the serial bit rate. The register will return a value of 0xFFFFF if the duration between transmit and receive comma detection exceeds the depth of the counter. Only one measurement value is stored internally until the 20-bit results counter is read. The counter will return zero in cases where a transmit comma was never detected (indicating the results counter never began counting). In addition, the stopwatch counter can be configured to be started or stopped manually based on the state of the PRTAD0 pin (see MDIO register map for details).

TLK10031 Tx_Rx_comma_detect_llsel3.gif Figure 7-16 Location of TX and RX Comma Character Detection

In high speed side SERDES full rate mode, the latency measurement function runs off of an internal clock which is equal to the frequency of the transmit serial bit rate divided by 8. In half rate mode, the latency measurement function runs off of an internal clock which is equal to the serial bit rate divided by 4. In quarter rate mode, the latency measurement function runs off of an internal clock which is equal to the serial bit rate divided by 2. In eighth rate mode, the latency measurement function runs off of a clock which is equal to the serial bit rate.

The latency measurement does not include the low speed side transmit SERDES contribution as well as part of the channel synchronization block. The latency introduced by those two is up to (18 + 10) x N high speed side unit intervals (UIs), where N = 2, 4 is the multiplex factor. The latency measurement also doesn’t account for the low speed side receive SERDES contribution which is estimated to be up to 20 x N high speed side UIs.

The latency measurement accuracy in all cases is equal to plus or minus one latency measurement clock period. The measurement clock can be divided down if a longer duration measurement is required, in which case the accuracy of the measurement is accordingly reduced. The high speed latency measurement clock is divided by either 1, 2, 4, or 8 via register settings. The high speed latency measurement clock may only be used when operating at one of the serial rates specified in the CPRI/OBSAI specifications. It is also possible to run the latency measurement function off of the recovered byte clock (giving a latency measurement clock frequency equal to the serial bit rate divided by 20).

The accuracy for the standard based CPRI/OBSAI application rates is shown in Table 7-10, and assumes the latency measurement clock is not divided down per user selection (division is required to measure a duration greater than 682 µs). For each division of 2 in the measurement clock, the accuracy is also reduced by a factor of two.

Table 7-10 CPRI/OBSAI Latency Measurement Function Accuracy (Undivided Measurement Clock)

LINE RATE
(Gbps)
RATE LATENCY CLOCK FREQUENCY
(GHz)
ACCURACY
(± ns)
1.2288 Eighth 1.2288 0.8138
1.536 Quarter 0.768 1.302
2.4576 Quarter 1.2288 0.8138
3.072 Half 0.768 1.302
3.84 Half 0.96 1.0417
4.9152 Half 1.2288 0.8138
6.144 Full 0.768 1.302
7.68 Full 0.96 1.0417
9.8304 Full 1.2288 0.8138

Power Down Mode

The TLK10031 can be put in power down either through device input pins or through MDIO control register 1E.0001.

  • PDTRXA_N: Active low, power down

High Speed CML Output

The high speed data output driver is implemented using Current Mode Logic (CML) with integrated pull up resistors. The transmit outputs must be AC coupled.

TLK10031 high_speed_AC_mode_llsee1.gif Figure 7-17 Example of High Speed I/O AC Coupled Mode

Current Mode Logic (CML) drivers often require external components. The disadvantage of the external component is a limited edge rate due to package and line parasitic. The CML driver on TLK10031 has on-chip 50 Ω termination resistors terminated to VDDT, providing optimum performance for increased speed requirements. The transmitter output driver is highly configurable allowing output amplitude and de-emphasis to be tuned to the channel's individual requirements. Software programmability allows for very flexible output amplitude control. Only AC coupled output mode is supported.

When transmitting data across long lengths of PCB trace or cable, the high frequency content of the signal is attenuated due to dielectric losses and the skin effect of the media. This causes a “smearing” of the data eye when viewed on an oscilloscope. The net result is reduced timing margins for the receiver and clock recovery circuits. In order to provide equalization for the high frequency loss, 4-tap finite impulse response (FIR) transmit de-emphasis is implemented Output swing control is via MDIO.

High Speed Receiver

The high speed receiver is differential CML with internal termination resistors. The receiver requires AC coupling. The termination impedances of the receivers are configured as 100 Ω with the center tap weakly tied to 0.7×VDDT, and a capacitor is used to create an AC ground (see Figure 7-17).

TLK10031 serial receivers incorporate adaptive equalizers. This circuit compensates for channel insertion loss by amplifying the high frequency components of the signal, reducing inter-symbol interference. Equalization can be enabled or disabled per register settings. Both feed-forward equalization (FFE) and decision feedback equalization (DFE) are used to minimize the pre-cursor and post-cursor components (respectively) of intersymbol interference.

Loss of Signal Output Generation (LOS)

Loss of input signal detection is based on the voltage level of each serial input signal INA*P/N, HSRXAP/N. When LOS indication is enabled and the channel's differential serial receive input level is < 75 mVpp, the channel's respective LOS indicator (LOSA) are asserted (high true). If the input signal is >150 mVpp, the LOS indicator will be deasserted (low false). Outside of these ranges, the LOS indicator is undefined. The LOS indicators can also directly be read through the MDIO interface.

The following additional critical status conditions can be combined with the loss of signal condition enabling additional real-time status signal visibility on the LOSA output:

  1. Loss of Channel Synchronization Status – Logically OR’d with LOS condition(s) when enabled. Loss of channel synchronization can be optionally logically OR’d (disabled by default) with the internally generated LOS condition.
  2. Loss of PLL Lock Status on LS and HS sides – Logically OR’d with LOS condition(s) when enabled. The internal PLL loss of lock status bit is optionally OR’d (disabled by default) with the other internally generated loss of signal conditions.
  3. Receive 8B/10B Decode Error (Invalid Code Word or Running Disparity Error) – Logically OR’d with LOS condition(s) when enabled. The occurrence of an 8B/10B decode error (invalid code word or disparity error) is optionally OR’d (disabled by default) with the other internally generated loss of signal conditions.
  4. AGCLOCK (Active Gain Control Currently Locked) – Inverted and Logically OR’d with LOS condition(s) when enabled. HS RX SERDES adaptive gain control unlocked indication is optionally OR’d (disabled by default) with the other internally generated loss of signal conditions.
  5. AZDONE (Auto Zero Calibration Done) - Inverted and Logically OR’d with LOS conditions(s) when enabled. HS RX SERDES auto-zero not done indication is optionally OR’d (disabled by default) with the other internally generated loss of signal conditions.

Refer to Figure 7-18, which shows the detailed implementation of the LOSA signal along with the associated MDIO control registers for the General Purpose SERDES mode. More details about LOS settings including configurations related to the 10GBASE-KR mode can be found in the Programmers Reference section.

TLK10031 logic_circuit_sllsel3.gif Figure 7-18 LOSA – Logic Circuit Implementation

MDIO Management Interface

The TLK10031 supports the Management Data Input/Output (MDIO) Interface as defined in Clauses 22 and 45 of the IEEE 802.3-2008 Ethernet specification. The MDIO allows register-based management and control of the serial links.

The MDIO Management Interface consists of a bi-directional data path (MDIO) and a clock reference (MDC). The device identification and port address are determined by control pins (see Section 4). Also, whether the device responds as a Clause 22 or Clause 45 device is also determined by control pin ST (see Section 4).

In Clause 45 (ST = 0) and Clause 22 (ST = 1), the top 4 control pins PRTAD[4:1] determine the device port address. In this mode, TLK10031 responds if the PHY address field on the MDIO protocol (PA[4:1]) matches PRTAD[4:1] pin value, and the PHY address field PA[0] = 0.

In Clause 22 (ST = 1) mode, only 32 (5’b00000 to 5’b11111) register addresses can be accessed through standard protocol. Due to this limitation, an indirect addressing method (More description in Clause 22 Indirect Addressing section) is implemented to provide access to all device specific control/status registers that cannot be accessed through the standard Clause 22 register address space.

Write transactions which address an invalid register or device or a read only register will be ignored. Read transactions which address an invalid register or device will return a 0.

MDIO Protocol Timing

Timing for a Clause 45 address transaction is shown in Figure 7-19. The Clause 45 timing required to write to the internal registers is shown in Figure 7-20. The Clause 45 timing required to read from the internal registers is shown in Figure 7-21. The Clause 45 timing required to read from the internal registers and then increment the active address for the next transaction is shown in Figure 7-22. The Clause 22 timing required to read from the internal registers is shown in Figure 7-23. The Clause 22 timing required to write to the internal registers is shown in Figure 7-24.

TLK10031 Fig7-6.gif Figure 7-19 CL45 - Management Interface Extended Space Address Timing
TLK10031 Fig7-7.gif Figure 7-20 CL45 - Management Interface Extended Space Write Timing
TLK10031 Fig7-8.gif Figure 7-21 CL45 - Management Interface Extended Space Read Timing
TLK10031 Fig7-9.gif Figure 7-22 CL45 - Management Interface Extended Space Read And Increment Timing
TLK10031 Fig7-10.gif Figure 7-23 CL22 - Management Interface Read Timing
TLK10031 Fig7-11.gif Figure 7-24 CL22 - Management Interface Write Timing

The IEEE 802.3 Clause 22/45 specification defines many of the registers, and additional registers have been implemented for expanded functionality.

Clause 22 Indirect Addressing

Due to Clause 22 register space limitations, an indirect addressing method is implemented so that the extended register space can be accessed through Clause 22. All the device specific control and status registers that cannot be accessed through Clause 22 direct addressing can be accessed through this indirect addressing method. To access this register space, an address control register (Reg 30, 5’h1E) should be written with the register address followed by a read/write transaction to address content register (Reg 31, 5’h1F) to access the contents of the address specified in address control register. Following timing diagrams illustrate an example write transaction to Register 16’h9000 using indirect addressing in Clause 22.

TLK10031 Fig7-12.gif Figure 7-25 CL22 – Indirect Address Method – Address Write
TLK10031 Fig7-13.gif Figure 7-26 CL22 - Indirect Address Method – Data Write

Following timing diagrams illustrate an example read transaction to read contents of Register 16’h9000 using indirect addressing in Clause 22.

TLK10031 Fig7-14.gif Figure 7-27 CL22 - Indirect Address Method – Address Write
TLK10031 Fig7-15.gif Figure 7-28 CL22 - Indirect Address Method – Data Read

Provisionable XAUI Clock Tolerance Compensation

The XAUI interface is defined to allow for separate clock domains on each side of the link. Though the reference clocks for two devices on a XAUI/KR link have the same specified frequencies, there are slight differences that, if not compensated for, will lead to over or under run of the FIFOs on the receive/transmit data paths.

The XAUI CTC block performs the clock domain transition and rate compensation by utilizing a FIFO that is 32 deep and 40-bits wide. The usable FIFO size in the RX and TX directions is dependent upon the RX_FIFO_DEPTH and TX_FIFO_DEPTH MDIO fields, respectively. The word format is illustrated in Figure 7-29.

TLK10031 ctc_fifo_word_llsec0.gif Figure 7-29 XAUI CTC FIFO Word Format

The XAUI CTC performs one of the following operations to compensate the clock rate difference:

  1. Delete Idle column from the data stream
  2. Delete Sequence column from the data stream (enabled via MDIO)
  3. Insert Idle column to the data stream.

The following rules apply for insertion/removal:

  • Idle insertion/deletion occurs in groups of 4 idle characters (i.e., in columns)
  • Idle characters are added following Idle or Sequence ordered_set
  • Idle characters are not added while data is being received
  • When deleting Idle characters, minimum IPG of 5 characters is maintained. /T/ characters are counted towards IPG.
  • The first Idle column after /T/ is never deleted
  • Sequence ordered_sets are deleted only when two consecutive Sequence columns are received. In this case, only one of the two Sequence columns will be deleted.

Insertion:

When the FIFO fill level is at or below LOW watermark (insertion is triggered), the XAUI CTC needs to insert an IDLE column. It does so by skipping a read from the FIFO and inserting IDLE column to the data stream. It continues the insertion until the FIFO fill level is above the mid point. This occurs on the read side of the FIFO.

Removal:

When the FIFO fill level is at or above HIGH watermark (deletion is triggered), the XAUI CTC needs to remove an IDLE column. It does so by skipping a write to the FIFO and discarding the IDLE column or Sequence ordered_set. It continues the deletion until the FIFO fill level is below the mid point. This occurs on the write side of the FIFO.

On the write side of the XAUI CTC FIFO a 40-bit write is performed at every cycle of the 312.5 MHz clock except during removal when it discards the IDLE or sequence ordered_set. On the read side of the XAUI CTC FIFO a 40-bit read is performed at every cycle of the 312.5 MHz clock except during insertion when it generates IDLE columns to the output while not reading the FIFO at all.

In IEEE 802.3-2008 the XAUI clock rate tolerance is given as 3.125 GHz ± 100 ppm, the XGMII clock rate tolerance is given as 156.25 MHz ± 0.02% (which is equivalent to 200ppm), and the Jumbo packet size is 9600 bytes which is equivalent to 2400 cycles of 312.5 MHz clock. The average inter-frame gap is 12 bytes (3 columns), which implies that there is one opportunity to insert/delete a column in between every packet on average. This gives one column deletion/insertion in every 2400 columns which results in a 400 ppm tolerance capability. If the IPG increases, then more clock rate variance or larger packet size can be supported. Note that the maximum frequency tolerance is limited by the frequency accuracy requirement of the reference clock.

The number of words in the FIFO (fifo_depth[2:0]) and the HIGH/LOW watermark levels (wmk_sel[1:0]) are set through MDIO register 01.8001, and determine the allowable difference between the write clock and the read clock as well as the maximum packet size that can be processed without FIFO collision. At these watermarks the drop and insert start respectively and must happen before it hits overflow/underflow condition. Although the FIFO is supposed to never overflow/underflow given the average IPG, if it ever happens the overflow/underflow indications signal the error to the MDIO interface and the FIFO is reset. Note that the overflow/underflow status indications are latched high and cleared when read.

Table 7-11 shows XAUI CTC FIFO configuration and capabilities:

Table 7-11 XAUI CTC FIFO Configurations

fifo_depth[2:0] FIFO Depth wmk_sel[1:0] LOW Watermark HIGH Watermark Max Latency (Cycles) Nom Latency (Cycles) Min Latency (Cycles) Max pkt size (400ppm) Max pkt size (200ppm) Max pkt size (100ppm) Max pkt size (50ppm) Min #of removable columns in IPG to support the max pkt size
1xx 32 11 15 18 28 16 4 100KB 200KB 400KB 800KB 10 default
10 13 20 28 16 4 80KB 160KB 320KB 640KB 8
01 10 23 28 16 4 50KB 100KB 200KB 400KB 5
00 6 27 28 16 4 10KB 20KB 40KB 80KB 1
011 24 11 11 14 20 12 4 60KB 120KB 240KB 480KB 6
10 9 16 20 12 4 40KB 80KB 160KB 320KB 4
0x 6 19 20 12 4 10KB 20KB 40KB 80KB 1
010 16 1x 7 10 13 8 3 30KB 60KB 120KB 240KB 3
0x 5 12 13 8 3 10KB 20KB 40KB 80KB 1
001 12 xx 5 8 9 6 3 10KB 20KB 40KB 80KB 1
000 8 Plain FIFO, No CTC 7 4 1 No limit on pkt size (needs 0 ppm to work)

NOTE

To support the max packet sizes as shown in Table 7-11, it is assumed that there are enough IDLE columns in IPG for deletion. Below is one example:

Configure the FIFO to be 32-deep (fifo_depth[2:0] = 3’b1xx) and set the LOW/HIGH Watermarks to 10/23 (wmk_sel[1:0] = 2’b01). If the write clock is faster than the read clock by 200ppm, to support the max packet size of 100KB, a minimum of 5 removable columns in IPG is required (either IDLE columns or Sequence ordered_sets). If there are only 4 removable columns in IPG, the max packet size supported is dropped to 80KB. If there are only 3 removable columns in IPG, the max packet size supported is dropped to 60KB, and so on. As a rule of thumb, one removable column in IPG corresponds to 10KB at 400ppm, 20KB at 200ppm, 40KB at 100ppm, and 80KB at 50ppm

Figure 7-30 through Figure 7-40 illustrate XAUI CTC FIFO configuration and capabilities. The green region (the middle of the FIFO fill level) indicates that the FIFO is operating stability without insertion or deletion. The more green bars in the figure, the more clock wander it can tolerate. The more yellow bars in the figure, the bigger packet size it can support.

TLK10031 low_watermark_llsec0.gif Figure 7-30 Organization of the XAUI CTC FIFO (32-Deep, Low Watermark)
TLK10031 mid_watermark_llsec0.gif Figure 7-31 Organization of the XAUI CTC FIFO (32-Deep, Mid Watermark)
TLK10031 mid_hi_watermark_llsec0.gif Figure 7-32 Organization of the XAUI CTC FIFO (32-Deep, Mid-High Watermark)
TLK10031 high_watermark_llsec0.gif Figure 7-33 Organization of the XAUI CTC FIFO (32-Deep, High Watermark)
TLK10031 low_WM_24_llsec0.gif Figure 7-34 Organization of the XAUI CTC FIFO (24-Deep, Low Watermark)
TLK10031 mid_WM_24_llsec0.gif Figure 7-35 Organization of the XAUI CTC FIFO (24-Deep, Mid Watermark)
TLK10031 high_WM_24_llsec0.gif Figure 7-36 Organization of the XAUI CTC FIFO (24-Deep, High Watermark)
TLK10031 low_WM_16_llsec0.gif Figure 7-37 Organization of the XAUI CTC FIFO (16-Deep, Low Watermark)
TLK10031 high_WM_16_llsec0.gif Figure 7-38 Organization of the XAUI CTC FIFO (16-Deep, High Watermark)
TLK10031 WM_12deep_llsec0.gif Figure 7-39 Organization of the XAUI CTC FIFO (12-Deep)
TLK10031 WM_8deep_llsec0.gif Figure 7-40 Organization of the XAUI CTC FIFO (8-Deep)

Register Maps

Register Bit Definitions

RW: Read-Write

User can write 0 or 1 to this register bit. Reading this register bit returns the same value that has been written.

RW/SC: Read-Write Self-Clearing

User can write 0 or 1 to this register bit. Writing a "1" to this register creates a high pulse. Reading this register bit always returns 0.

RO: Read-Only

This register can only be read. Writing to this register bit has no effect. Reading from this register bit returns its current value.

RO/LH: Read-Only Latched High

This register can only be read. Writing to this register bit has no effect. Reading a "1" from this register bit indicates that either the condition is occurring or it has occurred since the last time it was read. Reading a "0" from this register bit indicates that the condition is not occurring presently, and it has not occurred since the last time the register was read. A latched high register, when read high, should be read again to distinguish if a condition occurred previously or is still occurring. If it occurred previously, the second read will read low. If it is still occurring, the second read will read high. Reading this register bit automatically resets its value to 0.

RO/LL: Read-Only Latched Low

This register can only be read. Writing to this register bit has no effect. Reading a "0" from this register bit indicates that either the condition is occurring or it has occurred since the last time it was read. Reading a "1" from this register bit indicates that the condition is not occurring presently, and it has not occurred since the last time the register was read. A latched low register, when read low, should be read again to distinguish if a condition occurred previously or is still occurring. If it occurred previously, the second read will read high. If it is still occurring, the second read will read low. Reading this register bit automatically sets its value to 1.

COR: Clear-On-Read

This register can only be read. Writing to this register bit has no effect. Reading from this register bit returns its current value, then resets its value to 0. Counter value freezes at Max.

Following code letters in Name field of each control/status register bit(s) indicate the mode that they are applicable/valid.

R = Indicates control/status bit(s) valid in 10GKR mode

X = Indicates control/status bit(s) valid in 1GKX mode

G = Indicates control/status bit(s) valid in 10G general purpose serdes mode

Vendor Specific Device Registers

Below registers can be accessed directly through Clause 22 and Clause 45. In Clause 45 mode, these registers can be accessed by setting device address field to 0x1E (DA[4:0] = 5’b11110). In Clause 22 mode, these registers can be accessed by setting 5 bit register address field to same value as 5 LSB bits of Register Address field specified for each register. For example, 16 bit register address 0x001C in clause 45 mode can be accessed by setting register address field to 5’h1C in clause 22 mode.

GLOBAL_CONTROL_1 (register: 0x0000) (default: 0x0610) (device address: 0x1E)

Figure 7-41 GLOBAL_CONTROL_1 Register
15 14 13 12 11 10 9 8
GLOBAL_RESET
(RXG)
PRTAD0_PIN_EN_SEL[2:0]
(RXG)
RESERVED RESERVED
R/W R/W R/W R/W
7 6 5 4 3 2 1 0
RESERVED PRTAD0_
PIN_EN
(RXG)
PRBS_PASS_OVERLAY[4:0]
(RXG)
R/W R/W R/W
LEGEND: R/W = Read/Write; R = Read only; -n = value after reset

Table 7-12 GLOBAL_CONTROL_1 Field Description

Bit Field Type Reset Description
15 GLOBAL_RESET
(RXG)
R/W
(2)
Global reset.
0 = Normal operation (Default 1’b0)
1 = Resets TX and RX data path including MDIO registers. Equivalent to asserting RESET_N.
14:12 PRTAD0_PIN_EN_SEL[2:0]
(RXG)
R/W PRTAD0 pin selection control. Valid only when 1E.0000 bit 5 is 1. PRTAD0 is used for the assignment specified below
000 = Stopwatch (Default 3’b000)
001 = Reserved
010 = Tx data switch
011 = Rx data switch
100 = Reserved
101 = Reserved
11x = Reserved
11 Reserved
(RXG)
Reserved
For TI use only. Always reads 0.
10:7 RESERVED R/W For TI use only (Default 5’b1100)
6 RESERVED R/W For TI use only. Always reads 0.
5 PRTAD0_PIN_EN
(RXG)
R/W PRTAD0 pin enable control.
0 = Input pin (PRTAD0) is used for the assignment specified in 1E.0000 bits 14:12 (Default 1’b0)
1 = Input pin (PRTAD0) is not used for the assignment specified in 1E.0000 bits 14:12
4:0 PRBS_PASS_OVERLAY[4:0]
(RXG)
R/W PRBS_PASS pin status selection. Applicable only when PRBS test pattern verification is enabled on HS side or LS side. PRBS_PASS pin reflects PRBS verification status on HS/LS side. LS Serdes lanes 1/2/3 are not applicable in 1GKX modes.
1xx00 = PRBS_PASS reflects HS serdes PRBS verification. If PRBS verification fails on HS serdes, PRBS_PASS will be asserted low. (Default 5’b10000)
00000 = Status from HS Serdes side
00001 = Reserved
000x1 = Reserved
00100 = Status from LS Serdes side Lane 0
00101 = Status from LS Serdes side Lane 1
00110 = Status from LS Serdes side Lane 2
00111 = Status from LS Serdes side Lane 3
01000 = Reserved
01001 = Reserved
0101x = Reserved
01100 = Reserved
01101 = Reserved
01110 = Reserved
01111 = Reserved
This global register is channel independent.
After reset bit is set to one, it automatically sets itself back to zero on the next MDC clock cycle.

CHANNEL_CONTROL_1 (register: 0x0001) (default: 0x0B00) (device address: 0x1E)(1)

Figure 7-42 CHANNEL_CONTROL_1 Register
15 14 13 12 11 10 9 8
POWERDOWN
(RXG)
LT_TRAINING_CONTROL
(XG)
10G_RX_MODE_SEL
(G)
10G_TX_MODE_SEL
(G)
SW_PCS_SEL
(RX)
SW_DEV_MODE_SEL
(RXG)
10G_RX_DEMUX_SEL
(G)
10G_TX_MUX_SEL
(G)
R/W R/W R/W R/W R/W R/W R/W R/W
7 6 5 4 3 2 1 0
RESERVED REFCLK_SW_SEL
(RXG)
LS_REFCLK_SEL
(RXG)
R R/W R/W
LEGEND: R/W = Read/Write; R = Read only; -n = value after reset

Table 7-13 CHANNEL_CONTROL_1 Field Description

Bit Field Type Reset Description
15 POWERDOWN
(RXG)
R/W Setting this bit high powers down entire data path with exception that MDIO interface stays active.
0 = Normal operation (Default 1’b0)
1 = Power Down mode is enabled.
14 LT_TRAINING_CONTROL
(XG)
R/W Link training control. Valid in 10G and 1GKX modes only.
0 = Link training disabled(Default 1’b0)
1 = Link training enable control dependent on LT_TRAINING_ENABLE (1E.0036 bit 1).
13 10G_RX_MODE_SEL
(G)
R/W RX mode selection. Valid in 10G only.
0 = RX mode dependent upon RX_DEMUX_SEL(Default 1’b0)
1 = Enables 1 to 1 mode on receive channel.
12 10G_TX_MODE_SEL
(G)
R/W TX mode selection Valid in 10G only.
0 = TX mode dependent upon TX_MUX_SEL (Default 1’b0)
1 = Enables 1 to 1 mode on transmit channel.
11 SW_PCS_SEL
(RX)
R/W Applicable in Clause 45 mode only. Valid only when MODE_SEL pin is 0, AN_ENABLE (07.0000 bit 12) is 0 and SW_DEV_MODE_SEL (1E.0001 bit 10) is 0.
0 = Set device to 10G-KR mode(Default 1’b1)
1 = Set device to 1G-KX mode
10 SW_DEV_MODE_SEL
(RXG)
R/W Valid only when MODE_SEL pin is 0
0 = Device set to 10G mode
1 = In clause 45 mode, device mode is set using Auto negotiation. In clause 22 mode, device set to 1G-KX mode(Default 1’b0)
9 10G_RX_DEMUX_SEL
(G)
R/W RX De-Mux selection control for lane de-serialization on receive channel. Valid in 10G and when 10G_RX_MODE_SEL (1E.0001 bit 13) is LOW
0 = 1 to 2
1 = 1 to 4 (Default 1’b1)
8 10G_TX_MUX_SEL
(G)
R/W TX Mux selection control for lane serialization on transmit channel. Valid in 10G and when 10G_TX_MODE_SEL (1E.0001 bit 12) is LOW
0 = 2 to 1
1 = 4 to 1 (Default 1’b1)
7:2 RESERVED R/O For TI use only
1 REFCLK_SW_SEL
(RXG)
R/W HS Reference clock selection.
0 = Selects REFCLK_0_P/N as clock reference to HS side serdes macro(Default 1’b0)
1 = Selects REFCLK_1_P/N as clock reference to HS side serdes macro
0 LS_REFCLK_SEL
(RXG)
R/W LS Reference clock selection.
0 = LS side serdes macro reference clock is same as HS side serdes reference clock (E.g. If REFCLK_0_P/N is selected as HS side serdes macro reference clock, REFCLK_0_P/N is selected as LS side serdes macro reference clock and vice versa) (Default 1’b0)
1 = Alternate reference clock is selected as clock reference to LS side serdes macro (E.g. If REFCLK_0_P/N is selected as HS side serdes macro reference clock, REFCLK_1_P/N is selected as LS side serdes macro reference clock and vice versa)

HS_SERDES_CONTROL_1 (register: 0x0002 ) (default: 0x831D) (device address: 0x1E)

Figure 7-43 HS_SERDES_CONTROL_1 Register
15 14 13 12 11 10 9 8
RESERVED HS_LOOP_BANDWIDTH[1:0]
(RXG)
R/W R/W
7 6 5 4 3 2 1 0
RESERVED HS_VRANGE
(RXG
RESERVED HS_ENPLL
(RXG)
HS_PLL_MULT[3:0]
(RXG)
R/W R/W R/W R/W R/W
LEGEND: R/W = Read/Write; R = Read only; -n = value after reset

Table 7-14 HS_SERDES_CONTROL_1 Field Description

Bit Field Type Reset Description
15:10 For TI use only (Default 6’b100000)
9:8 HS_LOOP_BANDWIDTH[1:0]
(RXG)
R/W HS Serdes PLL Loop Bandwidth settings
00 = Medium Bandwidth
01 = Low Bandwidth
10 = High Bandwidth
11 = Ultra High Bandwidth. (Default 2'b11)
7 RESERVED R/W For TI use only (Default 1’b0)
6 HS_VRANGE
(RXG)
R/W HS Serdes PLL VCO range selection.
0 = VCO runs at higher end of frequency range (Default 1’b0)
1 = VCO runs at lower end of frequency range
This bit needs to be set HIGH if VCO frequency (REFCLK *HS_PLL_MULT) is below 2.5 GHz.
5 RESERVED R/W For TI use only (Default 1’b0)
4 HS_ENPLL
(RXG)
R/W HS Serdes PLL enable control. HS Serdes PLL is automatically disabled when PD_TRXx_N is asserted LOW or when register bit 1E.0001 bit 15 is set HIGH.
0 = Disables PLL in HS serdes
1 = Enables PLL in HS serdes (Default 1’b1)
3:0 HS_PLL_MULT[3:0]
(RXG)
R/W HS Serdes PLL multiplier setting (Default 4’b1101).
Refer : Table 7-15 HS PLL multiplier control

Table 7-15 HS PLL Multiplier Control

HS_PLL_MULT[3:0] HS_PLL_MULT[3:0]
Value PLL Multiplier factor Value PLL Multiplier factor
0000 Reserved 1000 12x
0001 Reserved 1001 12.5x
0010 4x 1010 15x
0011 5x 1011 16x
0100 6x 1100 16.5x
0101 8x 1101 20x
0110 8.25x 1110 25x
0111 10x 1111 Reserved

HS_SERDES_CONTROL_2 (register: 0x0003) (default: 0xA848) (device address: 0x1E)

Figure 7-44 HS_SERDES_CONTROL_2 Register
15 14 13 12 11 10 9 8
HS_SWING[3:0]
(RXG)
HS_ENTX
(RXG)
HS_EQHLD
(RXG)
HS_RATE_TX [1:0]
(RXG)
R/W R/W R/W R/W
7 6 5 4 3 2 1 0
HS_AGCCTRL[1:0]
(RXG
HS_AZCAL[1:0]
(RXG)
HS_ENRX
(RXG)
HS_RATE_RX [2:0]
(RXG)
R/W R/W R/W R/W
LEGEND: R/W = Read/Write; R = Read only; -n = value after reset

Table 7-16 HS_SERDES_CONTROL_2 Field Description

Bit Field Type Reset Description
15:12 HS_SWING[3:0]
(RXG)
R/W Transmitter Output swing control for HS Serdes. (Default 4’b1010)
Refer Table 7-17.
11 HS_ENTX
(RXG)
R/W HS Serdes transmitter enable control. HS Serdes transmitter is automatically disabled when PD_TRXx_N is asserted LOW or when register bit 1E.0001 bit 15 is set HIGH.
0 = Disables HS serdes transmitter
1 = Enables HS serdes transmitter (Default 1’b1)
10 HS_EQHLD
(RXG)
R/W HSRX Equalizer hold control.
0 = Normal operation (Default 1’b0)
1 = Holds equalizer and long tail correction in its current state
9:8 HS_RATE_TX [1:0]
(RXG)
R/W HS Serdes TX rate settings.
00 = Full rate (Default 2’b00)
01 = Half rate
10 = Quarter rate
11 = Eighth rate
7:6 HS_AGCCTRL[1:0]
(RXG)
R/W Adaptive gain control loop.
00 = Attenuator will not change after lock has been achieved, even if AGC becomes unlocked
01 = Attenuator will not change when in lock state, but could change when AGC becomes unlocked (Default 2’b01)
10 = Force the attenuator off
11 = Force the attenuator on
5:4 HS_AZCAL[1:0]
(RXG)
R/W Auto zero calibration.
00 = Auto zero calibration initiated when receiver is enabled (Default 2’b00)
01 = Auto zero calibration disabled
10 = Forced with automatic update.
11 = Forced without automatic update
3 HS_ENRX
(RXG)
R/W HS Serdes receiver enable control.
HS Serdes receiver is automatically disabled when PD_TRXx_N is asserted LOW or when register bit 1E.0001 bit 15 is set HIGH.
0 = Disables HS serdes receiver
1 = Enables HS serdes receiver (Default 1’b1)
2:0 HS_RATE_RX [2:0]
(RXG)
R/W HS Serdes RX rate settings. This setting is automatically controlled and value set through these register bits is ignored unless REFCLK_FREQ_SEL_1 or related OVERRIDE bit is set.
000 = Full rate (Default 3’b000)
001 = Half rate
110 = Quarter rate
111 = Eighth rate
001 = Reserved
01x = Reserved
100 = Reserved

Table 7-17 HSTX AC Mode Output Swing Control

HS_SWING[3:0] AC MODE
TYPICAL AMPLITUDE (mVdfpp)
0000 130
0001 220
0010 300
0011 390
0100 480
0101 570
0110 660
0111 750
1000 830
1001 930
1010 1020
1011 1110
1100 1180
1101 1270
1110 1340
1111 1400

HS_SERDES_CONTROL_3 (register: 0x0004) (default: 0x1500) (device address: 0x1E)

Figure 7-45 HS_SERDES_CONTROL_3 Register
15 14 13 12 11 10 9 8
HS_ENTRACK
(RXG)
HS_EQPRE[2:0]
(RXG)
HS_CDRFMULT[1:0]
(RXG)
HS_CDRTHR[1:0]
(RXG)
R/W R/W R/W R/W
7 6 5 4 3 2 1 0
RESERVED HS_PEAK_DISABLE
(RXG)
HS_H1CDRMODE
(RXG)
HS_TWCRF[4:0]
(RXG)
R/W R/W R/W R/W
LEGEND: R/W = Read/Write; R = Read only; -n = value after reset

Table 7-18 HS_SERDES_CONTROL_3 Field Description

Bit Field Type Reset Description
15 HS_ENTRACK
(RXG)
R/W HSRX ADC Track mode.
0 = Normal operation (Default 1’b0)
1 = Forces ADC into track mode
14:12 HS_EQPRE[2:0]
(RXG)
R/W Serdes Rx precursor equalizer selection
000 = 1/9 cursor amplitude
001 = 3/9 cursor amplitude (Default 3’b001)
010 = 5/9 cursor amplitude
011 = 7/9 cursor amplitude
100 = 9/9 cursor amplitude
101 = 11/9 cursor amplitude
110 = 13/9 cursor amplitude
111 = Disable
11:10 HS_CDRFMULT[1:0]
(RXG)
R/W Clock data recovery algorithm frequency multiplication selection (Default 2'b01)
00 =First order. Frequency offset tracking disabled
01 = Second order. 1x mode
10 = Second order. 2x mode
11 = Reserved
9:8 HS_CDRTHR[1:0]
(RXG)
R/W Clock data recovery algorithm threshold selection (Default 2'b01)
00 = Four vote threshold
01 = Eight vote threshold
10 = Sixteen vote threshold
11 = Thirty two vote threshold
7 RESERVED R/W For TI use only (Default 1’b0)
6 HS_PEAK_DISABLE
(RXG)
R/W HS Serdes PEAK_DISABLE control
0 = Normal operation (Default 1’b0)
1 = Disables high frequency peaking. Suitable for <6 Gbps operation
5 HS_H1CDRMODE
(RXG)
R/W HS_Serdes H1CDRMODE control
0 = Normal operation (Default 1’b0)
1 = Enables CDR mode suitable for short channel operation.
4:0 HS_TWCRF[4:0]
(RXG)
R/W Cursor Reduction Factor (Default 5’b00000). Refer to Table 7-19

Table 7-19 HSTX Cursor Reduction Factor Weights

HS_TWCRF[4:0] HS_TWCRF[4:0]
Value Cursor reduction (%) Value Cursor reduction (%)
00000 0 10000 17
00001 2.5 10001 20
00010 5.0 10010 22
00011 7.5 10011 25
00100 10.0 10100 27
00101 12 10101 30
00110 15 10110 32
00111 Reserved 10111 35
01000 11000 37
01001 11001 40
01010 11010 42
01011 11011 45
01100 11100 47
01101 11101 50
01110 11110 52
01111 11111 55

HS_SERDES_CONTROL_4 (register: 0x0005) (default: 0x2000) (device address: 0x1E)

Figure 7-46 HS_SERDES_CONTROL_4 Register
15 14 13 12 11 10 9 8
HS_RX_
INVPAIR
(RXG)
HS_TX_
INVPAIR
(RXG)
RESERVED HS_TWPOST1[4:0]
(RXG)
R/W R/W R/W R/W
7 6 5 4 3 2 1 0
HS_TWPRE[3:0]
(RXG)
HS_TWPOST2[3:0]
(RXG)
R/W R/W
LEGEND: R/W = Read/Write; R = Read only; -n = value after reset

Table 7-20 HS_SERDES_CONTROL_4 Field Description

Bit Field Type Reset Description
15 HS_RX_INVPAIR
(RXG)
R/W Receiver polarity.
0 = Normal polarity. HSRXxP considered positive data. HSRXxN considered negative data (Default 1’b0)
1 = Inverted polarity. HSRXxP considered negative data. HSRXxN considered positive data
14 HS_TX_INVPAIR
(RXG)
R/W Transmitter polarity.
0 = Normal polarity. HSTXxP considered positive data and HSTXxN considered negative data (Default 1’b0)
1 = Inverted polarity. HSTXxP considered negative data and HSTXxN considered positive data
13 RESERVED R/W For TI use only (Default 1’b1)
12:8 HS_TWPOST1[4:0]
(RXG)
R/W Adjacent post cursor1 Tap weight. Selects TAP settings for TX waveform.
(Default 5’b00000 ) Refer Table 7-21.
7:4 HS_TWPRE[3:0]
(RXG)
R/W Precursor Tap weight. Selects TAP settings for TX waveform.
(Default 4’b0000) Refer Table 7-23.
3:0 HS_TWPOST2[3:0]
(RXG)
R/W Adjacent post cursor2 Tap weight. Selects TAP settings for TX waveform. (Default 4’b0000) Refer Table 7-22.

Table 7-21 HSTX Post-Cursor1 Transmit Tap Weights

HS_TWPOST1[4:0] HS_TWPOST1[4:0]
Value Tap weight (%) Value Tap weight (%)
00000 0 10000 0
00001 +2.5 10001 –2.5
00010 +5.0 10010 –5.0
00011 +7.5 10011 –7.5
00100 +10.0 10100 –10.0
00101 +12.5 10101 –12.5
00110 +15.0 10110 –15.0
00111 +17.5 10111 –17.5
01000 +20.0 11000 –20.0
01001 +22.5 11001 –22.5
01010 +25.0 11010 –25.0
01011 +27.5 11011 –27.5
01100 +30.0 11100 –30.0
01101 +32.5 11101 –32.5
01110 +35.0 11110 –35.0
01111 +37.5 11111 -37.5

Table 7-22 HSTX Post-Cursor2 Transmit Tap Weights

HS_TWPOST2[3:0] HS_TWPOST2[3:0]
Value Tap weight (%) Value Tap weight (%)
0000 0 1000 0
0001 +2.5 1001 –2.5
0010 +5.0 1010 –5.0
0011 +7.5 1011 –7.5
0100 +10.0 1100 –10.0
0101 +12.5 1101 –12.5
0110 +15.0 1110 –15.0
0111 +17.5 1111 –17.5

Table 7-23 HSTX Pre-Cursor Transmit Tap Weights

HS_TWPRE[3:0] HS_TWPRE[3:0]
Value Tap weight (%) Value Tap weight (%)
0000 0 1000 0
0001 +2.5 1001 –2.5
0010 +5.0 1010 –5.0
0011 +7.5 1011 –7.5
0100 +10.0 1100 –10.0
0101 +12.5 1101 –12.5
0110 +15.0 1110 –15.0
0111 +17.5 1111 –17.5

LS_SERDES_CONTROL_1 (register: 0x0006) (default: 0xF115) (device address: 0x1E)

Figure 7-47 LS_SERDES_CONTROL_1 Register
15 14 13 12 11 10 9 8
LS_LN_CFG_EN[3:0]
(RXG)
RESERVED LS_LOOP_BANDWIDTH[1:0]
(RXG)
R/W R/W R/W
7 6 5 4 3 2 1 0
RESERVED LS_ENPLL
(RXG)
LS_MPY[3:0]
(RXG)
R/W R/W R/W
LEGEND: R/W = Read/Write; R = Read only; -n = value after reset

Table 7-24 LS_SERDES_CONTROL_1 Field Description

Bit Field Type Reset Description
15:12 LS_LN_CFG_EN[3:0]
(RXG)
R/W Configuration control for LS Serdes Lane settings (Default 4’b1111)
[3] corresponds to LN3, [2] corresponds to LN2
[1] corresponds to LN1, [0] corresponds to LN0
0 = Writes to LS_SERDES_CONTROL_2 and LS_SERDES_CONTROL_3 and LS_CH_CONTROL_1 control registers do not affect respective LS Serdes lane
1 = Writes to LS_SERDES_CONTROL_2 and LS_SERDES_CONTROL_3 and LS_CH_CONTROL_1 control registers affect respective LS Serdes lane
For example, if subsequent writes to LS_SERDES_CONTROL_2 and LS_SERDES_CONTROL_3 and LS_CH_CONTROL_1 registers need to affect the settings in Lanes 0 and 1, LS_LN_CFG_EN[3:0] should be set to 4’b0011
Read values in LS_SERDES_CONTROL_2 and LS_SERDES_CONTROL_3 and LS_CH_CONTROL_1 reflect the settings value for Lane selected through LS_LN_CFG_EN[3:0].
To read Lane 0 settings, LS_LN_CFG_EN[3:0] should be set to 4’b0001
To read Lane 1 settings, LS_LN_CFG_EN[3:0] should be set to 4’b0010
To read Lane 2 settings, LS_LN_CFG_EN[3:0] should be set to 4’b0100
To read Lane 3 settings, LS_LN_CFG_EN[3:0] should be set to 4’b1000
Read values of LS_SERDES_CONTROL_2 and LS_SERDES_CONTROL_3 and LS_CH_CONTROL_1 registers are not valid for any other LS_LN_CFG_EN[3:0] combination
11:10 RESERVED R/W For TI use only (Default 2’b00)
9:8 LS_LOOP_BANDWIDTH[1:0]
(RXG)
R/W LS Serdes PLL Loop Bandwidth settings
00 = Reserved
01 = Applicable when external JC_PLL is NOT used (Default 2’b01)
10 = Applicable when external JC_PLL is used
11 = Reserved
7:5 RESERVED R/W For TI use only (Default 3’b000)
4 LS_ENPLL
(RXG)
R/W LS Serdes PLL enable control. LS Serdes PLL is automatically disabled when PD_TRXx_N is asserted LOW or when register bit 1E.0001 bit 15 is set HIGH.
0 = Disables PLL in LS serdes
1 = Enables PLL in LS serdes (Default 1’b1)
3:0 LS_MPY[3:0]
(RXG)
R/W LS Serdes PLL multiplier setting (Default 4’b0101).
Refer 10GKR supported rates for valid PLL Multiplier values.
Refer to Table 7-25.

Table 7-25 LS PLL Multiplier Control

LS_MPY[3:0] LS_MPY[3:0]
Value PLL Multiplier factor Value PLL Multiplier factor
0000 4x 1000 15x
0001 5x 1001 20x
0010 6x 1010 25x
0011 Reserved 1011 Reserved
0100 8x 1100 Reserved
0101 10x 1101 50x
0110 12x 1110 65x
0111 12.5x 1111 Reserved

LS_SERDES_CONTROL_2 (register: 0x0007) (default: 0xDC04) (device address: 0x1E)

Figure 7-48 LS_SERDES_CONTROL_2 Register
15 14 13 12 11 10 9 8
RESERVED LS_SWING[2:0]
(RXG)
LS_LOS
(RXG)
LS_TX_ENRX
(RXG)
LS_TX_RATE [1:0]
(RXG)
R/W R/W R/W R/W R/W
7 6 5 4 3 2 1 0
LS_DE[3:0]
(RXG)
RESERVED LS_RX_ENTX
(RXG)
LS_RX_RATE [1:0]
(RXG)
R/W R/W R/W R/W
LEGEND: R/W = Read/Write; R = Read only; -n = value after reset

Table 7-26 LS_SERDES_CONTROL_2 Field Description

Bit Field Type Reset Description
15 RESERVED R/W For TI use only.
14:12 LS_SWING[2:0]
(RXG)
R/W Output swing control on LS Serdes side. (Default 3’b101)
Refer to Table 7-27.
11 LS_LOS
(RXG)
R/W LS Serdes LOS detector control
0 = Disable Loss of signal detection on LS serdes lane inputs
1 = Enable Loss of signal detection on LS serdes lane inputs (Default 1’b1)
10 LS_TX_ENRX
(RXG)
R/W LS Serdes enable control on the transmit channel. LS Serdes per lane on transmitter channel is automatically disabled when PD_TRXx_N is asserted LOW or when register bit 1E.0001 bit 15 is set HIGH. Lanes 3 and 2 are automatically disabled when in 2ln 10G mode on transmit channel. Lanes 3, 2 and 1 are automatically disabled when in 1ln 10G mode or 1G-KX mode on transmit channel.
0 = Disables LS serdes lane
1 = Enables LS serdes lane (Default 1’b1)
9:8 LS_TX_RATE [1:0]
(RXG)
R/W LS Serdes lane rate settings on transmit channel.
00 = Full rate (Default 2’b00)
01 = Half rate
10 = Quarter rate
11 = Reserved
7:4 LS_DE[3:0]
(RXG)
R/W LS Serdes De-emphasis settings. (Default 4’b0000)
Refer to Table 7-28.
3 RESERVED R/W For TI use only.
2 LS_RX_ENTX
(RXG)
R/W LS Serdes lane enable control on receive channel. LS Serdes per lane on receiver channel is automatically disabled when PD_TRXx_N is asserted LOW or when register bit 1E.0001 bit 15 is set HIGH. Lanes 3 and 2 are automatically disabled when in 2ln 10G mode on receive channel. Lanes 3, 2 and 1 are automatically disabled when in 1ln 10G or 1G-KX mode on receive channel.
0 = Disables LS serdes lane
1 = Enables LS serdes lane (Default 1’b1)
1:0 LS_RX_RATE [1:0]
(RXG)
R/W LS Serdes lane rate settings on receive channel.
00 = Full rate (Default 2’b00)
01 = Half rate
10 = Quarter rate
11 = Reserved

Table 7-27 LSRX Output AC Mode Output Swing Control

LS_SWING[2:0] AC MODE
TYPICAL AMPLITUDE (mVdfpp)
000 190
001 380
010 560
011 710
100 850
101 950
110 1010
111 1050

Table 7-28 LSRX Output De-emphasis

LS_DE[3:0] LS_DE[3:0]
Value Amplitude reduction Value Amplitude reduction
(%) dB (%) dB
0000 0 0 1000 38.08 –4.16
0001 4.76 –0.42 1001 42.85 –4.86
0010 9.52 –0.87 1010 47.61 –5.61
0011 14.28 –1.34 1011 52.38 –6.44
0100 19.04 –1.83 1100 57.14 –7.35
0101 23.8 –2.36 1101 61.9 –8.38
0110 28.56 –2.92 1110 66.66 –9.54
0111 33.32 –3.52 1111 71.42 –10.87

LS_SERDES_CONTROL_3 (register: 0x0008) (default: 0x000D) (device address: 0x1E)

Figure 7-49 LS_SERDES_CONTROL_3 Register
15 14 13 12 11 10 9 8
LS_RX_
INVPAIR
(RXG)
LS_TX_
INVPAIR
(RXG)
RESERVED LS_EQ[3:0]
(RXG)
R/W R/W R/W R/W
7 6 5 4 3 2 1 0
RESERVED
R/W
LEGEND: R/W = Read/Write; R = Read only; -n = value after reset

Table 7-29 LS_SERDES_CONTROL_3 Field Description

Bit Field Type Reset Description
15 LS_RX_INVPAIR
(RXG)
R/W LS Serdes lane outputs polarity on the receive channel. (y = Lane 0 or 1 or 2 or 3)
0 = Normal polarity. OUTAyP considered positive data. OUTxyN considered negative data (Default 1’b0)
1 = Inverted polarity. OUTAyP considered negative data. OUTxyN considered positive data
14 LS_TX_INVPAIR
(RXG)
R/W LS Serdes lane inputs polarity on the transmit channel. (y = Lane 0 or 1 or 2 or 3)
0 = Normal polarity. INAyP considered positive data and INAyN considered negative data (Default 1’b0)
1 = Inverted polarity. INAyP considered negative data and INAyP considered positive data
13:12 RESERVED R/W For TI use only (Default 2’b00)
11:8 LS_EQ[3:0]
(RXG)
R/W LS Serdes Equalization control (Default 4’b0000). Table 7-30
7:0 RESERVED R/W For TI use only (Default 8'b00001101)

Table 7-30 LS_EQ Serdes Equalization

LS_EQ[3:0] LS_EQ[3:0]
Value Low Freq Gain Zero Freq Value Low Freq Gain Zero Freq
0000 Maximum 1000 Adaptive 365 MHz
0001 Adaptive 1001 275 MHz
0010 Reserved 1010 195 MHz
0011 1011 140 MHz
0100 1100 105 MHz
0101 1101 75 MHz
0110 1110 55 MHz
0111 1111 50 MHz

HS_OVERLAY_CONTROL (register: 0x0009) (default: 0x0380) (device address: 0x1E)

Figure 7-50 HS_OVERLAY_CONTROL Register
15 14 13 12 11 10 9 8
LS_OK_OUT_GATE[1:0]
(G)
LS_OK_IN_GATE[1:0]
(G)
RESERVED
R/W R/W R/W
7 6 5 4 3 2 1 0
HS_LOS_
MASK
(G)
RESERVED HS_CH_SYNC_OVERLAY
(RXG)
HS_INVALID_
CODE_
OVERLAY
(RXG)
HS_AGCLOCK_
OVERLAY
(RXG)
HS_AZDONE_OVERLAY
(RXG)
HS_PLL_LOCK_OVERLAY
(RXG)
HS_LOS_
OVERLAY
(RXG)
R/W R/W R/W R/W R/W R/W R/W R/W
LEGEND: R/W = Read/Write; R = Read only; -n = value after reset

Table 7-31 HS_OVERLAY_CONTROL Field Description

Bit Field Type Reset Description
15:14 LS_OK_OUT_GATE[1:0]
(G)
R/W LS_OK_OUT_A gating control
X0 Gating disabled (Default 2’b00)
01 Gating enabled. LS_OK_OUT_A gated to LOW
11 Gating enabled. LS_OK_OUT_A gated to HIGH
13:12 LS_OK_IN_GATE[1:0]
(G)
R/W LS_OK_IN_A gating control
X0 Gating disabled (Default 2’b00)
01 Gating enabled.LS_OK_IN_A gated to LOW
11 Gating enabled.LS_OK_IN_A gated to HIGH
11:8 RESERVED R/W For TI use only. (Default 4’b0011)
7 HS_LOS_MASK
(G)
R/W 0 HS Serdes LOS status is used to generate HS channel synchronization status. If HS Serdes indicates LOS, channel synchronization indicates synchronization is not achieved
1 HS Serdes LOS status is not used to generate HS channel synchronization status (Default 1’b1)
6 RESERVED R/W For TI use only. Always reads 0.
5 HS_CH_SYNC_OVERLAY
(RXG)
R/W 0 LOSA pin does not reflect receive channel loss of block lock (Default 1’b0)
1 Allows channel loss of block lock to be reflected on LOSA pin
4 HS_INVALID_CODE_OVERLAY
(RXG)
R/W 0 LOSA pin does not reflect receive channel invalid code word error (Default 1’b0)
1 Allows invalid code word error to be reflected on LOSA pin
3 HS_AGCLOCK_OVERLAY
(RXG)
R/W 0 0 = LOSA pin does not reflect HS Serdes AGC unlock status (Default 1’b0)
1 Allows HS Serdes AGC unlock status to be reflected on LOSApin
2 HS_AZDONE_OVERLAY
(RXG)
R/W 0 LOSA pin does not reflect HS Serdes auto zero calibration not done status (Default 1’b0)
1 Allows auto zero calibration not done status to be reflected on LOSA pin
1 HS_PLL_LOCK_OVERLAY
(RXG)
R/W 0 LOSA pin does not reflect loss of HS Serdes PLL lock status (Default 1’b0)
R/W 1 Allows HS Serdes loss of PLL lock status to be reflected onLOSApin
0 HS_LOS_OVERLAY
(RXG)
R/W 0 LOSA pin does not reflect HS Serdes Loss of signal condition (Default 1’b0)
1 Allows HS Serdes Loss of signal condition to be reflected on LOSA pin

LS_OVERLAY_CONTROL (register: 0x000A) (default: 0x4000)
(device address: 0x1E)

Figure 7-51 LS_OVERLAY_CONTROL Register
15 14 13 12 11 10 9 8
RESERVED LS_PLL_LOCK_OVERLAY
(RXG)
LS_CH_SYNC_OVERLAY_LN[3:0]
(RXG)
R/W R/W R/W
7 6 5 4 3 2 1 0
LS_INVALID_CODE_OVERLAY_LN[3:0]
(RXG)
LS_LOS_OVERLAY_LN[3:0]
(RXG)
R/W R/W
LEGEND: R/W = Read/Write; R = Read only; -n = value after reset

Table 7-32 LS_OVERLAY_CONTROL Field Description

Bit Field Type Reset Description
15:13 RESERVED R/W For TI use only (Default 3’b010)
12 LS_PLL_LOCK_OVERLAY
(RXG)
R/W 0 LOSA pin does not reflect loss of LS SERDES PLL lock status (Default 1’b0)
1 Allows LS SERDES loss of PLL lock status to be reflected on LOSA pin
11:8 LS_CH_SYNC_OVERLAY_LN[3:0]
(RXG)
R/W [3] Corresponds to Lane 3, [2] Corresponds to Lane 2
[1] Corresponds to Lane 1, [0] Corresponds to Lane 0
0 LOSA pin does not reflect LS Serdes lane loss of synchronization condition (Default 1’b0)
1 Allows LS Serdes lane loss of synchronization condition to be reflected on LOSA pin
7:4 LS_INVALID_CODE_OVERLAY_LN[3:0]
(RXG)
R/W 0 [3] Corresponds to Lane 3, [2] Corresponds to Lane 2
[1] Corresponds to Lane 1, [0] Corresponds to Lane 0
0 LOSA pin does not reflect LS Serdes lane invalid code condition (Default 1’b0)
1 Allows LS Serdes lane invalid code condition to be reflected on LOSA pin
3:0 LS_LOS_OVERLAY_LN[3:0]
(RXG)
R/W [3] Corresponds to Lane 3, [2] Corresponds to Lane 2
[1] Corresponds to Lane 1, [0] Corresponds to Lane 0
R/W 0 LOSA pin does not reflect LS Serdes lane Loss of signal condition (Default 1’b0)
1 Allows LS Serdes lane Loss of signal condition to be reflected on LOSA pin

LOOPBACK_TP_CONTROL (register: 0x000B) (default: 0x0D10) (device address: 0x1E)

Figure 7-52 LOOPBACK_TP_CONTROL Register
15 14 13 12 11 10 9 8
RESERVED HS_TP_GEN_EN
(RXG)
HS_TP_
VERIFY_EN
(RXG)
LS_TEST_PATT
_SEL[2]
(RXG)
HS_TEST_PATT
_SEL[2:0]
(RXG)
R/W R/W R/W R/W R/W
7 6 5 4 3 2 1 0
LS_TP_GEN
_EN
(RXG)
LS_TP_VERIFY
_EN
(RXG)
LS_TEST_PATT_SEL[1:0]
(RXG)
DEEP_
REMOTE_LPBK
(RXG)
RESERVED SHALLOW_
LOCAL_
LPBK
(RXG)
R/W R/W R/W R/W R/W R/W
LEGEND: R/W = Read/Write; R = Read only; -n = value after reset

Table 7-33 LOOPBACK_TP_CONTROL Field Description

Bit Field Type Reset Description
15:14 RESERVED R/W For TI use only. (Default 2'b00)
13 HS_TP_GEN_EN
(RXG)
R/W 0 Normal operation (Default 1’b0)
1 Activates test pattern generation selected by bits 1E.000B bits 10:8
12 HS_TP_VERIFY_EN
(RXG)
R/W 0 Normal operation (Default 1’b0)
1 Activates test pattern verification selected by bits 1E.000B bits 10:8
11 LS_TEST_PATT_SEL[2]
(RXG)
R/W 0 See selection in 1E.000B bits 5:4
10:8 HS_TEST_PATT_SEL[2:0]
(RXG)
R/W Test Pattern Selection. Refer to TLK100031 Bringup Procedure (a separate document) for more information.
H/L/M/CRPAT valid in 1GKX/10G modes
000 High Frequency Test Pattern
001 Low Frequency Test Pattern
010 Mixed Frequency Test Pattern
011 CRPAT Long
100 CRPAT Short
PRBS pattern valid in 1GKX/10G/10GKR modes
101 27 - 1 PRBS pattern (Default 3’b101)
110 223 - 1 PRBS pattern
111 231 - 1 PRBS pattern
Errors can be checked by reading HS_ERROR_COUNT register. For KR standard pattern generation and verification, please refer to Register 03.002A
7 LS_TP_GEN_EN
(RXG)
R/W 0 = Normal operation (Default 1’b0)
1 = Activates test pattern generation selected by bits {1E.000B bit 11, 1E.000B bits 5:4} on the LS side
6 LS_TP_VERIFY_EN
(RXG)
R/W 0 = Normal operation (Default 1’b0)
1 = Activates test pattern verification selected by bits {1E.000B bit 11, 1E.000B bits 5:4} on the LS side
5:4 LS_TEST_PATT_SEL[1:0]
(RXG)
R/W LS Test Pattern Selection LS_TEST_PATT_SEL[2:0]. LS_TEST_PATT_SEL[2] is 1E.000B bit 11
000 High Frequency Test Pattern
001 Low Frequency Test Pattern
010 Mixed Frequency Test Pattern
011 CRPAT Long (In 1GKX mode only)
100 CRPAT Short (In 1GKX mode only)
101 27 - 1 PRBS pattern (Default 3’b101)
110 223 - 1 PRBS pattern
111 231 - 1 PRBS pattern
For XAUI standard test pattern generation and verification in KR mode, please refer register 01.8002 and 01.8003
3 DEEP_REMOTE_LPBK
(RXG)
R/W 0 0 = Normal functional mode (Default 1’b0)
1 Enable deep remote loopback mode
2:1 RESERVED R/W For TI use only (Default 1’b0)
0 SHALLOW_LOCAL_LPBK
(RXG)
R/W 0 Normal functional mode (Default 1’b0)
1 Enable shallow local loopback mode

LS_CONFIG_CONTROL (register: 0x000C) (default: 0x0330) (device address: 0x1E)

Figure 7-53 LS_CONFIG_CONTROL Register
15 14 13 12 11 10 9 8
RESERVED LS_STATUS_CFG[1:0]
(RG)
RESERVED RESERVED
R/W R/W R/W R/W
7 6 5 4 3 2 1 0
RESERVED LS_LOS_MASK
(G)
LS_PLL_LOCK_MASK
(G)
RESERVED FORCE_LM_REALIGN
(G)
RESERVED
R/W R/W R/W R/W R/W R/W
LEGEND: R/W = Read/Write; R = Read only; -n = value after reset

Table 7-34 LS_CONFIG_CONTROL Field Descriptions

Bit Field Type Reset Description
15:14 RESERVED R/W For TI use only. (Default 2'b00)
13:12 LS_STATUS_CFG[1:0]
(RG)
R/W 0 Selects selected lane status to be reflected in LS_STATUS_1 register 1E.0015 bit 14
00 Lane 0 (Default 2’b00)
01 Lane 1
10 Lane 2
11 Lane 3
11:10 RESERVED R/W For TI use only. Always reads 0.
9:8 RESERVED R/W For TI use only. (Default 2’b11)
7:6 RESERVED R/W For TI use only.
5 LS_LOS_MASK
(G)
R/W 0 LS Serdes LOS status of enabled lanes is used to generate link status
1 LS Serdes LOS status of enabled lanes is not used to generate link status (Default 1’b1)
4 LS_PLL_LOCK_MASK
(G)
R/W 0 LS Serdes PLL Lock status is used to generate link status
1 LS Serdes PLL Lock status is not used to generate link status (Default 1’b1)
3 RESERVED R/W For TI use only. Always reads 0.
2 FORCE_LM_REALIGN
(G)
R/W 0 Normal operation (Default 1’b0)
1 Force lane realignment in Link status monitor
1:0 RESERVED R/W For TI use only

LS_CONFIG_CONTROL (register: 0x000C) (default: 0x0330) (device address: 0x1E)

Figure 7-54 LS_CONFIG_CONTROL Register
15 14 13 12 11 10 9 8
RESERVED LS_STATUS_CFG[1:0]
(RG)
RESERVED RESERVED
R/W R/W R/W R/W
7 6 5 4 3 2 1 0
RESERVED LS_LOS_MASK
(G)
LS_PLL_LOCK_MASK
(G)
RESERVED FORCE_LM_REALIGN
(G)
RESERVED
R/W R/W R/W R/W R/W R/W
LEGEND: R/W = Read/Write; R = Read only; -n = value after reset

Table 7-35 LS_CONFIG_CONTROL Field Description

Bit Field Type Reset Description
15:14 RESERVED R/W For TI use only. (Default 2'b00)
13:12 LS_STATUS_CFG[1:0]
(RG)
R/W Selects selected lane status to be reflected in LS_STATUS_1 register 1E.0015 bit 14
00 Lane 0 (Default 2’b00)
01 Lane 1
10 Lane 2
11 Lane 3
11:10 RESERVED R/W For TI use only. Always reads 0.
9:8 RESERVED R/W For TI use only. (Default 2’b11)
7:6 RESERVED R/W For TI use only.
5 LS_LOS_MASK
(G)
R/W 0 LS Serdes LOS status of enabled lanes is used to generate link status
1 LS Serdes LOS status of enabled lanes is not used to generate link status (Default 1’b1)
4 LS_PLL_LOCK_MASK
(G)
R/W 0 LS Serdes PLL Lock status is used to generate link status
1 LS Serdes PLL Lock status is not used to generate link status (Default 1’b1)
3 RESERVED R/W For TI use only. Always reads 0.
2 FORCE_LM_REALIGN
(G)
R/W 0 Normal operation (Default 1’b0)
1 Force lane realignment in Link status monitor
1:0 RESERVED R/W For TI use only

CLK_CONTROL (register: 0x000D) (default: 0x2F80) (device address: 0x1E)

Figure 7-55 CLK_CONTROL Register
15 14 13 12 11 10 9 8
RESERVED CLKOUT_ EN
(RXG)
CLKOUT_POWERDOWN
(RXG)
RESERVED
R/W R/W R/W R/W
7 6 5 4 3 2 1 0
CLKOUT_DIV[3:0]
(RXG)
RCLKOUT_SEL[3:0]
(RXG)
R/W R/W
LEGEND: R/W = Read/Write; R = Read only; -n = value after reset

Table 7-36 CLK_CONTROL Field Description

Bit Field Type Reset Description
15:14 RESERVED R/W For TI use only. Always reads 0.
13 CLKOUT_ EN
(RXG)
R/W Output clock enable.
0 Holds CLKOUTx_P/N output to a fixed value.
1 Allows CLKOUTx_P/N output to toggle normally. (Default 1’b1)
12 CLKOUT_POWERDOWN
(RXG)
R/W 0 Normal operation (Default 1’b0)
1 Enable CLKOUTx_P/N Power Down.
11:8 RESERVED R/W For TI use only. (Default 4'b1111)
7:4 CLKOUT_DIV[3:0]
(RXG)
R/W CLKOUT Output clock divide setting. This value is used to divide selected clock (Selected using CLKOUT_SEL) before giving it out onto respective channel CLKOUTA_P/N.
0000 0000 = Divide by 1
0001 Reserved
0010 Reserved
0011 Reserved
0100 Divide by 2
0101 Reserved
0110 Reserved
0111 Reserved
1000 Divide by 4 (Default 4'b1000)
1001 Divide by 8
1010 Divide by 16
1011 Reserved
1100 Divide by 5
1101 Divide by 10
1110 Divide by 20
1111 Divide by 25
3:0 CLKOUT_SEL[3:0]
(RXG)
R/W CLKOUT Output clock select. Selects Recovered clock sent out on CLKOUTx_P/N pins (Default 4'b0000)
00x0 Selects HS recovered byte clock as output clock
00x1 Selects HS transmit byte clock as output clock
010x Selects HSRX VCO divide by 4 clock as output clock
0110 Selects LS recovered byte clock as output clock
0111 Selects LS transmit byte clock as output clock
10x0 Reserved
10x1 Reserved
110x Reserved
1110 Reserved
1111 Reserved

RESET_CONTROL (register: 0x000E) (default: 0x0000) (device address: 0x1E)

Figure 7-56 RESET_CONTROL Register
15 14 13 12 11 10 9 8
RESERVED
R/W
7 6 5 4 3 2 1 0
RESERVED DATAPATH_ RESET
(RXG)
TXFIFO_ RESET
(G)
RXFIFO_ RESET
(G)
RESERVED
R/W R/W
SC(1)
R/W
SC(1)
R/W
SC(1)
R/W
LEGEND: R/W = Read/Write; R = Read only; -n = value after reset

Table 7-37 RESET_CONTROL Field Description

Bit Field Type Reset Description
15:8 RESERVED R/W For TI use only. Always reads 0.
7:4 RESERVED R/W For TI use only. (Default 4'b0000)
3 DATAPATH_RESET
(RXG)
R/W SC Channel datapath reset control. Required once the desired functional mode is configured.
0 Normal operation. (Default 1’b0)
1 Resets channel logic excluding MDIO registers. (Resets both Tx and Rx datapath)
2 TXFIFO_RESET
(G)
R/W SC Transmit FIFO reset control. Applicable in 10G mode only. Not required in 10GKR mode as 10GKR FIFO is self centering.
0 Normal operation. (Default 1’b0)
1 Resets transmit datapath FIFO.
1 RXFIFO_RESET
(G)
R/W SC Receive FIFO reset control. Applicable in 10G mode only. Not required in 10GKR mode as 10GKR FIFO is self centering.
0 Normal operation. (Default 1’b0)
1 Resets receive datapath FIFO.
0 RESERVED R/W For TI use only. (Default 1'b0)
After reset bit is set to one, it automatically sets itself back to zero on the next MDC clock cycle.

CHANNEL_STATUS_1 (register: 0x000F) (default: 0x0000) (device address: 0x1E)

Figure 7-57 CHANNEL_STATUS_1 Register
15 14 13 12 11 10 9 8
HS_TP_STATUS
(XG)
LS_ALIGN_STATUS
(RXG)
HS_LOS
(RXG)
HS_AZ_DONE
(RXG)
HS_AGC_LOCKED
(RXG)
HS_CHANNEL_SYNC
(RXG)
RESERVED HS_DECODE_INVALID
(RXG)
R R R R R R R R
7 6 5 4 3 2 1 0
TX_FIFO_UNDERFLOW
(RG)
TX_FIFO_OVERFLOW
(RXG)
RX_FIFO_UNDERFLOW
(RG)
RX_FIFO_OVERFLOW
(RXG)
RX_LS_OK
(G)
TX_LS_OK
(G)
LS_PLL_LOCK
(RXG)
HS_PLL_LOCK
(RXG)
R R R R R R R R
LEGEND: R/W = Read/Write; R = Read only; -n = value after reset

Table 7-38 CHANNEL_STATUS_1 Field Description

Bit Field Type Reset Description
15 HS_TP_STATUS
(XG)
R Test Pattern status for High/Low/Mixed/CRPAT test patterns. Valid in 10G/1GKX modes.
0 Alignment has not been determined
1 Alignment has achieved and correct pattern has been received. Any bit errors are reflected in HS_ERROR_COUNTER register (0x10)
14 LS_ALIGN_STATUS
(RXG)
R Lane alignment status
0 Lane alignment is achieved on the LS side
1 Lane alignment is not achieved on the LS side
13 HS_LOS
(RXG)
R Loss of Signal Indicator.
When high, indicates that a loss of signal condition is detected on HS serial receive inputs
12 HS_AZ_DONE
(RXG)
R Auto zero complete indicator.
When high, indicates auto zero calibration is complete
11 HS_AGC_LOCKED
(RXG)
R Adaptive gain control loop lock indicator.
When high, indicates AGC loop is in locked state
10 HS_CHANNEL_SYNC
(RXG)
R Channel synchronization status indicator.
When high, indicates channel synchronization has achieved
9 RESERVED R For TI use only.
8 HS_DECODE_INVALID
(RXG)
R Valid when decoder is enabled and during CRPAT test pattern verification. When high, indicates decoder received an invalid code word, or a 8b/10b disparity error. In functional mode, number of DECODE_INVALID errors are reflected in HS_ERROR_COUNTER register (0x10)
7 TX_FIFO_UNDERFLOW
(RG)
R Not applicable in 1GKX mode. When high, indicates underflow has occurred in the transmit datapath (CTC) FIFO.
6 TX_FIFO_OVERFLOW
(RXG)
R When high, in 10GKR and 10G modes indicates overflow has occurred in the transmit datapath (CTC) FIFO.
5 RX_FIFO_UNDERFLOW
(RG)
R Not applicable in 1GKX mode. When high, indicates underflow has occurred in the receive datapath (CTC) FIFO.
4 RX_FIFO_OVERFLOW
(RXG)
R In 10GKR and 10G modes, high indicates overflow has occurred in the receive datapath (CTC) FIFO. In 1G-KX mode, high indicates a FIFO error.
3 RX_LS_OK
(G)
R Receive link status indicator from system side. Applicable in 10G mode only When high, indicates receive link status is achieved on the system side .
2 TX_LS_OK
(G)
R Link status indicator from Lane alignment/Link training slave inside TLK10031. When high, indicates 10G Link align achieved sync and alignment .
1 LS_PLL_LOCK
(RXG)
R LS Serdes PLL lock indicator
When high, indicates LS Serdes PLL achieved lock to the selected incoming REFCLK0/1_P/N
0 HS_PLL_LOCK
(RXG)
R HS Serdes PLL lock indicator
When high, indicates HS Serdes PLL achieved lock to the selected incoming REFCLK0/1_P/N

HS_ERROR_COUNTER (register: 0x0010) (default: 0x0FFFD) (device address: 0x1E)

Figure 7-58 HS_ERROR_COUNTER Register
15 14 13 12 11 10 9 8 7 6 5 4 3 2 1 0
HS_ERR_COUNT[15:0]
(RXG)
COR
LEGEND: R/W = Read/Write; R = Read only; -n = value after reset

Table 7-39 HS_ERROR_COUNTER Field Description

Bit Field Type Reset Description
15:0 HS_ERR_COUNT[15:0]
(RXG)
COR 0 In functional mode, this counter reflects number of invalid code words (includes disparity errors) received by decoder. In 10GKR mode, reading this register also clears value in 03.0021 bits 7:0.
In 10GKR mode, default value for this register is 16’h0000.
In HS test pattern verification mode , this counter reflects error count for the test pattern selected through 1E.000B bits 10:8
When PRBS_EN pin is set, this counter reflects error count for selected PRBS pattern.
Counter value cleared to 16’h0000 when read.

LS_LN0_ERROR_COUNTER (register: 0x0011) (default: 0xFFFD) (device address: 0x1E)

Figure 7-59 LS_LN0_ERROR_COUNTER Register
15 14 13 12 11 10 9 8 7 6 5 4 3 2 1 0
LS_LN0_ERR_COUNT[15:0]
(RXG)
COR
LEGEND: R/W = Read/Write; R = Read only; -n = value after reset

Table 7-40 LS_LN0_ERROR_COUNTER Field Description

Bit Field Type Reset Description
15:0 LS_LN0_ERR_COUNT[15:0]
(RXG)
COR 0 Lane 0 Error counter
In 10GKR/1GKX functional modes, this counter reflects number of invalid code words (includes disparity errors) received by decoder
In 10G functional mode, this counter reflects number of invalid code words (includes disparity errors) received by decoder in lane alignment slave.
In LS test pattern verification mode , this counter reflects error count for the test pattern selected through 1E.000B bits 5:4
Counter value cleared to 16’h0000 when read.

LS_LN1_ERROR_COUNTER (register: 0x0012 ) (default: 0xFFFD) (device address: 0x1E)

Figure 7-60 LS_LN1_ERROR_COUNTER Register
15 14 13 12 11 10 9 8 7 6 5 4 3 2 1 0
LS_LN1_ERR_COUNT[15:0]
(RG)
COR
LEGEND: R/W = Read/Write; R = Read only; -n = value after reset

Table 7-41 LS_LN1_ERROR_COUNTER Field Descriptions

Bit Field Type Reset Description
15:0 LS_LN1_ERR_COUNT[15:0]
(RG)
COR Lane 1 Error counter
In 10GKR/1GKX functional modes, this counter reflects number of invalid code words (includes disparity errors) received by decoder
In 10G functional mode, this counter reflects number of invalid code words (includes disparity errors) received by decoder in lane alignment slave.
In LS test pattern verification mode , this counter reflects error count for the test pattern selected through 1E.000B bits 5:4
Counter value cleared to 16’h0000 when read.

LS_LN2_ERROR_COUNTER (register: 0x0013) (default: 0xFFFD) (device address: 0x1E)

Figure 7-61 LS_LN2_ERROR_COUNTER Register
15 14 13 12 11 10 9 8 7 6 5 4 3 2 1 0
LS_LN2_ERR_COUNT[15:0]
(RG)
COR
LEGEND: R/W = Read/Write; R = Read only; -n = value after reset

Table 7-42 LS_LN2_ERROR_COUNTER Field Descriptions

Bit Field Type Reset Description
15:0 LS_LN2_ERR_COUNT[15:0]
(RG)
COR 0 Lane 2 Error counter
In 10GKR/1GKX functional modes, this counter reflects number of invalid code words (includes disparity errors) received by decoder
In 10G functional mode, this counter reflects number of invalid code words (includes disparity errors) received by decoder in lane alignment slave.
In LS test pattern verification mode , this counter reflects error count for the test pattern selected through 1E.000B bits 5:4
Counter value cleared to 16’h0000 when read.

LS_LN3_ERROR_COUNTER (register: 0x0014) (default: 0xFFFD) (device address: 0x1E)

Figure 7-62 LS_LN3_ERROR_COUNTER Register
15 14 13 12 11 10 9 8 7 6 5 4 3 2 1 0
LS_LN3_ERR_COUNT[15:0]
(RG)
COR
LEGEND: R/W = Read/Write; R = Read only; -n = value after reset

Table 7-43 LS_LN3_ERROR_COUNTER Field Descriptions

Bit Field Type Reset Description
15:0 LS_LN3_ERR_COUNT[15:0]
(RG)
COR 0 Lane 3 Error counter
In 10GKR/1GKX functional modes, this counter reflects number of invalid code words (includes disparity errors) received by decoder
In 10G functional mode, this counter reflects number of invalid code words (includes disparity errors) received by decoder in lane alignment slave.
In LS test pattern verification mode , this counter reflects error count for the test pattern selected through 1E.000B bits 5:4
Counter value cleared to 16’h0000 when read.

LS_STATUS_1 (register: 0x0015) (default: 0x0000) (device address: 0x1E)

Figure 7-63 LS_STATUS_1 Register
15 14 13 12 11 10 9 8
RESERVED LS_INVALID_DECODE
(RXG)
LS_LOS
(RXG)
LS_LN_ALIGN_FIFO_ERR
(RG)
LS_CH_SYNC_STATUS
(RXG)
RO RO/LH RO/LH RO/LH RO/LL
7 6 5 4 3 2 1 0
RESERVED LS_CHSYNC_ROT[3:0] (RXG)
RO RO
LEGEND: R/W = Read/Write; R = Read only; -n = value after reset

Table 7-44 LS_STATUS_1 Field Descriptions

Bit Field Type Reset Description
15:12 RESERVED RO For TI use only.
11 LS_INVALID_DECODE
(RXG)
RO/LH 0 LS Invalid decode error for selected lane. Lane can be selected through LS_STATUS_CFG[1:0] (Register 1E.000C). Error count for each lane can also be monitored through respective LS_LNx_ERR_COUNT registers
10 LS_LOS
(RXG)
RO/LH 0 Loss of Signal Indicator.
When high, indicates that a loss of signal condition is detected on LS serial receive inputs for selected lane. Lane can be selected through LS_STATUS_CFG[1:0] (Register 1E.000C)
9 LS_LN_ALIGN_FIFO_ERR
(RG
RO/LH 0 LS Lane alignment FIFO error status
1 = Lane alignment FIFO on LS side has error
0 = Lane alignment FIFO on LS side has no error
8 LS_CH_SYNC_STATUS
(RXG)
RO/LH 0 LS Channel sync status for selected lane. Lane can be selected through LS_STATUS_CFG[1:0] (Register 1E.000C)
7:4 RESERVED RO For TI use only.
3:0 LS_CHSYNC_ROT[3:0]
(RXG)
RO/LH 0 Channel synchronization pointer on LS side. Required for latency measurement function. See Latency Measurement function section for more details.

HS_STATUS_1 (register: 0x0016) (default: 0x0000) (device address: 0x1E)

Figure 7-64 HS_STATUS_1 Register
15 14 13 12 11 10 9 8
RESERVED
RO
7 6 5 4 3 2 1 0
RESERVED HS_KR_CH_SYNC_ROT[6:4]
(RXG)
HS_KR_CH_SYNC_ROT[3:0]
(RXG)
RO RO RO
LEGEND: R/W = Read/Write; R = Read only; -n = value after reset

Table 7-45 HS_STATUS_1 Field Descriptions

Bit Field Type Reset Description
15:7 RESERVED RO For TI use only.
6:4 HS_KR_CH_SYNC_ROT[6:4]
(RXG)
RO Channel synchronization pointer on HS side in 10GKR mode. Required for latency measurement function. See Latency Measurement function section for more details.
In 10GKR mode, [6:4] reflects 3 MSB’s of 7 bit HS sync rotation. In 1GKX and 10G modes, indicates channel synchronization state on HS side.
3:0 HS_KR_CH_SYNC_ROT[3:0]
(RXG)
RO Channel synchronization pointer on HS side. Required for latency measurement function. See Latency Measurement function section for more details.
In 10GKR mode, reflects 4 LSB’s of 7 bit HS sync rotation.
In 10G and 1GKX modes, reflects 4 bit HS sync rotation.

DST_CONTROL_1 (register = 0x0017) (default = 0x2000) (device address: 0x1E)

Figure 7-65 DST_CONTROL_1 Registers
15 14 13 12 11 10 9 8
RESERVED DST_PIN_SW_EN
(RXG)
DST_PIN_SW_SRC_1[1:0]
(RXG)
DST_PIN_SW_SRC_0[1:0]
(RXG)
RW RW RW RW
7 6 5 4 3 2 1 0
DST_OFF_SEL
(RX)
DST_ON_SEL
(RX)
DST_STUFF_SEL
(RX)
RESERVED
RW RW RW RW
LEGEND: R/W = Read/Write; R = Read only; -n = value after reset

Table 7-46 DST_CONTROL_1 Field Descriptions

Bit Field Type Reset Description
15:13 RESERVED RW For TI use only (Default 3'b001)
12 DST_PIN_SW_EN
(RXG)
RW 1 = Enable pin switch feature using top level pin. Ignore MDIO software switch. Requires setting PRTAD0_PIN_EN to high and setting PRTAD0_PIN_EN_SEL to control applicable channel Tx data switch.
0 = Disable pin switch feature. Only MDIO software switch is used (Default 1’b0)
11:10 DST_PIN_SW_SRC_1[1:0]
(RXG)
RW Applicable when top level pin (PRTAD0) is assigned to control transmit data switch source input and if PRTAD0 is HIGH.
00 = Select LS input(Default 2’b00)
01 = Select HS input
10 = Reserved
11 = Reserved
9:8 DST_PIN_SW_SRC_0[1:0]
(RXG)
RW Applicable when top level pin (PRTAD0) is assigned to control transmit data switch source input and if PRTAD0 is LOW.
00 = Select LS input(Default 2’b00)
01 = Select HS input
10 = Reserved
11 = Reserved
7 DST_OFF_SEL
(RX)
RW Applicable only in KR & KX modes. Selects data pattern to trigger OFF condition (Default 1’b0)
KR Mode:
1 = Local Fault (0x0100009c)
0 = IDLE (0x07 on all lanes)
KX Mode:
1 = Match DST_OFF_CHAR specified in 1E.802AB
0 = IDLE (Either /I1/ or /I2/)
6 DST_ON_SEL
(RX)
RW Applicable only in KR & KX modes. Selects data pattern to trigger ON condition (Default 1’b0)
KR Mode:
1 = Local Fault (0x0100009c)
0 = IDLE (0x07 on all lanes)
KX Mode:
1 = Match DST_ON_CHAR specified in 1E.802A
0 = IDLE (Either /I1/ or /I2/)
5 DST_STUFF_SEL
(RX)
RW Applicable only in KR & KX modes. Selects data pattern to stuff the output during data switching (Default 1’b0)
KR Mode:
1 = Local Fault (0x0100009c)
0 = IDLE (0x07 on all lanes)
KX Mode:
1 = /V/ Error propagation (K30.7)
0 = /I2/ (/K28.5/D16.2/)
4:0 RESERVED RW For TI use only (Default 5’b00000)

DST_CONTROL_2 (register = 0x0018 ) (default = 0x0C20) (device address: 0x1E)

Figure 7-66 DST_CONTROL_2 Register
15 14 13 12 11 10 9 8
DST_DATA_SRC_SEL[1:0] (RXG) DST_DATA_SW_MODE[1:0] (RXG) RESERVED
RW RW RW
7 6 5 4 3 2 1 0
DST_MASK_CYCLES[7:0] (RXG)
RW
LEGEND: R/W = Read/Write; R = Read only; -n = value after reset

Table 7-47 DST_CONTROL_2 Field Descriptions

Bit Field Type Reset Description
15:14 DST_DATA_SRC_SEL[1:0]
(RXG)
RW Data selection for transmit data switch source input. Applicable when DST_PIN_SW_EN is LOW.
00 = Select LS input(Default 2’b00)
01 = Select HS input
10 = Reserved
11 = Reserved
13:12 DST_DATA_SW_MODE[1:0]
(RXG)
RW Selects condition to trigger data switch for the selected ON/OFF condition. (Default 2’b00)
OFF condition:
00 = Wait for OFF trigger
01 = Any data
10 = Any data
11 = Wait for OFF trigger
ON condition:
00 = Wait for ON trigger
01 = Wait for ON trigger
10 = Any data
11 = Any data
11:8 RESERVED RW For TI use only (Default 4’b1100)
7:0 DST_MASK_CYCLES[7:0]
(RXG)
RW Duration of clock cycles that the data-switch output data is masked with the data pattern selected through DST_STUFF_SEL. (Default 8’b0010_0000)

DSR_CONTROL_1 (register = 0x0019) (default = 0x2500) (device address: 0x1E)

Figure 7-67 DSR_CONTROL_1 Registers
15 14 13 12 11 10 9 8
RESERVED DSR_PIN_SW_ EN
(RXG)
DSR_PIN_SW_SRC_1[1:0]
(RXG)
DSR_PIN_SW_SRC_0[1:0]
(RXG)
RW RW RW RW
7 6 5 4 3 2 1 0
DSR_OFF_ SEL
(RX)
DSR_ON_SEL
(RX)
DSR_STUFF_SEL
(RX)
RESERVED
RW RW RW RW
LEGEND: R/W = Read/Write; R = Read only; -n = value after reset

Table 7-48 DSR_CONTROL_1 Field Descriptions

Bit Field Type Reset Description
15:13 RESERVED RW For TI use only (Default 3'b001)
12 DSR_PIN_SW_EN
(RXG)
RW 1 = Enable pin switch feature using top level pin. Ignore MDIO software switch. Requires setting PRTAD0_PIN_EN to high and setting PRTAD0_PIN_EN_SEL to control Rx data switch.
0 = Disable pin switch feature. Only MDIO software switch is used (Default 1’b0)
11:10 DSR_PIN_SW_SRC_1[1:0]
(RXG)
RW Applicable when top level pin (PRTAD0) is assigned to control receive data switch source input and if PRTAD0 is HIGH.
00 = Select LS input
01 = Select HS input(Default 2’b01)
10 = Reserved
11 = Reserved
9:8 DSR_PIN_SW_SRC_0[1:0]
(RXG)
RW Applicable when top level pin (PRTAD0) is assigned to control receive data switch source input and if PRTAD0 is LOW.
00 = Select LS input
01 = Select HS input(Default 2’b01)
10 = Reserved
11 = Reserved
7 DSR_OFF_SEL
(RX)
RW Applicable only in KR & KX modes. Selects data pattern to trigger OFF condition (Default 1’b0)
KR Mode:
1 = Local Fault (0x0100009c)
0 = IDLE (0x07 on all lanes)
KX Mode:
1 = Match DSR_OFF_CHAR specified in 1E.802E
0 = IDLE (Either /I1/ or /I2/)
6 DSR_ON_SEL
(RX)
RW Applicable only in KR & KX modes. Selects data pattern to trigger ON condition (Default 1’b0)
KR Mode:
1 = Local Fault (0x0100009c)
0 = IDLE (0x07 on all lanes)
KX Mode:
1 = Match DSR_ON_CHAR specified in 1E.802D
0 = IDLE (Either /I1/ or /I2/)
5 DSR_STUFF_SEL
(RX)
RW Applicable only in KR & KX modes. Selects data pattern to stuff the output during data switching (Default 1’b0)
KR Mode:
1 = Local Fault (0x0100009c)
0 = IDLE (0x07 on all lanes)
KX Mode:
1 = /V/ Error propagation (K30.7)
0 = /I2/ (/K28.5/D16.2/)
4:0 RESERVED RW For TI use only (Default 5’b00000)

DSR_CONTROL_2 (register = 0x001A) (default = 0x4C20) (device address: 0x1E)

Figure 7-68 DSR_CONTROL_2 Register
15 14 13 12 11 10 9 8
DSR_DATA_SRC_SEL[1:0] (RXG) SR_DATA_SW_MODE[1:0] (RXG) RESERVED
RW RW RW
7 6 5 4 3 2 1 0
DSR_MASK_CYCLES[7:0] (RXG)
RW
LEGEND: R/W = Read/Write; R = Read only; -n = value after reset

Table 7-49 DSR_CONTROL_2 Field Descriptions

Bit Field Type Reset Description
15:14 DSR_DATA_SRC_SEL[1:0]
(RXG)
RW Data selection for receive data switch source input. Applicable when DST_PIN_SW_EN is LOW.
00 = Select LS input
01 = Select HS input(Default 2’b01)
10 = Reserved
11 = Reserved
13:12 DSR_DATA_SW_MODE[1:0]
(RXG)
RW Selects condition to trigger data switch for the selected ON/OFF condition. (Default 2’b00)
OFF condition:
00 = Wait for OFF trigger
01 = Any data
10 = Any data
11 = Wait for OFF trigger
ON condition:
00 = Wait for ON trigger
01 = Wait for ON trigger
10 = Any data
11 = Any data
11:8 RESERVED RW For TI use only (Default 4’b1100)

DATA_SWITCH_STATUS (register = 0x001B) (default = 0x1020) (device address: 0x1E)

Figure 7-69 DATA_SWITCH_STATUS Register
15 14 13 12 11 10 9 8
DST_EN[3:0]
(RXG)
DST_SW_PENDING
(RXG)
DST_SW_DONE
(RXG)
DST_ON
(RXG)
DST_OFF
(RXG)
RO RO RO RO RO
7 6 5 4 3 2 1 0
DSR_EN[3:0]
(RXG)
DSR_SW_PENDING
(RXG)
DSR_SW_DONE
(RXG)
DSR_ON
(RXG)
DSR_OFF
(RXG)
RO RO RO RO RO
LEGEND: R/W = Read/Write; R = Read only; -n = value after reset

Table 7-50 DATA_SWITCH_STATUS Field Descriptions

Bit Field Type Reset Description
15:12 DST_EN[3:0]
(RXG)
RO Source input data selection status on transmit side.
0001 = LS data
0010 = HS data
0100 = Reserved
1000 = Reserved
11 DST_SW_PENDING
(RXG)
RO When HIGH, indicates data switching event is pending to be completed in the transmit side based on selected data source input
10 DST_SW_DONE
(RXG)
RO When HIGH, indicates data switching event has occurred in the transmit side based on selected data source input
9 DST_ON
(RXG)
RO ON condition indicator from transmit data switch. When HIGH, indicates an ON condition has occurred in transmit data switch
8 DST_OFF
(RXG)
RO OFF condition indicator from transmit data switch. When HIGH, indicates an OFF condition has occurred in transmit data switch.
7:4 DSR_EN[3:0]
(RXG)
RO Source input data selection status on receive side.
0001 = LS data
0010 = HS data
0100 = Reserved
1000 = Reserved
3 DSR_SW_PENDING
(RXG)
RO When HIGH, indicates data switching event is pending to be completed in the receive side based on selected data source input
2 DSR_SW_DONE
(RXG)
RO When HIGH, indicates data switching event has occurred in the receive side based on selected data source input
1 DSR_ON
(RXG)
RO ON condition indicator from receive data switch. When HIGH, indicates an ON condition has occurred in receive data switch.
0 DSR_OFF
(RXG)
RO OFF condition indicator from receive data switch. When HIGH, indicates an OFF condition has occurred in receive data switch.

LS_CH_CONTROL_1 (register =0x001C) (default =0x0000) (device address: 0x1E)

Figure 7-70 LS_CH_CONTROL_1 Register
15 14 13 12 11 10 9 8
RESERVED
RW
7 6 5 4 3 2 1 0
RESERVED RESERVED RESERVED LS_CH_SYNC_HYS_SEL[1:0]
(RG)
RW RW RW RW
LEGEND: R/W = Read/Write; R = Read only; -n = value after reset

Table 7-51 LS_CH_CONTROL_1 Field Descriptions

Bit Field Type Reset Description
15:7 RESERVED RW For TI use only. Always reads 0.
6 RESERVED RW For TI use only. (Default 1'b0)
5:2 RESERVED RW For TI use only. (Default 4'b0000)
1:0 LS_CH_SYNC_HYS_SEL[1:0]
(RG)
RW LS Channel synchronization hysteresis selection for selected lane. Lane can be selected in LS_SERDES_CONTROL_1.
00 = The channel synchronization, when in the synchronization state, performs the Ethernet standard specified hysteresis to return to the LOS state (Default 2’b00)
01 = A single 8b/10b invalid decode error or disparity error causes the channel synchronization state machine to immediately transition from sync to LOS
10 = Two adjacent 8b/10b invalid decode errors or disparity errors cause the channel synchronization state machine to immediately transition from sync to LOS
11 = Three adjacent 8b/10b invalid decode errors or disparity errors cause the channel synchronization state machine to immediately transition from sync to LOS

HS_CH_CONTROL_1 (register = 0x001D) (default = 0x0000) (device address: 0x1E)

Figure 7-71 HS_CH_CONTROL_1 Register
15 14 13 12 11 10 9 8
RESERVED REFCLK_FREQ_SEL_1
(RX)
REFCLK_FREQ_SEL_0
(RXG)
RX_CTC_BYPASS
(RX)
TX_CTC_BYPASS
(RX)
RESERVED
RW RW RW RW RW RW
7 6 5 4 3 2 1 0
RESERVED HS_ENC_BYPASS
(RXG)
HS_DEC_BYPASS
(RXG)
HS_CH_SYNC_HYSTERESIS[1:0]
(RXG)
RW RW RW RW
LEGEND: R/W = Read/Write; R = Read only; -n = value after reset

Table 7-52 HS_CH_CONTROL_1 Field Descriptions

Bit Field Type Reset Description
15:14 RESERVED RW For TI use only (Default 2’b00)
13 REFCLK_FREQ_SEL_1
(RX)
RW Input REFCLK frequency selection MSB. When set, HS_PLL_MULT, LS_MPY and HS/LS TX/RX RATE settings can be set through related control bits specified in registers 1E.0002, 1E.0003, 1E.0006

0 = HS_PLL_MULT, LS_MPY and HS/LS TX/RX RATE are set automatically based on input REFCLK frequency as specified in REFCLK_FREQ_SEL_0(1E.001D bit 12) (Default 1’b0)

1 = Set this value if HS_PLL_MULT, LS_MPY and HS/LS TX/RX RATE values are NOT to be set automatically.

12 REFCLK_FREQ_SEL_0
(RXG)
RW Input REFCLK frequency selection LSB. Applicable when REFCLK_FREQ_SEL_1(1E.001D bit 13) is set to 0.
0 = Set this value if REFCLK frequency is 156.25 MHz (Default 1’b0)
1 = Set this value if REFCLK frequency is 312.5 MHz
11 RX_CTC_BYPASS
(RX)
RW 0 = Normal operation. (Default 1’b0)
1 = Disables RX CTC operation.
10 TX_CTC_BYPASS
(RX)
RW 0 = Normal operation. (Default 1’b0)
1 = Disables TX CTC operation.
9:4 RESERVED RW For TI use only (Default 4’b0000)
3 HS_ENC_BYPASS
(RXG)
RW 0 = Normal operation. (Default 1’b0)
1 = Disables 8B/10B encoder on HS side.
2 HS_DEC_BYPASS
(RXG)
RW 0 = Normal operation. (Default 1’b0)
1 = Disables 8B/10B decoder on HS side.
1:0 HS_CH_SYNC_HYSTERESIS[1:0]
(RXG)
RW Channel synchronization hysteresis control on the HS receive channel.

00 = The channel synchronization, when in the synchronization state, performs the Ethernet standard specified hysteresis to return to the unsynchronized state (Default 2’b00)

01 = A single 8b/10b invalid decode error or disparity error causes the channel synchronization state machine to immediately transition from sync to unsync

10 = Two adjacent 8b/10b invalid decode errors or disparity errors cause the channel synchronization state machine to immediately transition from sync to unsync

11 = Three adjacent 8b/10b invalid decode errors or disparity errors cause the channel synchronization state machine to immediately transition from sync to unsync

EXT_ADDRESS_CONTROL (register = 0x001E) (default = 0x0000) (device address: 0x1E)

Figure 7-72 EXT_ADDRESS_CONTROL Register
15 14 13 12 11 10 9 8 7 6 5 4 3 2 1 0
EXT_ADDR_CONTROL[15:0]
(XG)
RW
LEGEND: R/W = Read/Write; R = Read only; -n = value after reset

Table 7-53 EXT_ADDRESS_CONTROL Field Descriptions

Bit Field Type Reset Description
15:0 EXT_ADDR_CONTROL[15:0]
(XG)
RW Applicable in Clause 22 mode only. This register should be written with the extended register address to be written/read. Contents of address written in this register can be accessed from Reg 1E.0x001F (Default 16’h0000)

EXT_ADDRESS_DATA (register = 0x001F) (default = 0x0000) (device address: 0x1E)

Figure 7-73 EXT_ADDRESS_DATA Register
15 14 13 12 11 10 9 8 7 6 5 4 3 2 1 0
EXT_ADDR_DATA[15:0]
(XG)
RW
LEGEND: R/W = Read/Write; R = Read only; -n = value after reset

Table 7-54 EXT_ADDRESS_DATA Field Descriptions

Bit Field Type Reset Description
15:0 EXT_ADDR_DATA[15:0]
(XG)
RW Applicable in Clause 22 mode only. This register contains the data associated with the register address written in Register 1E.0x001E

The registers below can be accessed directly through Clause 45 or indirectly through Clause 22. Contains mode specific control/status registers.

VS_10G_LN_ALIGN_ACODE_P (register =0x8003) (default = 0x0283)
(device address: 0x1E)

Figure 7-74 VS_10G_LN_ALIGN_ACODE_P Register
15 14 13 12 11 10 9 8 7 6 5 4 3 2 1 0
RESERVED LN_ALIGN_ACODE_P[9:0] (G)
RW RW
LEGEND: R/W = Read/Write; R = Read only; -n = value after reset

Table 7-55 VS_10G_LN_ALIGN_ACODE_P Field Descriptions

Bit Field Type Reset Description
15:10 RESERVED RW For TI use only. Always reads 0.
9:0 LN_ALIGN_ACODE_P[9:0]
(G)
RW 10 bit Alignment character to be matched (Default 10’h283)

VS_10G_LN_ALIGN_ACODE_N (register =0x8004 ) (default = 0x017C)
(device address: 0x1E)

Figure 7-75 VS_10G_LN_ALIGN_ACODE_N Register
15 14 13 12 11 10 9 8 7 6 5 4 3 2 1 0
RESERVED LN_ALIGN_ACODE_N[9:0]
(G)
RW RW
LEGEND: R/W = Read/Write; R = Read only; -n = value after reset

Table 7-56 VS_10G_LN_ALIGN_ACODE_N Field Descriptions

Bit Field Type Reset Description
15:10 RESERVED RW For TI use only. Always reads 0.
9:0 LN_ALIGN_ACODE_N[9:0]
(G)
RW 10 bit Alignment character to be matched (Default 10’h17C)

MC_AUTO_CONTROL (register = 0x8021) (default = 0x000F) (device address: 0x1E)

Figure 7-76 MC_AUTO_CONTROL Register
15 14 13 12 11 10 9 8
RESERVED
RW
7 6 5 4 3 2 1 0
RESERVED HS_PLL_LOCK_CHECK_ DISABLE
(RXG)
HS_LOS_CHECK_ DISABLE
(RXG)
SYNC_STATUS_CHECK _DISABLE
(RXG)
CLKOUT_EN_AUTO _DISABLE
(RXG)
RESERVED
RW RW RW RW RW RW
LEGEND: R/W = Read/Write; R = Read only; -n = value after reset

Table 7-57 MC_AUTO_CONTROL Field Descriptions

Bit Field Type Reset Description
15:7 RESERVED RW For TI use only. Always reads 0.
6 HS_PLL_LOCK_CHECK_DISABLE
(RXG)
RW 1 = Disable auto HS PLL lock status check.
0 = Enable auto HS PLL lock status check (Default 1’b0)
5 HS_LOS_CHECK_DISABLE
(RXG)
RW 1 = Disable auto HS LOS status check
0 = Enable auto HS LOS sync status check (Default 1’b0)
4 SYNC_STATUS_CHECK_DISABLE
(RXG)
RW This bit needs to be set to 1 for PRBS testing.
1 = Disable auto sync status check.
0 = Enable auto sync status check (Default 1'b0)
3 CLKOUT_EN_AUTO_DISABLE
(RXG)
RW This bit controls the signal which flat lines CLKOUT and applicable only when CLKOUT is selected to have HS Recovered byte clock
1 = CLKOUT clock flat lined if HS LOS is detected (Default 1’b1)
0 = CLKOUT clock not flat lined if HS LOS is detected
2:0 RESERVED RW For TI use only (Default 3’b111)

DST_ON_CHAR_CONTROL (register = 0x802A) (default = 0x02FD)
(device address: 0x1E)

Figure 7-77 DST_ON_CHAR_CONTROL Register
15 14 13 12 11 10 9 8 7 6 5 4 3 2 1 0
RESERVED DST_ON_CHAR[9:0]
(XG)
RW RW
LEGEND: R/W = Read/Write; R = Read only; -n = value after reset

Table 7-58 DST_ON_CHAR_CONTROL Field Descriptions

Bit Field Type Reset Description
15:10 RESERVED RW For TI use only. Always reads 0.
9:0 DST_ON_CHAR[9:0]
(XG)
RW Applicable only in 1GKX and 10G modes. 10 bit data pattern to trigger ON condition if matched on transmit side (Default 10’h2FD)

DST_OFF_CHAR_CONTROL (register = 0x802B ) (default = 0x02FD)
(device address: 0x1E)

Figure 7-78 DST_OFF_CHAR_CONTROL Register
15 14 13 12 11 10 9 8 7 6 5 4 3 2 1 0
RESERVED DST_OFF_CHAR[9:0] (XG)
RW RW
LEGEND: R/W = Read/Write; R = Read only; -n = value after reset

Table 7-59 DST_OFF_CHAR_CONTROL Field Descriptions

Bit Field Type Reset Description
15:10 RESERVED RW For TI use only. Always reads 0.
9:0 DST_OFF_CHAR[9:0]
(XG)
RW Applicable only in 1GKX and 10G modes. 10 bit data pattern to trigger OFF condition if matched on transmit side (Default 10’h2FD)

DST_STUFF_CHAR_CONTROL (register = 0x802C) (default = 0x0207)
(device address: 0x1E)

Figure 7-79 DST_STUFF_CHAR_CONTROL Register
15 14 13 12 11 10 9 8 7 6 5 4 3 2 1 0
RESERVED DST_STUFF_CHAR[9:0]
(G)
RW RW
LEGEND: R/W = Read/Write; R = Read only; -n = value after reset

Table 7-60 DST_STUFF_CHAR_CONTROL Field Descriptions

Bit Field Type Reset Description
15:10 RESERVED RW For TI use only. Always reads 0.
9:0 DST_STUFF_CHAR[9:0]
(G)
RW Applicable only in 10G mode. 10 bit data pattern to stuff the output of data switch on transmit side (Default 10’h207)

DSR_ON_CHAR_CONTROL (register = 0x802D) (default = 0x02FD)
(device address: 0x1E)

Figure 7-80 DSR_ON_CHAR_CONTROL Register
15 14 13 12 11 10 9 8 7 6 5 4 3 2 1 0
RESERVED DSR_ON_CHAR[9:0]
(XG)
RW RW
LEGEND: R/W = Read/Write; R = Read only; -n = value after reset

Table 7-61 DSR_ON_CHAR_CONTROL Field Descriptions

Bit Field Type Reset Description
15:10 RESERVED RW For TI use only. Always reads 0.
9:0 DSR_ON_CHAR[9:0]
(XG)
RW Applicable only in 1GKX and 10G modes. 10 bit data pattern to trigger ON condition if matched on receive side (Default 10’h2FD)

DSR_OFF_CHAR_CONTROL (register = 0X802E) (default = 0x02FD)
(device address: 0x1E)

Figure 7-81 DSR_OFF_CHAR_CONTROL Register
15 14 13 12 11 10 9 8 7 6 5 4 3 2 1 0
RESERVED DSR_OFF_CHAR[9:0]
(XG)
RW RW
LEGEND: R/W = Read/Write; R = Read only; -n = value after reset

Table 7-62 DSR_OFF_CHAR_CONTROL Field Descriptions

Bit Field Type Reset Description
15:10 RESERVED RW For TI use only. Always reads 0.
9:0 DSR_OFF_CHAR[9:0]
(XG)
RW Applicable only in 1GKX and 10G modes. 10 bit data pattern to trigger OFF condition if matched on receive side (Default 10’h2FD)

DSR_STUFF_CHAR_CONTROL (register = 0x802F) (default = 0x0207)
(device address: 0x1E)

Figure 7-82 DSR_STUFF_CHAR_CONTROL Register
15 14 13 12 11 10 9 8 7 6 5 4 3 2 1 0
RESERVED DSR_STUFF_CHAR[9:0]
(G)
RW RW
LEGEND: R/W = Read/Write; R = Read only; -n = value after reset

Table 7-63 DSR_STUFF_CHAR_CONTROL Field Descriptions

Bit Field Type Reset Description
15:10 RESERVED RW For TI use only. Always reads 0.
9:0 DSR_STUFF_CHAR[9:0]
(G)
RW Applicable only in 10G mode. 10 bit data pattern to stuff the output of data switch on receive side (Default 10’h207)

LATENCY_MEASURE_CONTROL (register = 0x8040) (default = 0x0000)
(device address: 0x1E)

Figure 7-83 LATENCY_MEASURE_CONTROL Register
15 14 13 12 11 10 9 8
RESERVED
RW
7 6 5 4 3 2 1 0
LATENCY_MEAS_STOP_SEL[1: 0]
(RXG)
LATENCY_MEAS_CLK_DIV[1:0 ]
(RXG)
LATENCY_MEAS_START_SEL[ 1:0]
(RXG)
LATENCY_MEAS_EN
(RXG)
LATENCY_MEAS_CLK_SEL
(RXG)
RW RW RW RW
LEGEND: R/W = Read/Write; R = Read only; -n = value after reset

Table 7-64 LATENCY_MEASURE_CONTROL Field Descriptions

Bit Field Type Reset Description
15:8 RESERVED RW For TI use only. Always reads 0.
7:6 LATENCY_MEAS_STOP_SEL[1: 0]
(RXG)
RW Latency measurement stop point selection
00 = Selects LS RX as stop point (Default 2 ’b00)
01 = Selects HS TX as stop point
1x = Selects external pin (PRTAD0) as stop point
5:4 LATENCY_MEAS_CLK_DIV[1:0 ]
(RXG)
RW Latency measurement clock divide control. Valid only when bit 1E.8040 bit 2 is 0. Divides clock to needed resolution. Higher the divide value, lesser the latency measurement resolution. Divider value should be chosen such that the divided clock doesn’t result in clock slower than the high speed byte clock.
00 = Divide by 1 (Default 2’b00) (Most Accurate Measurement)
01 = Divide by 2
10 = Divide by 4
11 = Divide by 8 (Longest Measurement Capability)
3:2 LATENCY_MEAS_START_SEL[ 1:0]
(RXG)
RW Latency measurement start point selection
00 = Selects LS TX as start point (Default 2’b00)
01 = Selects HS RX as start point
1x = Selects external pin (PRTAD0) as start point
1 LATENCY_MEAS_EN
(RXG)
RW Latency measurement enable
0 = Disable Latency measurement (Default ’b0)
1 = Enable Latency measurement
0 LATENCY_MEAS_CLK_SEL
(RXG)
RW Latency measurement clock selection.
0 = Selects VCO clock as per Latency measurement table. Bits 1E.8040 bits 5:4 can be used to divide this clock to achieve needed resolution. (Default 1’b0)
1 = Selects recovered byte clock

LATENCY_COUNTER_2 (register = 0x8041) (default =0x0000)
(device address: 0x1E)

Figure 7-84 LATENCY_COUNTER_2 Register
15 14 13 12 11 10 9 8
LATENCY_MEAS_START_COMMA[3:0]
(RXG)
LATENCY_MEAS_STOP_COMMA[3:0]
(RXG)
RO/LH RO/LH
7 6 5 4 3 2 1 0
RESERVED LATENCY_ MEAS_READY
(RXG)
LATENCY_MEAS_COUNT[19:16]
(RXG)
RO/LH RO
LEGEND: R/W = Read/Write; R = Read only; -n = value after reset

Table 7-65 LATENCY_COUNTER_2 Field Descriptions

Bit Field Type Reset Description
15:12 LATENCY_MEAS_START_COMMA[3:0]
(RXG)
RO/LH Latency measurement start comma location status. “1” indicates start comma location found. If LS TX is selected as start point (1E.8040 bit 7 = 0), [3:0] indicates status for lane3, lane2, lane1, lane0. If HS RX is selected as start point (1E.8040 bit 7 = 1), [0] indicates status for data[9:0], [1] indicates status for data[19:10]. [3:2] is unused.

Reading this register will clear Latency stopwatch status specified in LATENCY_COUNTER_1 & LATENCY_COUNTER_2 registers. Below sequence of reads needs to be performed for accurate and repeat stopwatch measurements. See Latency measurement procedure more information.


READ 0x8041
READ 0x8042
11:8 LATENCY_MEAS_STOP_COMMA[3:0]
(RXG)
RO/LH Latency measurement stop comma location status. “1” indicates stop comma location found. If LS RX is selected as stop point (1E.8040 bit 6 = 0), [3:0] indicates status for lane3, lane2, lane1, lane0. If HS TX is selected as stop point (1E.8040 bit 6 = 1), [0] indicates status for data[9:0], [1] indicates status for data[19:10]. [3:2] is unused.
7:5 RESERVED RO/LH
4 LATENCY_ MEAS_READY
(RXG)
RO/LH Latency measurement ready indicator
0 = Indicates latency measurement not complete.
1 = Indicates latency measurement is complete and value in latency measurement counter (LATENCY_MEAS_COUNT[19:0]) is ready to be read.
3:0 LATENCY_MEAS_COUNT[19:16]
(RXG)
RO/LH Bits[19:16] of 20 bit wide latency measurement counter. Latency measurement counter value represents the latency in number of clock cycles. Each clock cycle is half of the period of the measurement clock as determined by register 1E.8040 bits 5:4 and 1E.8040 bit 0. This counter will return 20’h00000 if it’s read before rx comma is received. If latency is more than 20’hFFFFF clock cycles then this counter returns 20’hFFFFF.

LATENCY_COUNTER_1 (register = 0x8042) (default = 0x0000) (device address: 0x1E)

Figure 7-85 LATENCY_COUNTER_1 Register
15 14 13 12 11 10 9 8 7 6 5 4 3 2 1 0
LATENCY_MEAS_COUNT[15:0]
(RXG)
COR(1)
LEGEND: R/W = Read/Write; R = Read only; -n = value after reset
Latency measurement counter value resets to 20’h00000 when this register is read. Start and Stop Comma (1E.8041 bits 15:12 & 1E.8041 bits 11:8) and count valid (1E.8041 bit 4) bits are also cleared when this register is read

Table 7-66 LATENCY_COUNTER_1 Field Descriptions

Bit Field Type Reset Description
15:0 LATENCY_MEAS_COUNT[15:0]
(RXG)
COR Bits[15:0] of 20 bit wide latency measurement counter. Below sequence of reads needs to be performed for accurate and repeat stopwatch measurements.
READ 0x8041
READ 0x8042

TRIGGER_LOAD_CONTROL (register =0x8100) (default = 0x0000)
(device address: 0x1E)

Figure 7-86 TRIGGER_LOAD_CONTROL Register
15 14 13 12 11 10 9 8
RESERVED RESERVED
RW RW
7 6 5 4 3 2 1 0
RESERVED DEFAULT_ TX_LOAD_
TRIGGER
(RXG)
RESERVED
RW RW RW
LEGEND: R/W = Read/Write; R = Read only; -n = value after reset

Table 7-67 TRIGGER_LOAD_CONTROL Field Descriptions

Bit Field Type Reset Description
15:11 RESERVED RW For TI use only. Always reads 0.
10:3 RESERVED RW For TI use only. (Default 8'b00000000)
2 DEFAULT_TX_LOAD_TRIGGER
(RXG)
RW Valid only when DEFAULT_TX_TRIGGER_EN is HIGH
1 = Trigger loading default HS TX setting values
0 = Normal operation (Default 1'b0)
This bit needs to be written HIGH and then LOW to load the HS Tx default values. Applicable when link training is enabled.
1:0 RESERVED RW For TI use only. (Default 2'b00)

TRIGGER_EN_CONTROL (register = 0x8101) (default = 0x0000) (device address: 0x1E)

Figure 7-87 TRIGGER_EN_CONTROL Register
15 14 13 12 11 10 9 8
RESERVED RESERVED
RW RW
7 6 5 4 3 2 1 0
RESERVED DEFAULT_ TX_LOAD_
TRIGGER_EN
(RXG)
RESERVED
RW RW RW
LEGEND: R/W = Read/Write; R = Read only; -n = value after reset

Table 7-68 TRIGGER_EN_CONTROL Field Descriptions

Bit Field Type Reset Description
15:11 RESERVED RW For TI use only. Always reads 0.
10:3 RESERVED RW For TI use only. (Default 8'b00000000)
2 DEFAULT_TX_TRIGGER_EN
(RXG)
RW 1 = Enable loading of Tx default values through DEFAULT_TX_LOAD_TRIGGER
0 = Normal operation (Default 1'b0)
1:0 RESERVED RW For TI use only. (Default 2'b00)

PMA/PMD Registers

The registers below can be accessed only in Clause 45 mode and with device address field set to 0x01 (DA[4:0] = 5’b00001).

NOTE: Link training registers can also be accessed in Clause 22 mode using indirect address method and in Clause 45 mode with device address field set to 0x1E (DA[4:0] = 5’b11110). Link training registers are also applicable in 10G and 1GKX modes.

PMA_CONTROL_1 (register = 0x0000) (default = 0x0000) (device address: 0x01)

Figure 7-88 PMA_CONTROL_1 Register
15 14 13 12 11 10 9 8
RESET
(RX)
RESERVED POWERDOWN
(RX)
RESERVED
RW/SC RW RW RW
7 6 5 4 3 2 1 0
RESERVED LOOPBACK
(RX)
RW RW
LEGEND: R/W = Read/Write; R = Read only; -n = value after reset

Table 7-69 PMA_CONTROL_1 Field Descriptions

Bit Field Type Reset Description
15 RESET
(RX)
RW/SC 1 = Global reset. Resets datapath and MDIO registers. Equivalent to asserting RESET_N.
0 = Normal operation (Default 1’b0)
14:12 RESERVED RW For TI use only. Always reads 0.
11 POWERDOWN
(RX)
RW 1 = Enable power down mode
0 = Normal operation (Default 1’b0)
10:1 RESERVED RW For TI use only. Always reads 0.
0 LOOPBACK
(RX)
RW 1 = Enables loopback on HS side. LS data traverses through entire Tx datapath excluding HS serdes and will be available at LS output side
0 = Normal operation (Default 1’b0)

PMA_STATUS_1 (register = 0x0001) (default = 0x0002) (device address: 0x01)

Figure 7-89 PMA_STATUS_1 Register
15 14 13 12 11 10 9 8
RESERVED
RO
7 6 5 4 3 2 1 0
FAULT (RX) RESERVED RX_LINK
(RX)
LOW_ POWER_ ABILITY
(RX)
RESERVED
RO RO RO/LL RO RO
LEGEND: R/W = Read/Write; R = Read only; -n = value after reset

Table 7-70 PMA_STATUS_1 Field Descriptions

Bit Field Type Reset Description
15:8 RESERVED For TI use only.
7 FAULT
(RX)
RO 1 = Fault condition detected on either Tx or Rx side
0 = No fault condition detected
This bit is cleared after Register 01.0008 is read and no fault condition occurs after 01.0008 is read.
6:3 RESERVED For TI use only.
2 RX_LINK
(RX)
RO/LL 1 = Receive link is up
0 = Receive link is down
1 LOW_POWER_ABILITY
(RX)
RO Always reads 1.
1 = Supports low power mode
0 = Does not support low power mode

PMA_DEV_IDENTIFIER_1 (register = 0x0002) (default = 0x4000) (device address: 0x01)

Figure 7-90 PMA_DEV_IDENTIFIER_1 Register
15 14 13 12 11 10 9 8 7 6 5 4 3 2 1 0
DEV_IDENTIFIER[31:16]
(RX)
RO
LEGEND: R/W = Read/Write; R = Read only; -n = value after reset

Table 7-71 PMA_DEV_IDENTIFIER_1 Field Descriptions

Bit Field Type Reset Description
15:0 DEV_IDENTIFIER[31:16]
(RX)
RO 16 MSB of 32 bit unique device identifier. See Table 7-73 for identifier code details.

PMA_DEV_IDENTIFIER_2 (register = 0x0003) (default = 0x5100) (device address: 0x01)

Figure 7-91 PMA_DEV_IDENTIFIER_2 Register
15 14 13 12 11 10 9 8 7 6 5 4 3 2 1 0
DEV_IDENTIFIER[15:0] (RX)
RO
LEGEND: R/W = Read/Write; R = Read only; -n = value after reset

Table 7-72 PMA_DEV_IDENTIFIER_2 Field Descriptions

Bit Field Type Reset Description
15:0 DEV_IDENTIFIER[31:16]
(RX)
RO 16 MSB of 32 bit unique device identifier. See Table 7-73 for identifier code details.

Table 7-73 UNIQUE DEVICE IDENTIFIER (1)

Register address Value Description
01.0002 bits 15:0 16’b0100_0000_0000_0000 OUI[3-18]
01.0003 bits 15:10 6’b010100 OUI[19-24]
01.0003 bits 9:4 6’b010000 6-bit Manufacturer device model number
01.0003 bits 3:0 4’b0000 4-bit Manufacturer device revision number
The identifier code is composed of bits 3-24 of 25-bit organizationally unique identifier (OUI) assigned to Texas Instruments by IEEE. The 6-bit Manufacturer device model number is unique to TLK10031. The 4-bit Manufacturer device revision number denotes the current revision of TLK10031.

PMA_SPEED_ABILITY (register = 0x0004) (default = 0x0011) (device address: 0x01)

Figure 7-92 PMA_SPEED_ABILITY Register
15 14 13 12 11 10 9 8
RESERVED
RO
7 6 5 4 3 2 1 0
RESERVED SPEED_1G
(RX)
RESERVED SPEED_10G
(RX)
RO RO RO RO
LEGEND: R/W = Read/Write; R = Read only; -n = value after reset

Table 7-74 PMA_SPEED_ABILITY Field Descriptions

Bit Field Type Reset Description
15:5 RESERVED For TI use only.
4 SPEED_1G
(RX)
RO Always reads 1.
1 = Capable of operating at 1000 Mb/s
0 = Not capable of operating at 1000 Mb/s
3:1 RESERVED For TI use only.
0 SPEED_10G
(RX)
RO Always reads 1.
1 = Capable of operating at 10 Gb/s
0 = Not capable of operating at 10 Gb/s

PMA_DEV_PACKAGE_1 (register = 0x0005) (default = 0x000B) (device address: 0x01)

Figure 7-93 PMA_DEV_PACKAGE_1 Register
15 14 13 12 11 10 9 8
RESERVED
RO
7 6 5 4 3 2 1 0
RESERVED PCS_ PRESENT
(RX)
RESERVED PMA_PMD_PRESENT
(RX)
CL22_PRESENT
(RX)
RO RO RO RO RO
LEGEND: R/W = Read/Write; R = Read only; -n = value after reset

Table 7-75 PMA_DEV_PACKAGE_1 Field Descriptions

Bit Field Type Reset Description
15:4 RESERVED RO For TI use only.
3 PCS_ PRESENT
(RX)
RO Always reads 1.
1 = PCS present in the package
0 = PCS not present in the package
2 RESERVED RO For TI use only.
1 PMA_PMD_PRESENT
(RX)
RO Always reads 1.
1 = PMA/PMD present in the package
0 = PMA/PMD not present in the package
0 CL22_PRESENT
(RX)
RO Always reads 1.
1 = Clause 22 registers present in the package
0 = Clause 22 registers not present in the package

PMA_DEV_PACKAGE_2 (register = 0x0006) (default = 0x4000) (device address: 0x01)

Figure 7-94 PMA_DEV_PACKAGE_2 Register
15 14 13 12 11 10 9 8
VS_DEV2_
PRESENT
(RX)
VS_DEV1_
PRESENT
(RX)
RESERVED
RO RO RO
7 6 5 4 3 2 1 0
RESERVED
RO
LEGEND: R/W = Read/Write; R = Read only; -n = value after reset

Table 7-76 PMA_DEV_PACKAGE_2 Field Descriptions

Bit Field Type Reset Description
15 VS_DEV2_PRESENT
(RX)
RO Always reads 0.
1 = Vendor specific device 2 present in the package
0 = Vendor specific device 2 not present in the package
14 VS_DEV1_PRESENT
(RX)
RO Always reads 1.
1 = Vendor specific device 1 present in the package
0 = Vendor specific device 1 not present in the package
13:0 RESERVED For TI use only.

PMA_DEV_PACKAGE_2 (register = 0x0006) (default = 0x4000) (device address: 0x01)

Figure 7-95 PMA_DEV_PACKAGE_2 Register
15 14 13 12 11 10 9 8
DEV_PRESENT
(RX)
TX_FAULT_ABILITY
(RX)
RX_FAULT_ABILITY
(RX)
TX_FAULT
(RX)
RX_FAULT
(RX)
RESERVED TX_DISABLE_ABILITY
(RX)
RO RO RO RO.LH RO/LH RO
7 6 5 4 3 2 1 0
RESERVED
RO
LEGEND: R/W = Read/Write; R = Read only; -n = value after reset

Table 7-77 PMA_DEV_PACKAGE_2 Field Descriptions

Bit Field Type Reset Description
15:14 DEV_PRESENT
(RX)
RO Always reads 2’b10
0x = No device responding at this address
10 = Device responding at this address
11 = No device responding at this address
13 TX_FAULT_ABILITY
(RX)
RO Always reads 1’b1.
1 = Able to detect fault condition on Tx path
0 = Not able to detect fault condition on Tx path
12 RX_FAULT_ABILITY
(RX)
RO Always reads 1’b1.
1 = Able to detect fault condition on Rx path
0 = Not able to detect fault condition on Rx path
11 TX_FAULT
(RX)
RO/LH 1 = Fault condition detected on transmit path
0 = No fault condition detected on transmit path
10 RX_FAULT
(RX)
RO/LH 1 = Fault condition detected on receive path
0 = No fault condition detected on receive path
9 RESERVED For TI use only.
8 TX_DISABLE_ABILITY
(RX)
RO Always reads 1’b0.
1 = Able to perform transmit disable function
0 = Not able to perform transmit disable function
7:0 RESERVED For TI use only.

PMA_RX_SIGNAL_DET_STATUS (register = 0x000A) (default = 0x0000)
(device address: 0x01)

Figure 7-96 PMA_RX_SIGNAL_DET_STATUS Register
15 14 13 12 11 10 9 8
RESERVED
RO
7 6 5 4 3 2 1 0
RESERVED RX_SIGNAL_DET
(RX)
RO RO
LEGEND: R/W = Read/Write; R = Read only; -n = value after reset

Table 7-78 PMA_RX_SIGNAL_DET_STATUS Field Descriptions

Bit Field Type Reset Description
15:1 RESERVED RO For TI use only.
0 RX_SIGNAL_DET
(RX)
RO 1 = Signal detected on serial Rx pins
0 = Signal not detected on serial Rx pins

PMA_EXTENDED_ABILITY (register = 0x000B) (default = 0x0050) (device address: 0x01)

Figure 7-97 PMA_EXTENDED_ABILITY Registers
15 14 13 12 11 10 9 8
RESERVED
RO
7 6 5 4 3 2 1 0
RESERVED KX_ABILITY
(RX)
RESERVED KR_ABILITY
(RX)
RESERVED
RO RO RO RO RO
LEGEND: R/W = Read/Write; R = Read only; -n = value after reset

Table 7-79 PMA_EXTENDED_ABILITY Field Descriptions

Bit Field Value Reset Description
15:7 RESERVED For TI use only.
6 KX_ABILITY
(RX)
RO Always reads 1’b11 = Able to perform 1000BASE-KX
0 = Not able to perform 1000BASE-KX
5 RESERVED For TI use only.
4 KR_ABILITY
(RX)
RO Always reads 1’b11 = Able to perform 10GBASE-KR
0 = Not able to perform 10GBASE-KR
3:0 RESERVED For TI use only.

LT_TRAIN_CONTROL (register =0x0096) (default = 0x0002) (device address: 0x01)

Figure 7-98 LT_TRAIN_CONTROL Register
15 14 13 12 11 10 9 8
RESERVED
RW
7 6 5 4 3 2 1 0
RESERVED LT_TRAINING_ ENABLE
(RXG)
LT_RESTART_TRAINING
(RXG)
RW RW RW/SC
LEGEND: R/W = Read/Write; R = Read only; -n = value after reset

Table 7-80 LT_TRAIN_CONTROL Field Descriptions

Bit Field Type Reset Description
15:2 RESERVED RW For TI use only. Always reads 0.
1 LT_TRAINING_ENABLE
(RXG)
RW 1 = Enable start-up protocol as per 10GBASE-KR standard(Default 1’b1)
0 = Disable start-up protocol
This bit should be set to HIGH for autotrain mode to function correctly
0 LT_RESTART_TRAINING
(RXG)
RW/SC 1 = Reset link/auto train
0 = Normal operation (Default 1’b0)

LT_TRAIN_STATUS (register = 0x0097) (default = 0x0000) (device address: 0x01)

Figure 7-99 LT_TRAIN_STATUS Register
15 14 13 12 11 10 9 8
RESERVED
RO
7 6 5 4 3 2 1 0
RESERVED LT_TRAINING_FAIL
(RXG)
LT_START_PROTOCOL
(RXG)
LT_FRAME_LOCK
(RXG)
LT_RX_STATUS
(RXG)
RO RO RO RO RO
LEGEND: R/W = Read/Write; R = Read only; -n = value after reset

Table 7-81 LT_TRAIN_STATUS Field Descriptions

Bit Field Type Reset Description
15:4 RESERVED For TI use only.
3 LT_TRAINING_FAIL
(RXG)
RO 1 = Training failure has been detected
0 = Training failure has not been detected
2 LT_START_PROTOCOL
(RXG)
RO 1 = Start up protocol in progress
0 = Start up protocol complete
1 LT_FRAME_LOCK
(RXG)
RO 1 = Training frame delineation detected
0 = Training frame delineation not detected
0 LT_RX_STATUS
(RXG)
RO 1 = Receiver trained and ready to receive data
0 = Receiver training in progress

LT_LINK_PARTNER_CONTROL (register = 0x0098) (default = 0x0000)
(device address: 0x01)

Figure 7-100 LT_LINK_PARTNER_CONTROL Register
15 14 13 12 11 10 9 8
RESERVED LT_LP_PRESET
(RXG)
LT_LP_INITIALIZE
(RXG)
RESERVED LT_LP_COEFF_SWG
(RXG)
RESERVED
RO RO RO
7 6 5 4 3 2 1 0
LT_LP_COEFF_PS2
(RXG)
RESERVED LT_LP_COEFF_P1
(RXG)
RESERVED LT_LP_COEFF_0
(RXG)
RESERVED LT_LP_COEFF_M1
(RXG)
RESERVED
RO RO RO RO
LEGEND: R/W = Read/Write; R = Read only; -n = value after reset

Table 7-82 LT_LINK_PARTNER_CONTROL Field Descriptions

Bit Field Type Reset Description
15:14 RESERVED For TI use only.
13 LT_LP_PRESET
(RXG)
RO 1 = KR preset coefficients
0 = Normal operation
12 LT_LP_INITIALIZE
(RXG)
RO 1 = Initialize KR coefficients
0 = Normal operation
11:10 RESERVED For TI use only.
9 LT_LP_COEFF_SWG
(RXG)
RO Swing update
11 = Reserved
01 = Increment
10 = Decrement
00 = Hold
8 RESERVED For TI use only.
7 LT_LP_COEFF_PS2
(RXG)
RO Post2 tap control update
11 = Reserved01 = Increment
10 = Decrement
00 = Hold
6 RESERVED For TI use only.
5 LT_LP_COEFF_P1
(RXG)
RO Coefficient K(+1) update
11 = Reserved
01 = Increment
10 = Decrement
00 = Hold
4 RESERVED For TI use only.
3 LT_LP_COEFF_0
(RXG)
RO Coefficient K(0) update
11 = Reserved
01 = Increment
10 = Decrement
00 = Hold
2 RESERVED For TI use only.
1 LT_LP_COEFF_M1
(RXG)
RO Coefficient K(-1) update
11 = Reserved
01 = Increment
10 = Decrement
00 = Hold (Default 2’b00)
0 RESERVED For TI use only.

LT_LINK_PARTNER_STATUS (register = 0x0099) (default = 0x0000)
(device address: 0x01)

Figure 7-101 LT_LINK_PARTNER_STATUS Register
15 14 13 12 11 10 9 8
LT_LP_RX_READY
(RXG)
RESERVED LT_LP_COEFF_SWG_STAT
(RXG)
RO RO RO
7 6 5 4 3 2 1 0
LT_LP_COEFF_PS2_STAT
(RXG)
LT_LP_COEFF_P1_STAT
(RXG)
LT_LP_COEFF_0_STAT
(RXG)
LT_LP_COEFF_M1_STAT
(RXG)
RO RO RO RO
LEGEND: R/W = Read/Write; R = Read only; -n = value after reset

Table 7-83 LT_LINK_PARTNER_STATUS Field Descriptions

Bit Field Type Reset Description
15 LT_LP_RX_READY
(RXG)
RO 1 = LP receiver has determined that training is complete and prepared to receive data
0 = LP receiver is requesting that training continue
14:10 RESERVED For TI use only.
9:8 LT_LP_COEFF_SWG_STAT
(RXG)
RO Swing update
11 = Maximum
01 = Updated
10 = Minimum
00 = Not updated
7:6 LT_LP_COEFF_PS2_STAT
(RXG)
RO Post2 tap control update
11 = Maximum
01 = Updated
10 = Minimum
00 = Not updated
5:4 LT_LP_COEFF_P1_STAT
(RXG)
RO Coefficient K(+1) update
11 = Maximum
01 = Updated
10 = Minimum
00 = Not updated
3:2 LT_LP_COEFF_0_STAT
(RXG)
RO Coefficient K(0) update
11 = Maximum
01 = Updated
10 = Minimum
00 = Not updated
1:0 LT_LP_COEFF_M1_STAT
(RXG)
RO Coefficient K(-1) update
11 = Maximum
01 = Updated
10 = Minimum
00 = Not updated

LT_LOCAL_DEVICE_CONTROL (register = 0x009A) (default = 0x0000)
(device address: 0x01)

Figure 7-102 LT_LOCAL_DEVICE_CONTROL Register
15 14 13 12 11 10 9 8
RESERVED LT_LD_PRESET
(RXG)
LT_ LD_INITIALIZE
(RXG)
RESERVED LT_LD_COEFF_SWG
(RXG)
RO RO RO RO RO
7 6 5 4 3 2 1 0
LT_LD_COEFF_PS2
(RXG)
LT_ LD_COEFF_P1
(RXG)
LT_ LD_COEFF_0
(RXG)
LT_ LD_COEFF_M1
(RXG
RO RO RO RO
LEGEND: R/W = Read/Write; R = Read only; -n = value after reset

Table 7-84 LT_LOCAL_DEVICE_CONTROL Field Descriptions

Bit Field Type Reset Description
15:14 RESERVED RO For TI use only. Always reads 0.
13 LT_LD_PRESET
(RXG)
RO 1 = KR preset coefficients
0 = Normal operation (Default 1’b0)
12 LT_ LD_INITIALIZE
(RXG)
RO 1 = Initialize KR coefficients
0 = Normal operation (Default 1’b0)
11:10 RESERVED RO For TI use only. Always reads 0.
9:8 LT_LD_COEFF_SWG
(RXG)
RO Swing update
11 = Reserved
01 = Increment
10 = Decrement
00 = Hold (Default 2’b00)
7:6 LT_LD_COEFF_PS2
(RXG)
RO Post2 tap control update
11 = Reserved01 = Increment
10 = Decrement
00 = Hold (Default 2’b00)
5:4 LT_ LD_COEFF_P1
(RXG)
RO Coefficient K(+1) update
11 = Reserved01 = Increment
10 = Decrement
00 = Hold (Default 2’b00)
3:2 LT_ LD_COEFF_0
(RXG)
RO Coefficient K(0) update
11 = Reserved
01 = Increment
10 = Decrement
00 = Hold (Default 2’b00)
1:0 LT_ LD_COEFF_M1
(RXG)
RO Coefficient K(-1) update
11 = Reserved
01 = Increment
10 = Decrement
00 = Hold (Default 2’b00)

LT_LOCAL_DEVICE_STATUS (register = 0x009B) (default = 0x0000)
(device address: 0x01)

Figure 7-103 LT_LOCAL_DEVICE_STATUS Register
15 14 13 12 11 10 9 8
LT_LD_RX_
READY
(RXG)
RESERVED
RO RO
7 6 5 4 3 2 1 0
RESERVED LT_ LD_COEFF_P1_STAT
(RXG)
LT_ LD_COEFF_0_STAT
(RXG)
LT_ LD_COEFF_M1_STAT
(RXG)
RO RO RO
LEGEND: R/W = Read/Write; R = Read only; -n = value after reset

Table 7-85 LT_LOCAL_DEVICE_STATUS Field Descriptions

Bit Field Type Reset Description
15 LT_ LD_RX_READY
(RXG)
RO 1 = LD receiver has determined that training is complete and prepared to receive data
0 = LD receiver is requesting that training continue
14:5 RESERVED RO For TI use only.
4 LT_ LD_COEFF_P1_STAT
(RXG)
RO Coefficient K(+1) update
11 = Maximum
01 = Updated
10 = Minimum
00 = Not updated
3:2 LT_ LD_COEFF_0_STAT
(RXG)
RO Coefficient K(0) update
11 = Maximum
01 = Updated
10 = Minimum
00 = Not updated
1:0 LT_ LD_COEFF_M1_STAT
(RXG)
RO Coefficient K(-1) update
11 = Maximum
01 = Updated
10 = Minimum
00 = Not updated

KX_STATUS (register = 0x00A1) (default = 0x3000) (device address: 0x01)

Figure 7-104 KX_STATUS Register
15 14 13 12 11 10 9 8
RESERVED KX_TX_FAULT_ABILITY
(X)
KX_RX_FAULT_ABILITY
(X)
KX_TX_FAULT
(X)
KX_RX_FAULT
(X)
RESERVED
RO RO RO RO/LH RO/LH RO
7 6 5 4 3 2 1 0
RESERVED KX_RX_SIGNAL_DETECT
(X)
RO RO
LEGEND: R/W = Read/Write; R = Read only; -n = value after reset

Table 7-86 KX_STATUS Field Descriptions

Bit Field Type Reset Description
15:14 RESERVED RO For TI use only.
13 KX_TX_FAULT_ABILITY
(X)
RO Always reads 1.
1 = Able to detect fault condition on transmit path
0 = Not able to detect fault condition on transmit path
12 KX_RX_FAULT_ABILITY
(X)
RO Always reads 1.
1 = Able to detect fault condition on receive path
0 = Not able to detect fault condition on receive path
11 KX_TX_FAULT
(X)
RO/LH 1 = Fault condition detected on transmit path
0 = No fault condition detected on transmit path
10 KX_RX_FAULT
(X)
RO/LH 1 = Fault condition detected on receive path
0 = No fault condition detected on receive path
9:1 RESERVED RO For TI use only.
0 KX_RX_SIGNAL_DETECT
(X)
RO 1 = Signal detected
0 = Signal not detected

KR_FEC_ABILITY (register = 0x00AA) (default = 0x0003) (device address: 0x01)

Figure 7-105 KR_FEC_ABILITY Register
15 14 13 12 11 10 9 8
RESERVED
RO
7 6 5 4 3 2 1 0
RESERVED KR_FEC_ERR_ABILITY
(R)
KR_FEC_ABILITY
(R)
RO RO RO
LEGEND: R/W = Read/Write; R = Read only; -n = value after reset

Table 7-87 KR_FEC_ABILITY Field Descriptions

Bit Field Type Reset Description
15:2 RESERVED RO For TI use only.
1 KR_FEC_ERR_ABILITY
(R)
RO Always reads 1.
1 = Device supports 10GBASE-R FEC error indication to PCS
0 = Device does not support 10GBASE-R FEC function error indication tx PCS
0 KR_FEC_ABILITY
(R)
RO Always reads 1.
1 = Device supports 10GBASE-R FEC function
0 = Device does not support 10GBASE-R FEC function

KR_FEC_CONTROL (register = 0x00AB) (default = 0x0000) (device address: 0x01)

Figure 7-106 KR_FEC_CONTROL Register
15 14 13 12 11 10 9 8
RESERVED
RW
7 6 5 4 3 2 1 0
RESERVED KR_FEC_ERR_INDEN
(R)
KR_FEC_EN
(R)
RW RW RW
LEGEND: R/W = Read/Write; R = Read only; -n = value after reset

Table 7-88 KR_FEC_CONTROL Field Descriptions

Bit Field Type Reset Description
15:2 RESERVED RW For TI use only. Always reads 0.
1 KR_FEC_ERR_IND_EN
(R)
RW 1 = Enable FEC decoder to indicate errors to PCS
0 = Disable FEC decoder error indication to PCS (Default 1’b0)
0 KR_FEC_EN
(R)
RW 1 = Enable 10GBASE-R FEC function
0 = Disable 10GBASE-R FEC function (Default 1’b0)

KR_FEC_C_COUNT_1 (register = 0x00AC) (default = 0x0000) (device address: 0x01)

Figure 7-107 KR_FEC_C_COUNT_1 Register
15 14 13 12 11 10 9 8 7 6 5 4 3 2 1 0
KR_FEC_C_COUNT[15:0]
(R)
COR
LEGEND: R/W = Read/Write; R = Read only; -n = value after reset

Table 7-89 KR_FEC_C_COUNT_1(1) Field Descriptions

Bit Field Type Reset Description
15:0 KR_FEC_C_COUNT[15:0]
(R)
COR Lower 16 bits of FEC corrected blocks counter
To get correct 32 bit counter value of KR_FEC_C_COUNT, Register 01.00AC should be read first followed by Register 01.00AD

KR_FEC_C_COUNT_2 (register = 0x00AD) (default = 0x0000) (device address: 0x01)

Figure 7-108 KR_FEC_C_COUNT_2 Register
15 14 13 12 11 10 9 8 7 6 5 4 3 2 1 0
KR_FEC_C_COUNT[31:16]
(R)
COR
LEGEND: R/W = Read/Write; R = Read only; -n = value after reset

Table 7-90 KR_FEC_C_COUNT_2 Field Descriptions

Bit Field Type Reset Description
15:0 KR_FEC_C_COUNT[31:16]
(R)
COR Upper 16 bits of FEC corrected blocks counter

KR_FEC_UC_COUNT_1 (register = 0x00AE) (default = 0x0000)
(device address: 0x01)

Figure 7-109 KR_FEC_UC_COUNT_1 Register
15 14 13 12 11 10 9 8 7 6 5 4 3 2 1 0
KR_FEC_UC_COUNT[15:0]
(R)
COR
LEGEND: R/W = Read/Write; R = Read only; -n = value after reset

Table 7-91 KR_FEC_UC_COUNT_1(1) Field Descriptions

Bit Field Type Reset Description
15:0 KR_FEC_UC_COUNT[15:0]
(R)
COR Lower 16 bits of FEC Uncorrected blocks counter
To get correct 32 bit counter value of KR_FEC_UC_COUNT, Register 01.00AE should be read first followed by Register 01.00AF

KR_FEC_UC_COUNT_2 (register = 0x00AF) (default = 0x0000)
(device address: 0x01)

Figure 7-110 KR_FEC_UC_COUNT_2 Register
15 14 13 12 11 10 9 8 7 6 5 4 3 2 1 0
KR_FEC_UC_COUNT[31:16]
(R)
COR
LEGEND: R/W = Read/Write; R = Read only; -n = value after reset

Table 7-92 KR_FEC_UC_COUNT_2 Field Descriptions

Bit Field Type Reset Description
15:0 KR_FEC_UC_COUNT[31:16]
(R)
COR Lower 16 bits of FEC Uncorrected blocks counter

KR_VS_FIFO_CONTROL_1 (register = 0x8001) (default = 0xCC4C)
(device address: 0x01)

Figure 7-111 KR_VS_FIFO_CONTROL_1 Register
15 14 13 12 11 10 9 8
RESERVED RX_FIFO_DEPTH[2:0]
(R)
RX_CTC_WMK_SEL[1:0]
(R)
RX_Q_CNT_
IPG
(R)
RX_CTC_Q_
DROP_EN
(R)
RW
7 6 5 4 3 2 1 0
XMIT_IDLE
(R)
TX_FIFO_DEPTH[2:0]
(R)
TX_CTC_WMK_SEL[1:0]
(R)
TX_Q_CNT_
IPG
(R)
TX_CTC_Q_DROP
_EN
(R)
RW RW RW RW RW
LEGEND: R/W = Read/Write; R = Read only; -n = value after reset

Table 7-93 KR_VS_FIFO_CONTROL_1 Field Descriptions

Bit Name Type Reset Description
15 RESERVED RW For TI use only (Default 1’b1)
14:12 RX_FIFO_DEPTH[2:0]
(R)
RW Rx CTC FIFO depth selection
1xx = 32 deep (Default 3’b100)
011 = 24 deep
010 = 16 deep
001 = 12 deep
000 = 8 deep (No CTC function)
11:10 RX_CTC_WMK_SEL[1:0]
(R)
RW Water mark selection for receive CTC
Works in conjunction with RX_FIFO_DEPTH_SEL setting (Default 2’b11)
Depth-> 32 24 26 12/8
11 High High High NA
10 Mid-high Mid High
01 Mid Low Low
00 Low Low Low
9 RX_Q_CNT_IPG
(R)
RW 0 = Normal operation. (Default 1’b0)
1 = Sequence columns are counted as IPG.
8 RX_CTC_Q_DROP_EN
(R)
RW 0 = Normal operation. (Default 1’b0)
1 = Enable Q column drop in RX CTC.
7 XMIT_IDLE
(R)
RW 1 = Transmit idle pattern onto LS side
0 = Normal operation (Default 1’b0)
6:4 TX_FIFO_DEPTH[2:0]
(R)
RW Tx CTC FIFO depth selection
1xx = 32 deep (Default 3’b100)011 = 24 deep
010 = 16 deep001 = 12 deep
000 = 8 deep (No CTC function)
3:2 TX_CTC_WMK_SEL[1:0]
(R)
RW Water mark selection for receive CTC
Works in conjunction with TX_FIFO_DEPTH_SEL setting (Default 2’b11)
Depth-> 32 24 26 12/8
11 High High High NA
10 Mid-high Mid High
01 Mid Low Low
00 Low Low Low
1 TX_Q_CNT_IPG
(R)
RW 0 = Normal operation. (Default 1’b0)
1 = Sequence columns are counted as IPG.
0 TX_CTC_Q_DROP_EN
(R)
RW 0 = Normal operation. (Default 1’b0)
1 = Enable Q column drop in TX CTC

KR_VS_TP_GEN_CONTROL (register =0x8002) (default = 0x0000)
(device address: 0x01)

Figure 7-112 KR_VS_TP_GEN_CONTROL Register
15 14 13 12 11 10 9 8
RESERVED
RW
7 6 5 4 3 2 1 0
RESERVED RX_TPG_HLM_TEST_SEL[1:0]
(R)
RX_TPG_CRPAT_TEST_EN
(R)
RX_TPG_CJPAT_TEST_EN
(R)
RX_TPG_10GFC_TEST_EN
(R)
RX_TPG_HLM_TEST_EN
(R)
RW RW RW RW RW RW
LEGEND: R/W = Read/Write; R = Read only; -n = value after reset

Table 7-94 KR_VS_TP_GEN_CONTROL Field Descriptions

Bit Name Type Reset Description
15:6 RESERVED For TI use only. Always reads 0.
5:4 RX_TPG_HLM_TEST_SEL[1:0]
(R)
RW XAUI based test pattern selection on LS side. See Test pattern procedures for more information.
00 = High Frequency test pattern(Default 2’b00)
01 = Low Frequency test pattern
10 = Mixed Frequency test pattern
11 = Normal operation
3 RX_TPG_CRPAT_TEST_EN
(R)
RW XAUI based test pattern selection on LS side. See Test pattern procedures for more information.
0 = Normal operation. (Default 1’b0)
1 = Enables CRPAT test pattern generation
2 RX_TPG_CJPAT_TEST_EN
(R)
RW XAUI based test pattern selection on LS side. See Test pattern procedures for more information.
0 = Normal operation. (Default 1’b0)
1 = Enables CJPAT test pattern generation
1 RX_TPG_10GFC_TEST_EN
(R)
RW XAUI based test pattern selection on LS side. See Test pattern procedures for more information.
0 = Normal operation. (Default 1’b0)
1 = Enables 10 GFC CJPAT test pattern generation
0 RX_TPG_HLM_TEST_EN
(R)
RW XAUI based test pattern selection on LS side. See Test pattern procedures for more information.
0 = Normal operation. (Default 1’b0)
1 = Enables H/L/M test pattern generation

KR_VS_TP_VER_CONTROL (register = 0x8003) (default = 0x0000)
(device address: 0x01)

Figure 7-113 KR_VS_TP_VER_CONTROL Register
15 14 13 12 11 10 9 8
RESERVED TX_TPV_HLM_TEST_SEL[1:0]
(R)
TX_TPV_CRPAT_TEST_EN
(R)
TX_TPV_CJPAT_TEST_EN
(R)
TX_TPV_10GFC_TEST_EN
(R)
TX_TPV_HLM_TEST_EN
(R)
RW RW RW RW RW RW
7 6 5 4 3 2 1 0
RESERVED
RW
LEGEND: R/W = Read/Write; R = Read only; -n = value after reset

Table 7-95 KR_VS_TP_VER_CONTROL Field Descriptions

Bit Name Type Reset Description
15:14 RESERVED RW For TI use only. Always reads 0.
13:12 TX_TPV_HLM_TEST_SEL[1:0]
(R)
RW XAUI based test pattern selection on LS side. See Test pattern procedures for more information.
00 = High Frequency test pattern(Default 2’b00)
01 = Low Frequency test pattern
10 = Mixed Frequency test pattern
11 = Normal operation
11 TX_TPV_CRPAT_TEST_EN
(R)
RW XAUI based test pattern selection on LS side. See Test pattern procedures for more information.
0 = Normal operation. (Default 1’b0)
1 = Enables CRPAT test pattern verification
10 TX_TPV_CJPAT_TEST_EN
(R)
RW XAUI based test pattern selection on LS side. See Test pattern procedures for more information.
0 = Normal operation. (Default 1’b0)
1 = Enables CJPAT test pattern verification
9 TX_TPV_10GFC_TEST_EN
(R)
RW XAUI based test pattern selection on LS side. See Test pattern procedures for more information.
0 = Normal operation. (Default 1’b0)
1 = Enables 10 GFC CJPAT test pattern verification
8 TX_TPV_HLM_TEST_EN
(R)
RW XAUI based test pattern selection on LS side. See Test pattern procedures for more information.
0 = Normal operation. (Default 1’b0)
1 = Enables HL/M test pattern verification
7:0 RESERVED RW For TI use only(Default 8’b00000000)

KR_VS_CTC_ERR_CODE_LN0 (register = 0x8005) (default = 0xCE00)
(device address: 0x01)

Figure 7-114 KR_VS_CTC_ERR_CODE_LN0 Register
15 14 13 12 11 10 9 8 7 6 5 4 3 2 1 0
KR_CTC_ERR_CODE_LN0
(R)
RESERVED
RW RW
LEGEND: R/W = Read/Write; R = Read only; -n = value after reset

Table 7-96 KR_VS_CTC_ERR_CODE_LN0 Field Descriptions

Bit Name Type Reset Description
15:7 KR_CTC_ERR_CODE_LN0
(R)
RW Applicable in 10G-KR mode only. XGMII code to be transmitted in case of error condition. This applies to both TX and RX data paths. The msb is the control bit; remaining 8 bits constitute the error code. The default value for lane 0 corresponds to 8’h9C with the control bit being 1’b1. The default values for lanes 0~3 correspond to ||LF||
6:0 RESERVED RW For TI use only. Always reads 0.

KR_VS_CTC_ERR_CODE_LN1 (register = 0x8006) (default =0x0000)
(device address: 0x01)

Figure 7-115 KR_VS_CTC_ERR_CODE_LN1 Register
15 14 13 12 11 10 9 8 7 6 5 4 3 2 1 0
KR_CTC_ERR_CODE_LN1
(R)
RESERVED
RW RW
LEGEND: R/W = Read/Write; R = Read only; -n = value after reset

Table 7-97 KR_VS_CTC_ERR_CODE_LN1 Field Descriptions

Bit Name Type Reset Description
15:7 KR_CTC_ERR_CODE_LN1
(R)
RW Applicable in 10G-KR mode only. XGMII code to be transmitted in case of error condition. This applies to both TX and RX data paths. The msb is the control bit; remaining 8 bits constitute the error code. The default value for lane 1 corresponds to 8’h00 with the control bit being 1’b0. The default values for lanes 0~3 correspond to ||LF||
6:0 RESERVED RW For TI use only. Always reads 0.

KR_VS_CTC_ERR_CODE_LN2 (register = 0x8007) (default = 0x0000)
(device address: 0x01)

Figure 7-116 KR_VS_CTC_ERR_CODE_LN2 Register
15 14 13 12 11 10 9 8 7 6 5 4 3 2 1 0
KR_CTC_ERR_CODE_LN2
(R)
RESERVED
RW RW
LEGEND: R/W = Read/Write; R = Read only; -n = value after reset

Table 7-98 KR_VS_CTC_ERR_CODE_LN2 Field Descriptions

Bit(s) Name Type Reset Description
15:7 KR_CTC_ERR_CODE_LN2
(R)
RW Applicable in 10G-KR mode only. XGMII code to be transmitted in case of error condition. This applies to both TX and RX data paths. The msb is the control bit; remaining 8 bits constitute the error code. The default value for lane 2 corresponds to 8’h00 with the control bit being 1’b0. The default values for lanes 0~3 correspond to ||LF||
6:0 RESERVED RW For TI use only. Always reads 0.

KR_VS_CTC_ERR_CODE_LN3 (register = 0x8008) (default = 0x0080)
(device address: 0x01)

Figure 7-117 KR_VS_CTC_ERR_CODE_LN3 Register
15 14 13 12 11 10 9 8 7 6 5 4 3 2 1 0
KR_CTC_ERR_CODE_LN3
(R)
RESERVED
RW RW
LEGEND: R/W = Read/Write; R = Read only; -n = value after reset

Table 7-99 KR_VS_CTC_ERR_CODE_LN3 Field Descriptions

Bit Name Type Reset Description
15:7 KR_CTC_ERR_CODE_LN3
(R)
RW Applicable in 10G-KR mode only. XGMII code to be transmitted in case of error condition. This applies to both TX and RX data paths. The msb is the control bit; remaining 8 bits constitute the error code. The default value for lane 3 corresponds to 8’h01 with the control bit being 1’b0. The default values for lanes 0~3 correspond to ||LF||
6:0 RESERVED RW For TI use only. Always reads 0.

KR_VS_LN0_EOP_ERROR_COUNTER (register = 0x8010) (default = 0xFFFD) (device address: 0x01)

Figure 7-118 KR_VS_LN0_EOP_ERROR_COUNTER Register
15 14 13 12 11 10 9 8 7 6 5 4 3 2 1 0
KR_LN0_EOP_ERR_COUNT
(R)
COR
LEGEND: R/W = Read/Write; R = Read only; -n = value after reset

Table 7-100 KR_VS_LN0_EOP_ERROR_COUNTER Field Descriptions

Bit Name Type Reset Description
15:0 KR_LN0_EOP_ERR_COUNT
(R)
COR Lane 0 End of packet Error counter.
End of packet error is detected when Terminate character is in lane 0 and 1 or both of the following holds:
Terminate character is not followed by /K/ characters in lanes 1, 2 & 3
The column following the terminate column is neither ||K|| nor ||A||.
Counter value cleared to 16’h0000 when read.

KR_VS_LN1_EOP_ERROR_COUNTER (register = 0x8011) (default = 0xFFFD) (device address: 0x01)

Figure 7-119 KR_VS_LN1_EOP_ERROR_COUNTER Register
15 14 13 12 11 10 9 8 7 6 5 4 3 2 1 0
KR_LN1_EOP_ERR_COUNT
(R)
COR
LEGEND: R/W = Read/Write; R = Read only; -n = value after reset

Table 7-101 KR_VS_LN1_EOP_ERROR_COUNTER Field Descriptions

Bit Name Type Reset Description
15:0 KR_LN1_EOP_ERR_COUNT
(R)
COR Lane 1 End of packet Error counter.
End of packet error is detected when Terminate character is in lane 1 and one or both of the following holds:
Terminate character is not followed by /K/ characters in lanes 1, 2 & 3
The column following the terminate column is neither ||K|| nor ||A||.
Counter value cleared to 16’h0000 when read.

KR_VS_LN2_EOP_ERROR_COUNTER (register = 0x8012) (default = 0xFFFD) (device address: 0x01)

Figure 7-120 KR_VS_LN2_EOP_ERROR_COUNTER Register
15 14 13 12 11 10 9 8 7 6 5 4 3 2 1 0
KR_LN2_EOP_ERR_COUNT
(R)
COR
LEGEND: R/W = Read/Write; R = Read only; -n = value after reset

Table 7-102 KR_VS_LN2_EOP_ERROR_COUNTER Field Descriptions

Bit Name Type Reset Description
15:0 KR_LN1_EOP_ERR_COUNT
(R)
COR Lane 2 End of packet Error counter.
End of packet error is detected when Terminate character is in lane 2 and 1 or both of the following holds:
Terminate character is not followed by /K/ characters in lanes 1, 2 & 3
The column following the terminate column is neither ||K|| nor ||A||.
Counter value cleared to 16’h0000 when read.

KR_VS_LN3_EOP_ERROR_COUNTER (register =0x8013 ) (default = 0xFFFD) (device address: 0x01)

Figure 7-121 KR_VS_LN3_EOP_ERROR_COUNTER Register
15 14 13 12 11 10 9 8 7 6 5 4 3 2 1 0
KR_LN3_EOP_ERR_COUNT
(R)
COR
LEGEND: R/W = Read/Write; R = Read only; -n = value after reset

Table 7-103 KR_VS_LN3_EOP_ERROR_COUNTER Field Descriptions

Bit(s) Name Type Reset Description
15:0 KR_LN3_EOP_ERR_COUNT
(R)
COR Lane 3 End of packet Error counter.
End of packet error is detected when Terminate character is in lane 3 and the column following the terminate column is neither ||K|| nor ||A||. Counter value cleared to 16’h0000 when read.

KR_VS_TX_CTC_DROP_COUNT (register = 0x8014) (default = 0xFFFD) (device address: 0x01)

Figure 7-122 KR_VS_TX_CTC_DROP_COUNT Register
15 14 13 12 11 10 9 8 7 6 5 4 3 2 1 0
TX_CTC_DROP_COUNT
(R)
COR
LEGEND: R/W = Read/Write; R = Read only; -n = value after reset

Table 7-104 KR_VS_TX_CTC_DROP_COUNT Field Descriptions

Bit Field Type Reset Description
15:0 TX_CTC_DROP_COUNT
(R)
COR Counter for number of idle drops in the transmit CTC.

KR_VS_TX_CTC_INSERT_COUNT (register = 0x8015) (default = 0xFFFD)
(device address: 0x01)

Figure 7-123 KR_VS_TX_CTC_INSERT_COUNT Register
15 14 13 12 11 10 9 8 7 6 5 4 3 2 1 0
TX_CTC_INS_COUNT
(R)
COR
LEGEND: R/W = Read/Write; R = Read only; -n = value after reset

Table 7-105 KR_VS_TX_CTC_INSERT_COUNT Field Descriptions

Bit Field Type Reset Description
15:0 TX_CTC_INS_COUNT
(R)
COR Counter for number of idle inserts in the transmit CTC.

KR_VS_RX_CTC_DROP_COUNT (register = 0x8016) (default = 0xFFFD)
(device address: 0x01)

Figure 7-124 KR_VS_RX_CTC_DROP_COUNT Register
15 14 13 12 11 10 9 8 7 6 5 4 3 2 1 0
RX_CTC_DROP_COUNT
(R)
COR
LEGEND: R/W = Read/Write; R = Read only; -n = value after reset

Table 7-106 KR_VS_RX_CTC_DROP_COUNT Field Descriptions

Bit Field Type Reset Description
15:0 RX_CTC_DROP_COUNT
(R)
COR Counter for number of idle drops in the receive CTC.

KR_VS_RX_CTC_INSERT_COUNT (register = 0x8017) (default = 0xFFFD)
(device address: 0x01)

Figure 7-125 KR_VS_RX_CTC_INSERT_COUNT Register
15 14 13 12 11 10 9 8 7 6 5 4 3 2 1 0
RX_CTC_INS_COUNT
(R)
COR
LEGEND: R/W = Read/Write; R = Read only; -n = value after reset

Table 7-107 KR_VS_RX_CTC_INSERT_COUNT Field Descriptions

Bit Field Type Reset Description
15:0 RX_CTC_INS_COUNT
(R)
COR Counter for number of idle inserts in the receive CTC.

KR_VS_STATUS_1 (register = 0x8018) (default = 0x0000) (device address: 0x01)

Figure 7-126 KR_VS_STATUS_1 Register
15 14 13 12 11 10 9 8
TX_TPV_TP_ SYNC
(R)
RESERVED
RO RO
7 6 5 4 3 2 1 0
RESERVED INVALID_S_ COL_ERR
(R)
INVALID_T_ COL_ERR
(R)
INVALID_XGMII_LN3
(R)
INVALID_XGMII_LN2
(R)
INVALID_XGMII_LN1
(R)
INVALID_XGMII_LN0
(R)
RO RO/LH RO/LH RO/LH RO/LH RO/LH RO/LH
LEGEND: R/W = Read/Write; R = Read only; -n = value after reset

Table 7-108 KR_VS_STATUS_1 Field Descriptions

Bit Field Type Reset Description
15 TX_TPV_TP_SYNC
(R)
RO 0 = Test pattern sync is not achieved on on Tx side
1 = Test pattern sync is achieved on on Tx side
14:6 RESERVED RO For TI use only
5 INVALID_S_COL_ERR
(R)
RO/LH 1 = Indicates invalid start (S) column error detected
4 INVALID_T_COL_ERR
(R)
RO/LH 1 = Indicates invalid terminate (T) column error detected
3 INVALID_XGMII_LN3
(R)
RO/LH 1 = Indicates invalid XGMII character detected in Lane 3
2 INVALID_XGMII_LN2
(R)
RO/LH 1 = Indicates invalid XGMII character detected in Lane 2
1 INVALID_XGMII_LN1
(R)
RO/LH 1 = Indicates invalid XGMII character detected in Lane 1
0 INVALID_XGMII_LN0
(R)
RO/LH 1 = Indicates invalid XGMII character detected in Lane 0

KR_VS_TX_CRCJ_ERR_COUNT_1 (register = 0x8019) (default = 0xFFFF)
(device address: 0x01)

Figure 7-127 KR_VS_TX_CRCJ_ERR_COUNT_1 Register
15 14 13 12 11 10 9 8 7 6 5 4 3 2 1 0
TX_TPV_CR_CJ_ERR_COUNT[31:16]
(R)
COR
LEGEND: R/W = Read/Write; R = Read only; -n = value after reset

Table 7-109 KR_VS_TX_CRCJ_ERR_COUNT_1 Field Descriptions

Bit Field Type Reset Description
15:0 TX_TPV_CR_CJ_ERR_COUNT[31:16]
(R)
COR Error Counter for CR/CJ test pattern verification on Tx side. MSBs [31:16]

KR_VS_TX_CRCJ_ERR_COUNT_2 (register = 0x801A) (default = 0xFFFD)
(device address: 0x01)

Figure 7-128 KR_VS_TX_CRCJ_ERR_COUNT_2 Register
15 14 13 12 11 10 9 8 7 6 5 4 3 2 1 0
TX_TPV_CR_CJ_ERR_COUNT[15:0]
(R)
COR
LEGEND: R/W = Read/Write; R = Read only; -n = value after reset

Table 7-110 KR_VS_TX_CRCJ_ERR_COUNT_2 Field Descriptions

Bit Field Type Reset Description
15:0 TX_TPV_CR_CJ_ERR_COUNT[15:0]
(R)
COR Error Counter for CR/CJ test pattern verification on Tx side. MSBs [15:0]

KR_VS_TX_LN0_HLM_ERR_COUNT (register = 0x801B) (default = 0xFFFD)
(device address: 0x01)

Figure 7-129 KR_VS_TX_LN0_HLM_ERR_COUNT Register
15 14 13 12 11 10 9 8 7 6 5 4 3 2 1 0
TX_TPV_LN0_ERR_COUNT[15:0]
(R)
COR
LEGEND: R/W = Read/Write; R = Read only; -n = value after reset

Table 7-111 KR_VS_TX_LN0_HLM_ERR_COUNT Field Descriptions

Bit Field Value Reset Description
15:0 TX_TPV_LN0_ERR_COUNT[15:0]
(R)
COR Error Counter for H/L/M test pattern verification on Lane 0 of Tx side

KR_VS_TX_LN1_HLM_ERR_COUNT (register = 0x801C) (default = 0xFFFD)
(device address: 0x01)

Figure 7-130 KR_VS_TX_LN1_HLM_ERR_COUNT Register
15 14 13 12 11 10 9 8 7 6 5 4 3 2 1 0
TX_TPV_LN1_ERR_COUNT[15:0]
(R)
COR
LEGEND: R/W = Read/Write; R = Read only; -n = value after reset

Table 7-112 KR_VS_TX_LN1_HLM_ERR_COUNT Field Descriptions

Bit Field Value Reset Description
15:0 TX_TPV_LN1_ERR_COUNT[15:0]
(R)
COR Error Counter for H/L/M test pattern verification on Lane 1 of Tx side

KR_VS_TX_LN2_HLM_ERR_COUNT (register = 0x801D) (default = 0xFFFD)
(device address: 0x01)

Figure 7-131 KR_VS_TX_LN2_HLM_ERR_COUNT Register
15 14 13 12 11 10 9 8 7 6 5 4 3 2 1 0
TX_TPV_LN2_ERR_COUNT[15:0]
(R)
COR
LEGEND: R/W = Read/Write; R = Read only; -n = value after reset

Table 7-113 KR_VS_TX_LN2_HLM_ERR_COUNT Field Descriptions

Bit Field Type Reset Description
15:0 TX_TPV_LN2_ERR_COUNT[15:0]
(R)
COR Error Counter for H/L/M test pattern verification on Lane 2 of Tx side

KR_VS_TX_LN3_HLM_ERR_COUNT (register = 0x801E) (default = 0xFFFD) (device address: 0x01)

Figure 7-132 KR_VS_TX_LN3_HLM_ERR_COUNT Register
15 14 13 12 11 10 9 8 7 6 5 4 3 2 1 0
TX_TPV_LN3_ERR_COUNT[15:0]
(R)
COR
LEGEND: R/W = Read/Write; R = Read only; -n = value after reset

Table 7-114 KR_VS_TX_LN3_HLM_ERR_COUNT Field Descriptions

Bit Field Type Reset Description
15:0 TX_TPV_LN3_ERR_COUNT[15:0]
(R)
COR Error Counter for H/L/M test pattern verification on Lane 3 of Tx side

LT_VS_CONTROL_2 (register = 0x9001) (default = 0x0000) (device address: 0x01)

Figure 7-133 LT_VS_CONTROL_2 Register
15 14 13 12 11 10 9 8 7 6 5 4 3 2 1 0
RESERVED RESERVED AP_SEARCH_MODE [2:0]
(RXG)
RESERVED
RW RW/SC RW RW
LEGEND: R/W = Read/Write; R = Read only; -n = value after reset

Table 7-115 LT_VS_CONTROL_2 Field Descriptions

Bit Field Type Reset Description
15:14 RESERVED RW For TI use only (Default 2'b00)
13:12 RESERVED RW/SC For TI use only (Default 2'b00)
11:9 AP_SEARCH_MODE[2:0]
(RXG)
RW 000 = Auto search, autotrain disabled (Default 3'b000)
001 = Full region search, autotrain disabled
010 = Auto search, autotrain enabled
011 = Full region search, autotrain enabled
1xx = Manual search
8:0 RESERVED RW For TI use only (Default 9'b000000000)

PCS Registers

The registers below can be accessed only in Clause 45 mode and with device address field set to 0x03 (DEVADD [4:0] = 5’b00011). Valid only when device is in 10GBASE-KR mode.

PCS_CONTROL (register = 0x0000) (default = 0x0000) (device address: 0x03)

Figure 7-134 PCS_CONTROL Register XXX
15 14 13 12 11 10 9 8
PCS_RESET
(R)
PCS_LOOPBACK
(R)
RESERVED PCS_LP_MODE
(R)
RESERVED
RW/SC RW RW RW RW
7 6 5 4 3 2 1 0
RESERVED
RW
LEGEND: R/W = Read/Write; R = Read only; -n = value after reset

Table 7-116 PCS_CONTROL Field Descriptions

Bit Field Type Reset Description
15 PCS_RESET
(R)
RW/SC 1 = Resets datapath and MDIO registers. Equivalent to asserting RESET_N.
0 = Normal operation (Default 1’b0)
14 PCS_LOOPBACK
(R)
RW 1 = Enables PCS loopback
0 = Normal operation (Default 1’b0)
Requires Auto Negotiation and Link Training to be disabled.
13:12 RESERVED RW For TI use only. Always reads 0.
11 PCS_LP_MODE
(R)
RW 1 = Enable power down mode
0 = Normal operation (Default 1’b0)
10:0 RESERVED RW For TI use only. Always reads 0.

PCS_STATUS_1 (register = 0x0001) (default = 0x0002) (device address: 0x03)

Figure 7-135 PCS_STATUS_1 Register
15 14 13 12 11 10 9 8
RESERVED
7 6 5 4 3 2 1 0
PCS_FAULT
(R)
RESERVED PCS_RX_LINK
(R)
PCS_LP_ABILITY
(R)
RESERVED
RO RO/LL RO
LEGEND: R/W = Read/Write; R = Read only; -n = value after reset

Table 7-117 PCS_STATUS_1 Field Descriptions

Bit Field TYPE Reset Description
15:8 RESERVED For TI use only.
7 PCS_FAULT
(R)
RO 1 = Fault condition detected on either PCS TX or PCS RX
0 = No fault condition detected
This bit is cleared after Register 03.0008 is read and no fault condition occurs after 03.0008 is read.
6:3 RESERVED For TI use only.
2 PCS_RX_LINK
(R)
RO/LL 1 = PCS receive link is up
0 = PCS receive link is down
1 PCS_LP_ABILITY
(R)
RO Always reads 1.
1 = Supports low power mode
0 = Does not support low power mode
0 RESERVED For TI use only.

PCS_STATUS_2 (register = 0x0008) (default = 0x8001) (device address: 0x03)

Figure 7-136 PCS_STATUS_2 Register
15 14 13 12 11 10 9 8
DEV_PRESENT
(R)
RESERVED PCS_TX_FAULT
(R)
PCS_RX_FAULT
(R)
RESERVED
RO RO/LH RO/LH
7 6 5 4 3 2 1 0
RESERVED PCS_10GBASER_CAPABLE
(R)
RO
LEGEND: R/W = Read/Write; R = Read only; -n = value after reset

Table 7-118 PCS_STATUS_2 Field Descriptions

Bit Field Type Reset Description
15:14 DEV_PRESENT
(R)
RO Always reads 2’b10.
0x = No device responding at this address
10 = Device responding at this address
11 = No device responding at this address
13:12 RESERVED For TI use only.
11 PCS_TX_FAULT
(R)
RO/LH 1 = Fault condition detected on transmit path
0 = No fault condition detected on transmit path
10 PCS_RX_FAULT
(R)
RO/LH 1 = Fault condition detected on receive path
0 = No fault condition detected on receive path
9:1 RESERVED For TI use only.
0 PCS_10GBASER_CAPABLE
(R)
RO Always reads 1.
1 = PCS is able to support 10GBASE-R PCS type
0 = PCS not able to support 10GBASE-R PCS type

KR_PCS_STATUS_1 (register = 0x0020) (default = 0x0004) (device address: 0x03)

Figure 7-137 KR_PCS_STATUS_1 Register
15 14 13 12 11 10 9 8
RESERVED PCS_RX_LINK_STATUS
(R)
RESERVED
RO RO
7 6 5 4 3 2 1 0
RESERVED PCS_PRBS31_ABILITY
(R)
PCS_HI_BER
(R)
PCS_BLOCK_LOCK
(R)
RO RO RO RO
LEGEND: R/W = Read/Write; R = Read only; -n = value after reset

Table 7-119 KR_PCS_STATUS_1 Field Descriptions

Bit Field Type Reset Description
15:13 RESERVED RO For TI use only.
12 PCS_RX_LINK_STATUS
(R)
RO 1 = 10GBASE-R PCS receive link up
0 = 10GBASE-R PCS receive link down
11:3 RESERVED RO For TI use only.
2 PCS_PRBS31_ABILITY
(R)
RO Always reads 1.
1 = PCS is able to support PRBS31 pattern testing
0 = PCS is not able to support PRBS31 testing
1 PCS_HI_BER
(R)
RO 1 = High BER condition detected
0 = High BER condition not detected
0 PCS_BLOCK_LOCK
(R)
RO 1 = PCS locked to receive blocks
0 = PCS not locked to receive blocks

KR_PCS_STATUS_2 (register = 0x0021) (default = 0x0000) (device address: 0x03)

Figure 7-138 KR_PCS_STATUS_2 Register
15 14 13 12 11 10 9 8
PCS_BLOCK_ LOCK_LL
(R)
PCS_HI_BER_LH
(R)
PCS_BER_COUNT[5:0]
(R)
RO/LL RO/LH COR
7 6 5 4 3 2 1 0
PCS_ERR_BLOCK_COUNT[7:0]
(R)
COR
LEGEND: R/W = Read/Write; R = Read only; -n = value after reset

Table 7-120 KR_PCS_STATUS_2 Field Descriptions

Bit Field Type Reset Description
15 PCS_BLOCK_LOCK_LL
(R)
RO/LL 1 = PCS locked to receive blocks
0 = PCS not locked to receive blocks
14 PCS_HI_BER_LH
(R)
RO/LL 1 = High BER condition detected
0 = High BER condition not detected
13:8 PCS_BER_COUNT[5:0]
(R)
COR Value indicating number of times BER state machine enters BER_BAD_SH state
7:0 PCS_ERR_BLOCK_COUNT[7:0]
(R)
COR Value indicating number of times RX decode state machine enters RX_E state. Same value is also reflected in 1E.0010 and reading either register clears the counter value.

PCS_TP_SEED_A0 (register = 0x0022) (default = 0x0000) (device address: 0x03)

Figure 7-139 PCS_TP_SEED_A0 Register
15 14 13 12 11 10 9 8 7 6 5 4 3 2 1 0
PCS_TP_SEED_A[15:0]
(R)
RW
LEGEND: R/W = Read/Write; R = Read only; -n = value after reset

Table 7-121 PCS_TP_SEED_A0 Field Descriptions

Bit Field Type Reset Description
15:0 PCS_TP_SEED_A[15:0]
(R)
RW Test pattern seed A bits 15-0

PCS_TP_SEED_A1 (register = 0x0023) (default = 0x0000) (device address: 0x03)

Figure 7-140 PCS_TP_SEED_A1 Register
15 14 13 12 11 10 9 8 7 6 5 4 3 2 1 0
PCS_TP_SEED_A[31:16]
(R)
RW
LEGEND: R/W = Read/Write; R = Read only; -n = value after reset

Table 7-122 PCS_TP_SEED_A1 Field Descriptions

Bit Field Type Reset Description
15:0 PCS_TP_SEED_A[31:16]
(R)
RW Test pattern seed A bits 31-16

PCS_TP_SEED_A2 (register = 0x0024) (default = 0x0000) (device address: 0x03)

Figure 7-141 PCS_TP_SEED_A2 Register
15 14 13 12 11 10 9 8 7 6 5 4 3 2 1 0
PCS_TP_SEED_A[47:32]
(R)
RW
LEGEND: R/W = Read/Write; R = Read only; -n = value after reset

Table 7-123 PCS_TP_SEED_A2 Field Descriptions

Bit Field Type Reset Description
15:0 PCS_TP_SEED_A[47:32]
(R)
RW Test pattern seed A bits 47-32

PCS_TP_SEED_A3 (register = 0x0025) (default = 0x0000) (device address: 0x03)

Figure 7-142 PCS_TP_SEED_A3 Register
15 14 13 12 11 10 9 8 7 6 5 4 3 2 1 0
RESERVED PCS_TP_SEED_A[57:48]
(R)
RW RW
LEGEND: R/W = Read/Write; R = Read only; -n = value after reset

Table 7-124 PCS_TP_SEED_A3 Field Descriptions

Bit Field Type Reset Description
15:10 RESERVED RW For TI use only. Always reads 0.
9:0 PCS_TP_SEED_A[57:48]
(R)
RW Test pattern seed A bits 57-48

PCS_TP_SEED_B0 (register = 0x0026) (default = 0x0000) (device address: 0x03)

Figure 7-143 PCS_TP_SEED_B0 Register
15 14 13 12 11 10 9 8 7 6 5 4 3 2 1 0
PCS_TP_SEED_B[15:0]
(R)
RW
LEGEND: R/W = Read/Write; R = Read only; -n = value after reset

Table 7-125 PCS_TP_SEED_B0 Field Descriptions

Bit Field Type Reset Description
15:0 PCS_TP_SEED_B[15:0]
(R)
RW Test pattern seed B bits 15-0

PCS_TP_SEED_B1 (register = 0x0027) (default = 0x0000) (device address: 0x03)

Figure 7-144 PCS_TP_SEED_B1 Register
15 14 13 12 11 10 9 8 7 6 5 4 3 2 1 0
PCS_TP_SEED_B[31:16]
(R)
RW
LEGEND: R/W = Read/Write; R = Read only; -n = value after reset

Table 7-126 PCS_TP_SEED_B1 Field Descriptions

Bit Field Type Reset Description
15:0 PCS_TP_SEED_B[31:16]
(R)
RW Test pattern seed B bits 31-16

PCS_TP_SEED_B2 (register = 0x0028) (default = 0x0000) (device address: 0x03)

Figure 7-145 PCS_TP_SEED_B2 Register
15 14 13 12 11 10 9 8 7 6 5 4 3 2 1 0
PCS_TP_SEED_B[47:32]
(R)
RW
LEGEND: R/W = Read/Write; R = Read only; -n = value after reset

Table 7-127 PCS_TP_SEED_B2 Field Descriptions

Bit Field Type Reset Description
15:0 PCS_TP_SEED_B[47:32]
(R)
RW Test pattern seed B bits 47-32

PCS_TP_SEED_B3 (register = 0x0029) (default = 0x0000) (device address: 0x03)

Figure 7-146 PCS_TP_SEED_B3 Register
15 14 13 12 11 10 9 8 7 6 5 4 3 2 1 0
RESERVED PCS_TP_SEED_B[57:48]
(R)
RW RW
LEGEND: R/W = Read/Write; R = Read only; -n = value after reset

Table 7-128 PCS_TP_SEED_B3 Field Descriptions

Bit Field Type Reset Description
15:10 RESERVED RW For TI use only. Always reads 0.
9:0 PCS_TP_SEED_B[57:48]
(R)
RW Test pattern seed B bits 57-48

PCS_TP_CONTROL (register = 0x002A) (default = 0x0000) (device address: 0x03)

Figure 7-147 PCS_TP_CONTROL Register
15 14 13 12 11 10 9 8
RESERVED
RW
7 6 5 4 3 2 1 0
RESERVED PCS_PRBS31_RX_TP_EN
(R)
PCS_PRBS31_TX_TP_EN
(R)
PCS_TX_TP_EN
(R)
PCS_RX_TP_EN
(R)
PCS_TP_SEL
(R)
PCS_DP_SEL
(R)
RW RW RW RW RW RW RW
LEGEND: R/W = Read/Write; R = Read only; -n = value after reset

Table 7-129 PCS_TP_CONTROL Field Descriptions

Bit Field Type Reset Description
15:6 RESERVED RW For TI use only. Always reads 0.
5 PCS_PRBS31_RX_TP_EN
(R)
RW 1 = Enable PRBS31 test pattern verification on receive path
0 = Normal operation (Default 1’b0)
4 PCS_PRBS31_TX_TP_EN
(R)
RW 1 = Enable PRBS31 test pattern generation on transmit path
0 = Normal operation (Default 1’b0)
3 PCS_TX_TP_EN
(R)
RW 1 = Enable transmit test pattern generation
0 = Normal operation (Default 1’b0)
2 PCS_RX_TP_EN
(R)
RW 1 = Enable receive test pattern verification
0 = Normal operation (Default 1’b0)
1 PCS_TP_SEL
(R)
RW 1 = Square wave test pattern
0 = Pseudo random test pattern (Default 1’b0)
0 PCS_DP_SEL
(R)
RW 1 = 0’S data pattern
0 = LF data pattern (Default 1’b0)

PCS_TP_ERR_COUNT (register = 0x002B) (default = 0x0000) (device address: 0x03)

Figure 7-148 PCS_TP_ERR_COUNT Register
15 14 13 12 11 10 9 8 7 6 5 4 3 2 1 0
PCS_TP_ERR_COUNT[15:0]
(R)
COR
LEGEND: R/W = Read/Write; R = Read only; -n = value after reset

Table 7-130 PCS_TP_ERR_COUNT Field Descriptions

Bit Field Type Reset Description
15:0 PCS_TP_ERR_COUNT[15:0]
(R)
COR Test pattern error counter. This counter reflects number of errors occurred during the test pattern mode selected through PCS_TP_CONTROL. In PRBS31 test pattern verification mode, counter value indicates the number of received bytes that have 1 or more bit errors.

PCS_VS_CONTROL (register = 0x8000) (default = 0x00B0) (device address: 0x03)

Figure 7-149 PCS_VS_CONTROL Register
15 14 13 12 11 10 9 8
RESERVED
RW
7 6 5 4 3 2 1 0
PCS_SQWAVE_N
(R)
RESERVED PCS_RX_DEC_CTRL_CHAR
(R)
PCS_DESCR_DISABLE
(R)
PCS_SCR_DISABLE
(R)
RW RW RW RW RW
LEGEND: R/W = Read/Write; R = Read only; -n = value after reset

Table 7-131 PCS_VS_CONTROL Field Descriptions

Bit Field Type Reset Description
15:8 RESERVED RW For TI use only. Always reads 0.
7:4 PCS_SQWAVE_N
(R)
RW Sets number of repeating 0’s followed by repeating 1’s during square wave test pattern generation mode (Default 4’1011)
3 RESERVED RW For TI use only (Default 1’b0)
2 PCS_RX_DEC_CTRL_CHAR
(R)
RW PCS RX Decode control character selection. Determines what control characters are passed
0 = A/K/R control characters are changed to Idles. Reserved characters passed through (Default 1’b0)
1 = A/K/R control characters are passed through as is RW
1 PCS_DESCR_DISABLE
(R)
RW De-scrambler control in 10GKR RX PCS
1 = Disable descrambler
0 = Enable descrambler (Default 1’b0)
0 PCS_SCR_DISABLE
(R)
RW Scrambler control in 10GKR TX PCS
1 = Disable scrambler
0 = Enable scrambler (Default 1’b0)

PCS_VS_STATUS (register = 0x8010) (default = 0x00FD) (device address: 0x03)

Figure 7-150 PCS_VS_STATUS Register
15 14 13 12 11 10 9 8
RESERVED UNCORR_ERR_STATUS
(R)
CORR_ERR_STATUS
(R)
RESERVED PCS_TP_ERR
(R)
RO/LF RO/LF RO/LF RO/LF
7 6 5 4 3 2 1 0
RESERVED
COR
LEGEND: R/W = Read/Write; R = Read only; -n = value after reset

Table 7-132 PCS_VS_STATUS Field Descriptions

Bit Field Type Reset Description
15:14 RESERVED RO/LF For TI use only.
13 UNCORR_ERR_STATUS
(R)
RO/LF 1 = Uncorrectable block error found
12 CORR_ERR_STATUS
(R)
RO/LF 1 = Correctable block error found
11:9 RESERVED COR For TI use only.
8 PCS_TP_ERR
(R)
RO/LF PCS test pattern verification status PCS_SCR_DISABLE
1 = Error occurred during pseudo random test pattern verification
Number of errors can be checked by reading PCS_TP_ERR_COUNT (03.002B) register
7:0 RESERVED COR For TI use only.

Auto-Negotiation Registers

The registers below can be accessed only in Clause 45 mode and with device address field set to 0x07 (DA[4:0] = 5’b00111)

AN_CONTROL (register = 0x0000) (default = 0x3000) (device address: 0x07)

Figure 7-151 AN_CONTROL Register
15 14 13 12 11 10 9 8
AN_RESET
(RX)
RESERVED AN_ENABLE
(RX)
RESERVED AN_RESTART
(RX)
RESERVED
RW/SC RW RW RW RW/SC(1) RW
7 6 5 4 3 2 1 0
RESERVED
RW
LEGEND: R/W = Read/Write; R = Read only; -n = value after reset
If set, a read of register 07.0000 is required to clear AN_RESTART bit.

Table 7-133 AN_CONTROL Field Descriptions

Bit Field Type Reset Description
15 AN_RESET
(RX)
RW/SC 1 = Resets Auto Negotiation
0 = Normal operation (Default 1’b0)
14 RESERVED RW For TI use only. Always reads 0.
13 RESERVED RW For TI use only (Default 1’b1)
12 AN_ENABLE
(RX)
RW 1 = Enable Auto Negotiation (Default 1’b1)
0 = Disable Auto Negotiation
11:10 RESERVED RW For TI use only. Always reads 0.
9 AN_RESTART
(RX)
RW/SC 1 = Restart Auto Negotiation
0 = Normal operation (Default 1’b0)
If set, a read of this register is required to clear AN_RESTART bit.
8:0 RESERVED RW For TI use only. Always reads 0.

AN_STATUS (register = 0x0001) (default = 0x0088) (device address: 0x07)

Figure 7-152 AN_STATUS Register
15 14 13 12 11 10 9 8
RESERVED AN_PAR_DET_FAULT
(RX)
RESERVED
RO/LH RO
7 6 5 4 3 2 1 0
AN_EXP_NP_STATUS
(RX)
AN_PAGE_RCVD
(RX)
AN_COMPLETE
(RX)
REMOTE_FAULT
(RX)
AN_ABILITY
(RX)
LINK_STATUS
(RX)
RESERVED AN_LP_ABILITY
(RX)
RO RO/LH RO RO/LH RO RO/LL RO
LEGEND: R/W = Read/Write; R = Read only; -n = value after reset

Table 7-134 AN_STATUS Field Descriptions

Bit Field Type Reset Description
15:10 RESERVED RO For TI use only.
9 AN_PAR_DET_FAULT
(RX)
RO/LH 1 = Fault has been detected via parallel detection function
0 = Fault has not been detected via parallel detection function
8 RESERVED RO For TI use only.
7 AN_EXP_NP_STATUS
(RX)
RO/LH 1 = Extended next page is used
0 = Extended next page is not allowed
6 AN_PAGE_RCVD
(RX)
RO 1 = A page has been received
0 = A page has not been received
5 AN_COMPLETE
(RX)
RO/LH 1 = Auto Negotiation process is completed
0 = Auto Negotiation process not completed
4 REMOTE_FAULT
(RX)
RO/LH 1 = Remote fault detected by AN
0 = Remote fault not detected by AN
3 AN_ABILITY
(RX)
RO Always reads 1.
1 = Device is able to perform Auto Negotiation
0 = Device not able to perform Auto Negotiation
2 LINK_STATUS
(RX)
RO/LH 1 = Link is up
0 = Link is down
1 RESERVED RO For TI use only.
0 AN_LP_ABILITY
(RX)
RO 1 = LP is able to perform Auto Negotiation
0 = LP not able to perform Auto Negotiation

AN_DEV_PACKAGE (register = 0x0005) (default = 0x0080) (device address: 0x07)

Figure 7-153 AN_DEV_PACKAGE Register XXX
15 14 13 12 11 10 9 8
RESERVED
RO
7 6 5 4 3 2 1 0
AN_ PRESENT
(RX)
RESERVED
RO RO
LEGEND: R/W = Read/Write; R = Read only; -n = value after reset

Table 7-135 AN_DEV_PACKAGE Field Descriptions

Bit Field Type Reset Description
15:8 RESERVED RO For TI use only.
7 AN_PRESENT
(RX)
RO Always reads 1
1 = Auto Negotiation present in the package
0 = Auto Negotiation not present in the package
6:0 RESERVED RO For TI use only.

AN_ADVERTISEMENT_1 (register = 0x0010) (default = 0x1001) (device address: 0x07)

Figure 7-154 AN_ADVERTISEMENT_1 Register
15 14 13 12 11 10 9 8
AN_NEXT_PAGE
(RX)
AN_ACKNOWLEDGE
(RX)
AN_REMOTE_FAULT
(RX)
AN_CAPABILITY[2:0]
(RX)
AN_ECHO_NONCE[4:0]
(RX)
RW RO RW RW RW
7 6 5 4 3 2 1 0
AN_ECHO_NONCE[4:0]
(RX)
AN_SELECTOR[4:0]
(RX)
RW RW
LEGEND: R/W = Read/Write; R = Read only; -n = value after reset

Table 7-136 AN_ADVERTISEMENT_1 Field Descriptions

Bit Field Type Reset Description
15 AN_NEXT_PAGE
(RX)
RW NP bit (D15) in base link codeword
1 = Next page available
0 = Next page not available (Default 1’b0)
14 AN_ACKNOWLEDGE
(RX)
RO Acknowledge bit (D14) in base link codeword. Always reads 0.
13 AN_REMOTE_FAULT
(RX)
RW RF bit (D13) in base link codeword
1 = Sets RF bit to 1
0 = Normal operation (Default 1’b0)
12:10 AN_CAPABILITY[2:0]
(RX)
RW Value to be set in D12:D10 bits of the base link codeword. Consists of abilities like PAUSE, ASM_DIR (Default 3’b100)
9:5 AN_ECHO_NONCE[4:0]
(RX)
RW Value to be set in D9:D5 bits of the base link codeword. Consists of Echo nonce value. Transmitted in base page only until local device and link Partner have exchanged unique Nonce values, at which time transmitted Echoed Nonce will change to Link Partner's Nonce value. Read value always reflects the value written, not the actual Echoed Nonce. (Default 5’b00000)
4:0 AN_SELECTOR[4:0]
(RX)
RW Value to be set in D4:D0 bits of the base link codeword. Consists of selector field value (Default 5’b00001)

AN_ADVERTISEMENT_2 (register = 0x0011) (default = 0x0080)
(device address: 0x07)

Figure 7-155 AN_ADVERTISEMENT_2 Register
15 14 13 12 11 10 9 8
AN_ABILITY[10:3]
(RX)
RW
7 6 5 4 3 2 1 0
AN_ABILITY[2]
(RX)
AN_ABILITY[1]
(RX)
AN_ABILITY[0]
(RX)
AN_TRANS_NONCE_ FIELD[4:0]
(RX)
RW RW RW RW
LEGEND: R/W = Read/Write; R = Read only; -n = value after reset

Table 7-137 AN_ADVERTISEMENT_2 Field Descriptions

Bit Field Value Reset Description
15:8 AN_ABILITY[10:3]
(RX)
RW Value to be set in D31:D24 bits of the base link codeword. Consists of technology ability field bits [10:3] (Default 9’b000000000)
7 AN_ABILITY[2]
(RX)
RW Value to be set in D23 bits of the base link codeword. Consists of technology ability field bits [2]. When set, indicates device supports 10GBASE-KR (Default 1’b1)
6 AN_ABILITY[1]
(RX)
RW Value to be set in D22 bits of the base link codeword. Consists of technology ability field bits [1]. Always set to 0 (Default 1’b0)
5 AN_ABILITY[0]
(RX)
RW Value to be set in D21 bits of the base link codeword. Consists of technology ability field bit [0]. When set, indicates device supports 1000BASE-KX (Default 1’b0)
4:0 AN_TRANS_NONCE_ FIELD[4:0]
(RX)
RW Not used. Transmitted Nonce field is generated by hardware random number generator. Read value always reflects value written, not the actual Transmitted Nonce (Default 5’b00000)

AN_ADVERTISEMENT_3 (register = 0x0012) (default = 0x4000)
(device address: 0x07)

Figure 7-156 AN_ADVERTISEMENT_3 Register
15 14 13 12 11 10 9 8
AN_FEC_REQUESTED
(RX)
AN_FEC_ABILITY
(RX)
AN_ABILITY[24:11]
(RX)
RW RW RW
7 6 5 4 3 2 1 0
AN_ABILITY[24:11]
(RX)
RW
LEGEND: R/W = Read/Write; R = Read only; -n = value after reset

Table 7-138 AN_ADVERTISEMENT_3 Field Descriptions

Bit Field Type Reset Description
15 AN_FEC_REQUESTED
(RX)
RW Value to be set in D47 bits of the base link codeword. When set, indicates a request to enable FEC on the link (Default 1’b0)
14 AN_FEC_ABILITY
(RX)
RW Value to be set in D46 bits of the base link codeword. When set, indicates 10GBASE-KR has FEC ability (Default 1’b1)
13:0 AN_ABILITY[24:11]
(RX)
RW Value to be set in D45:D32 bits of the base link codeword. Consists of technology ability field bits [24:11] (Default 14’b00000000000000)

AN_LP_ADVERTISEMENT_1 (register = 0x0013) (default = 0x0001)
(device address: 0x07)

Figure 7-157 AN_LP_ADVERTISEMENT_1 Register
15 14 13 12 11 10 9 8
AN_LP_NEXT_PAGE
(RX)
AN_LP_ACKNOWLEDGE
(RX)
AN_LP_REMOTE_FAULT
(RX)
AN_ LP_CAPABILITY
(RX)
AN_ LP_ECHO_NONCE
(RX)
RO RO RO RO RO
7 6 5 4 3 2 1 0
AN_ LP_ECHO_NONCE
(RX)
AN_LP_SELECTOR[4:0]
(RX)
RO RO
LEGEND: R/W = Read/Write; R = Read only; -n = value after reset

Table 7-139 AN_LP_ADVERTISEMENT_1(1) Field Descriptions

Bit Field Type Reset Description
15 AN_LP_NEXT_PAGE
(RX)
RO NP bit (D15) in link partner base page
1 = Next page available in link partner
0 = Next page not available in link partner
14 AN_LP_ACKNOWLEDGE
(RX)
RO Acknowledge bit (D14) in link partner base page.
13 AN_LP_REMOTE_FAULT
(RX)
RO RF bit (D13) in link partner base page
1 = Remote fault detected in link partner
0 = Remote fault not detected in link partner
12:10 AN_ LP_CAPABILITY
(RX)
RO D12:D10 bits of the link partner base page. Consists of abilities like PAUSE, ASM_DIR
9:5 AN_ LP_ECHO_NONCE
(RX)
RO D9:D5 bits of the link partner base page. Consists of Echo nonce value
4:0 AN_LP_SELECTOR[4:0]
(RX)
RO D4:D0 bits of the link partner base page. Consists of selector field value Always reads 5’b00001
To get accurate AN_LP_ADVERTISEMENT read value, Register 07.0013 should be read first before reading 07.0014 and 07.0015

AN_LP_ADVERTISEMENT_2 (register = 0x0014) (default = 0x0000)
(device address: 0x07)

Figure 7-158 AN_LP_ADVERTISEMENT_2 Register
15 14 13 12 11 10 9 8
AN_ LP_ABILITY[10:3]
(RX)
RO
7 6 5 4 3 2 1 0
AN_LP_ABILITY[2]
(RX)
AN_LP_ABILITY[1]
(RX)
AN_LP_ABILITY[0]
(RX)
AN_LP_TRANS_NONCE_FIELD
(RX)
RO RO RO RO
LEGEND: R/W = Read/Write; R = Read only; -n = value after reset

Table 7-140 AN_LP_ADVERTISEMENT_2 Field Descriptions

Bit Field Type Reset Description
15:8 AN_ LP_ABILITY[10:3]
(RX)
RO D31:D24 bits of the link partner base page. Consists of technology ability field bits [10:3]
7 AN_LP_ABILITY[2]
(RX)
RO D23 bits of the link partner base page. Consists of technology ability field bits [2]. When high, indicates link partner supports 10GBASE-KR
6 AN_LP_ABILITY[1]
(RX)
RO D22 bits of the link partner base page. Consists of technology ability field bits [1].
5 AN_LP_ABILITY[0]
(RX)
RO D21 bits of the link partner base page. Consists of technology ability field bit [0]. When high, indicates link partner supports 1000BASE-KX
4:0 AN_LP_TRANS_NONCE_FIELD
(RX)
RO D20:D16 bits of the link partner base page. Consists of transmitted nonce value

AN_LP_ADVERTISEMENT_3 (register = 0x0015) (default = 0x0000)
(device address: 0x07)

Figure 7-159 AN_LP_ADVERTISEMENT_3 Register
15 14 13 12 11 10 9 8
AN_LP_FEC_REQUESTED
(RX)
AN_LP_FEC_ABILITY
(RX)
AN_LP_ABILITY[24:11]
(RX)
RO RO RO
7 6 5 4 3 2 1 0
AN_LP_ABILITY[24:11]
(RX)
RO
LEGEND: R/W = Read/Write; R = Read only; -n = value after reset

Table 7-141 AN_LP_ADVERTISEMENT_3 Field Descriptions

Bit Field Type Reset Description
15 AN_LP_FEC_REQUESTED
(RX)
RO D47 bits of the link partner base page. When high, indicates link partner request to enable FEC on the link
14 AN_LP_FEC_ABILITY
(RX)
RO D46 bits of the link partner base page. When high, indicates link partner has FEC ability
13:0 AN_LP_ABILITY[24:11]
(RX)
RO D45:D32 bits of the link partner base page. Consists of link partner technology ability field bits [24:11]

AN_XNP_TRANSMIT_1 (register = 0x0016) (default = 0x2000) (device address: 0x07)

Figure 7-160 AN_XNP_TRANSMIT_1 Register
15 14 13 12 11 10 9 8
AN_XNP_NEXT_PAGE
(RX)
RESERVED AN_MP
(RX)
AN_ACKNOWLEDGE_2
(RX)
AN_TOGGLE
(RX)
AN_CODE_FIELD
(RX)
RW RO RW RW RW RW
7 6 5 4 3 2 1 0
AN_CODE_FIELD
(RX)
RW
LEGEND: R/W = Read/Write; R = Read only; -n = value after reset

Table 7-142 AN_XNP_TRANSMIT_1 Field Descriptions

Bit Field Type Reset Description
15 AN_XNP_NEXT_PAGE
(RX)
RW NP bit (D15) in next page code word
1 = Next page available
0 = Next page not available (Default 1’b0)
14 RESERVED RO Always reads 0.
13 AN_MP
(RX)
RW Message page bit (D13) in next page code word
1 = Sets MP bit to 1 indicating next page is a message page (Default 1’b1)
0 = Sets MP bit to 0 indicating next page is unformatted next page
12 AN_ACKNOWLEDGE_2
(RX)
RW Value to be set in D12 bit of the next page code word. When set, indicates device is able to act on the information defined in the message (Default 1’b0)
11 AN_TOGGLE
(RX)
RW Not used. Toggle value is generated by hardware. Read value always reflects value written, not the actual Toggle field (Default 1’b0)
10:0 AN_CODE_FIELD
(RX)
RW Value to be set in D10:D0 bits of the next page code word. Consists of Message/Unformatted code field value (Default 11’b00000000000)

AN_XNP_TRANSMIT_2 (register = 0x0017) (default = 0x0000) (device address: 0x07)

Figure 7-161 AN_XNP_TRANSMIT_2 Register
15 14 13 12 11 10 9 8 7 6 5 4 3 2 1 0
AN_MSG_CODE_1
(RX)
RW
LEGEND: R/W = Read/Write; R = Read only; -n = value after reset

Table 7-143 AN_XNP_TRANSMIT_2 Field Descriptions

Bit Field Value Reset Description
15:0 AN_MSG_CODE_1
(RX)
RW Value to be set in D31:D16 bits of the next page code word. Consists of Message/Unformatted code field value (Default 16’b0000000000000000)

AN_XNP_TRANSMIT_3 (register = 0x0018) (default = 0x0000) (device address: 0x07)

Figure 7-162 AN_XNP_TRANSMIT_3 Register
15 14 13 12 11 10 9 8 7 6 5 4 3 2 1 0
AN_MSG_CODE_2
(RX)
RW
LEGEND: R/W = Read/Write; R = Read only; -n = value after reset

Table 7-144 AN_XNP_TRANSMIT_3 Field Descriptions

Bit Field Type Reset Description
15:0 AN_MSG_CODE_2
(RX)
RW Value to be set in D47:D32 bits of the next page code word. Consists of Message/Unformatted code field value (Default 16’b0000000000000000)

AN_LP_XNP_ABILITY_1 (register = 0x0019) (default = 0x0000)
(device address: 0x07)

Figure 7-163 AN_LP_XNP_ABILITY_1 Register
15 14 13 12 11 10 9 8
AN_LP_XNP_NEXT_PAGE
(RX)
AN_LP_XNP_ACKNOWLEDGE
(RX)
AN_LP_MP
(RX)
AN_LP_ACKNOWLEDGE_2
(RX)
AN_LP_TOGGLE
(RX)
AN_ LP_CODE_FIELD
(RX)
RO RO RO RO RO RO
7 6 5 4 3 2 1 0
AN_ LP_CODE_FIELD
(RX)
RO
LEGEND: R/W = Read/Write; R = Read only; -n = value after reset

Table 7-145 AN_LP_XNP_ABILITY_1(1) Field Descriptions

Bit Field Type Reset Description
15 AN_LP_XNP_NEXT_PAGE
(RX)
RO NP bit (D15) in next page code word
1 = Next page available
0 = Next page not available (Default 1’b0)
14 AN_LP_XNP_ACKNOWLEDGE
(RX)
RO Value in D14 bit of the next page code word. When set, indicates device is able to act on the information defined in the message (Default 1’b0)
13 AN_LP_MP
(RX)
RO Message page bit (D13) in next page code word
1 = Sets MP bit to 1 indicating next page is a message page
0 = Sets MP bit to 0 indicating next page is unformatted next page (Default 1’b0)
12 AN_LP_ACKNOWLEDGE_2
(RX)
RO Value in D12 bit of the next page code word. When set, indicates device is able to act on the information defined in the message (Default 1’b0)
11 AN_LP_TOGGLE
(RX)
RO Value of D11 bit of the next page code word. Consists of Toggle field value(Default 1’b0)
10:0 AN_ LP_CODE_FIELD
(RX)
RO Value in D10:D0 bits of the next page code word. Consists of Message/Unformatted code field value (Default 11’b00000000000)
To get accurate AN_LP_XNP_ABILITYT read value, Register 07.0019 should be read first before reading 07.001A and 07.001B

AN_LP_XNP_ABILITY_2 (register = 0x001A) (default = 0x0000)
(device address: 0x07)

Figure 7-164 AN_LP_XNP_ABILITY_2 Register
15 14 13 12 11 10 9 8 7 6 5 4 3 2 1 0
AN_LP_MSG_CODE_2
(RX)
RO
LEGEND: R/W = Read/Write; R = Read only; -n = value after reset

Table 7-146 AN_LP_XNP_ABILITY_2 Field Descriptions

Bit Field Type Reset Description
15:0 AN_LP_MSG_CODE_1
(RX)
RO Value to be set in D31:D16 bits of the next page code word. Consists of Message/Unformatted code field value (Default 16’b0000000000000000)

AN_LP_XNP_ABILITY_3 (register = 0x001B) (default = 0x0000)
(device address: 0x07)

Figure 7-165 AN_LP_XNP_ABILITY_3 Register
15 14 13 12 11 10 9 8 7 6 5 4 3 2 1 0
AN_LP_MSG_CODE_2
(RX)
RO
LEGEND: R/W = Read/Write; R = Read only; -n = value after reset

Table 7-147 AN_LP_XNP_ABILITY_3 Field Descriptions

Bit Field Type Reset Description
15:0 AN_LP_MSG_CODE_2
(RX)
RO Value to be set in D47:D32 bits of the next page code word. Consists of Message/Unformatted code field value (Default 16’b0000000000000000)

AN_BP_STATUS (register = 0x0030) (default = 0x0001) (device address: 0x07)

Figure 7-166 AN_BP_STATUS Register
15 14 13 12 11 10 9 8
RESERVED
RO
7 6 5 4 3 2 1 0
RESERVED AN_10G_KR_FEC
(RX)
AN_10G_KR
(RX)
RESERVED AN_1G_KX
(RX)
AN_BP_AN_ABILITY
(RX)
RO RO RO RO RO RO
LEGEND: R/W = Read/Write; R = Read only; -n = value after reset

Table 7-148 AN_BP_STATUS Field Descriptions

Bit Field Type Reset Description
15:5 RESERVED RO For TI use only.
4 AN_10G_KR_FEC
(RX)
RO 1 = PMA/PMD is negotiated to perform 10GBASE-KR FEC
3 AN_10G_KR
(RX)
RO 1 = PMA/PMD is negotiated to perform 10GBASE-KR
2 RESERVED RO For TI use only.
1 AN_1G_KX
(RX)
RO 1 = PMA/PMD is negotiated to perform 1000BASE-KX
0 AN_BP_AN_ABILITY
(RX)
RO Always reads 1.
1 = Indicates 1000BASE-KX, 10GBASE-KR is implemented

Table 7-149 TI_Reserved Control and Status Registers

Register Name Register Address Default Value Access Register Name Register Address Default Value Access
TI_RESERVED_CONTROL 1E.8000 0x04C0 RW TI_RESERVED_STATUS 1E.A014 0x0000 RO
TI_RESERVED_CONTROL 1E.8001 0x0207 RW TI_RESERVED_STATUS 1E.A015 0x0000 RO
TI_RESERVED_CONTROL 1E.8002 0x02FE RW TI_RESERVED_STATUS 1E.A016 0x0000 RO
TI_RESERVED_CONTROL 1E.8005 0x0000 RW TI_RESERVED_STATUS 1E.A017 0x0000 RO
TI_RESERVED_CONTROL 1E.8006 0x0000 RW TI_RESERVED_STATUS 1E.A018 0x0000 RO
TI_RESERVED_CONTROL 1E.8007 0x8000 RW TI_RESERVED_CONTROL 1E.A116 0x0000 RW
TI_RESERVED_CONTROL 1E.8008 0x0000 RW TI_RESERVED_CONTROL 1E.A117 0x0000 RW
TI_RESERVED_CONTROL 1E.8009 0xFC00 RW TI_RESERVED_STATUS 1E.A118 0x0000 RO
TI_RESERVED_CONTROL 1E.800A 0xBC3C RW TI_RESERVED_STATUS 1E.A119 0x0000 RO
TI_RESERVED_CONTROL 1E.800B 0x0000 RW TI_RESERVED_CONTROL 01.8000 0x4800 RW
TI_RESERVED_CONTROL 1E.800C 0x0000 RW TI_RESERVED_STATUS 01.801F 0xFFFD COR
TI_RESERVED_CONTROL 1E.800D 0x01FC RW TI_RESERVED_STATUS 01.8020 0xFFFD COR
TI_RESERVED_CONTROL 1E.800E 0x0000 RW TI_RESERVED_STATUS 01.8021 0xFFFD COR
TI_RESERVED_CONTROL 1E.800F 0x00C0 RW TI_RESERVED_STATUS 01.8022 0xFFFD COR
TI_RESERVED_CONTROL 1E.8011 0x7F00 RW TI_RESERVED_STATUS 01.8023 0xFFFF COR
TI_RESERVED_STATUS 1E.8012 0xFFFD COR TI_RESERVED_STATUS 01.8024 0xFFFD COR
TI_RESERVED_STATUS 1E.8013 0xFFFD COR TI_RESERVED_CONTROL 01.9000 0x0249 RW
TI_RESERVED_STATUS 1E.8014 0x0000 RO/LH TI_RESERVED_CONTROL 01.9002 0x1335 RW
TI_RESERVED_STATUS 1E.8015 0x0000 RO TI_RESERVED_CONTROL 01.9003 0x5E29 RW
TI_RESERVED_CONTROL 1E.8019 0xFC00 RW TI_RESERVED_CONTROL 01.9004 0x007F RW
TI_RESERVED_CONTROL 1E.801A 0xBC3C RW TI_RESERVED_CONTROL 01.9005 0x1C00 RW
TI_RESERVED_CONTROL 1E.801C 0x0000 RW TI_RESERVED_CONTROL 01.9006 0x0000 RW
TI_RESERVED_CONTROL 1E.801D 0x01FC RW TI_RESERVED_CONTROL 01.9007 0x5120 RW
TI_RESERVED_CONTROL 1E.801E 0x0000 RW TI_RESERVED_CONTROL 01.9008 0xC018 RW
TI_RESERVED_CONTROL 1E.801F 0x00C0 RW TI_RESERVED_CONTROL 01.9009 0xE667 RW
TI_RESERVED_CONTROL 1E.8020 0x0200 RW TI_RESERVED_CONTROL 01.900A 0x5E8F RW
TI_RESERVED_CONTROL 1E.8022 0x0000 RW TI_RESERVED_CONTROL 01.900B 0xAFAF RW
TI_RESERVED_CONTROL 1E.8023 0x0000 RW TI_RESERVED_CONTROL 01.900C 0x0800 RW
TI_RESERVED_CONTROL 1E.8024 0x0000 RW TI_RESERVED_CONTROL 01.900D 0x461A RW
TI_RESERVED_CONTROL 1E.8025 0xF000 RW TI_RESERVED_CONTROL 01.900E 0x1723 RW
TI_RESERVED_STATUS 1E.8030 0x0000 RO TI_RESERVED_CONTROL 01.900F 0x7003 RW
TI_RESERVED_STATUS 1E.8031 0x0000 RO TI_RESERVED_CONTROL 01.9010 0x0851 RW
TI_RESERVED_STATUS 1E.8032 0x0000 RO TI_RESERVED_CONTROL 01.9011 0x1EFF RW
TI_RESERVED_STATUS 1E.8033 0x0000 RO TI_RESERVED_STATUS 01.9020 0x0000 RO
TI_RESERVED_STATUS 1E.8034 0x0000 RO TI_RESERVED_STATUS 01.9021 0xFFFD COR
TI_RESERVED_STATUS 1E.8035 0x0000 RO TI_RESERVED_STATUS 01.9022 0x0000 RO
TI_RESERVED_CONTROL 1E.8050 0x0000 RW TI_RESERVED_STATUS 01.9023 0x0000 RO
TI_RESERVED_CONTROL 1E.8102 0xF280 RW TI_RESERVED_STATUS 01.9024 0x0000 RO
TI_RESERVED_CONTROL 1E.A000 0x0000 RW TI_RESERVED_STATUS 01.9025 0x0000 RO
TI_RESERVED_STATUS 1E.A010 0x0000 RO TI_RESERVED_STATUS 01.9026 0x0000 RO
TI_RESERVED_STATUS 1E.A011 0x0000 RO TI_RESERVED_STATUS 01.9027 0x0000 RO
TI_RESERVED_STATUS 1E.A012 0x0000 RO TI_RESERVED_STATUS 01.9028 0x0000 RO
TI_RESERVED_STATUS 1E.A013 0x0000 RO TI_RESERVED_STATUS 01.9029 0x0000 RO