ZHCSJ14S August 2004 – May 2024 TL431 , TL432
PRODUCTION DATA
高温和低温下的数据仅适用于各种器件在自然通风条件下的推荐工作温度范围内。
图 6-1 基准电压与自然通风温度之间的关系
图 6-3 阴极电流与阴极电压之间的关系
图 6-5 关闭状态阴极电流与自然通风条件下的温度之间的关系
图 6-7 等效输入噪声电压与频率间的关系
图 6-2 基准电流与自然通风温度之间的关系
图 6-4 阴极电流与阴极电压之间的关系
图 6-6 Δ 基准电压与 Δ 阴极电压之比与自然通风条件下的温度之间的关系
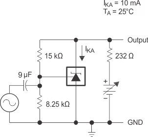
图 6-8 10S 周期内的等效输入噪声电压
图 6-9 10S 周期内等效输入噪声电压的测试电路
图 6-10 小信号电压放大与频率之间的关系
图 6-12 基准阻抗与频率之间的关系
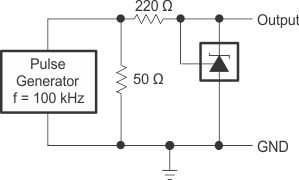
图 6-14 脉冲响应
|
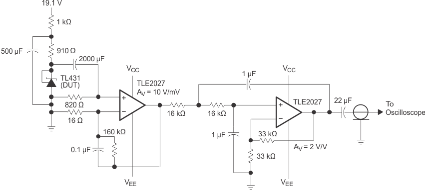
曲线下的区域表示可能导致器件振荡的条件。针对曲线 B、C 和 D,对 R2 和 V+ 进行了调整,以建立初始 VKA 和 IKA 条件,且 CL = 0。然后,对 VBATT 和 CL 进行了调整,以确定稳定范围。 |

|
曲线下的区域表示可能导致器件振荡的条件。针对曲线 B、C 和 D,对 R2 和 V+ 进行了调整,以建立初始 VKA 和 IKA 条件,且 CL = 0。然后,对 VBATT 和 CL 进行了调整,以确定稳定范围。 |
图 6-11 电压放大测试电路
图 6-13 基准阻抗测试电路
图 6-15 脉冲响应测试电路
图 6-17 稳定性边界条件测试电路
图 6-19 稳定性边界条件测试电路