ZHCSEK0C November   2015  – October 2024 THS4541-Q1

PRODUCTION DATA  

  1.   1
  2. 特性
  3. 应用
  4. 说明
  5. Device Comparison Table
  6. Pin Configuration and Functions
  7. Specifications
    1. 6.1 Absolute Maximum Ratings
    2. 6.2 ESD Ratings
    3. 6.3 Recommended Operating Conditions
    4. 6.4 Thermal Information
    5. 6.5 Electrical Characteristics: (Vs+) – Vs– = 5 V
    6. 6.6 Electrical Characteristics: (Vs+) – Vs– = 3 V
    7. 6.7 Typical Characteristics: 5-V Single Supply
    8. 6.8 Typical Characteristics: 3-V Single Supply
    9. 6.9 Typical Characteristics: 3-V to 5-V Supply Range
  8. Parameter Measurement Information
    1. 7.1 Example Characterization Circuits
    2. 7.2 Frequency-Response Shape Factors
    3. 7.3 I/O Headroom Considerations
    4. 7.4 Output DC Error and Drift Calculations and the Effect of Resistor Imbalances
    5. 7.5 Noise Analysis
    6. 7.6 Factors Influencing Harmonic Distortion
    7. 7.7 Driving Capacitive Loads
    8. 7.8 Thermal Analysis
  9. Detailed Description
    1. 8.1 Overview
      1. 8.1.1 Terminology and Application Assumptions
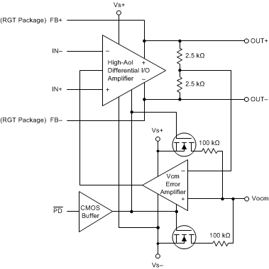
    2. 8.2 Functional Block Diagram
    3. 8.3 Feature Description
      1. 8.3.1 Differential I/O
      2. 8.3.2 Power-Down Control Pin ( PD)
        1. 8.3.2.1 Operating the Power Shutdown Feature
      3. 8.3.3 Input Overdrive Operation
    4. 8.4 Device Functional Modes
      1. 8.4.1 Operation from Single-Ended Sources to Differential Outputs
        1. 8.4.1.1 AC-Coupled Signal Path Considerations for Single-Ended Input to Differential Output Conversion
        2. 8.4.1.2 DC-Coupled Input Signal Path Considerations for Single-Ended to Differential Conversion
        3. 8.4.1.3 Resistor Design Equations for the Single-Ended to Differential Configuration of the FDA
        4. 8.4.1.4 Input Impedance for the Single-Ended to Differential FDA Configuration
      2. 8.4.2 Differential-Input to Differential-Output Operation
        1. 8.4.2.1 AC-Coupled, Differential-Input to Differential-Output Design Issues
        2. 8.4.2.2 DC-Coupled, Differential-Input to Differential-Output Design Issues
  10. Application and Implementation
    1. 9.1 Application Information
    2. 9.2 Typical Applications
      1. 9.2.1 Designing Attenuators
        1. 9.2.1.1 Design Requirements
        2. 9.2.1.2 Detailed Design Procedure
        3. 9.2.1.3 Application Curve
      2. 9.2.2 Interfacing to High-Performance ADCs
        1. 9.2.2.1 Design Requirements
        2. 9.2.2.2 Detailed Design Procedure
        3. 9.2.2.3 Application Curve
    3. 9.3 Power Supply Recommendations
    4. 9.4 Layout
      1. 9.4.1 Layout Guidelines
      2. 9.4.2 Layout Example
  11. 10Device and Documentation Support
    1. 10.1 Device Support
      1. 10.1.1 Development Support
        1. 10.1.1.1 TINA Simulation Model Features
    2. 10.2 Documentation Support
      1. 10.2.1 Related Documentation
    3. 10.3 接收文档更新通知
    4. 10.4 支持资源
    5. 10.5 Trademarks
    6. 10.6 静电放电警告
    7. 10.7 术语表
  12. 11Revision History
  13. 12Mechanical, Packaging, and Orderable Information

封装选项

机械数据 (封装 | 引脚)
散热焊盘机械数据 (封装 | 引脚)
订购信息

Functional Block Diagram

THS4541-Q1