ZHCSWO2A July   2024  – April 2026 TDP20MB421

PRODUCTION DATA  

  1.   1
  2. 特性
  3. 应用
  4. 说明
  5. 引脚配置和功能
  6. 规格
    1. 5.1 绝对最大额定值
    2. 5.2 ESD 等级
    3. 5.3 建议运行条件
    4. 5.4 热性能信息
    5. 5.5 直流电气特性
    6. 5.6 高速电气特性
    7. 5.7 SMBUS/I2C 时序特性
    8. 5.8 典型特性
  7. 详细说明
    1. 6.1 概述
    2. 6.2 功能方框图
    3. 6.3 特性说明
      1. 6.3.1 5 电平控制输入
      2. 6.3.2 线性均衡
      3. 6.3.3 平坦增益
    4. 6.4 器件功能模式
      1. 6.4.1 工作模式
      2. 6.4.2 待机模式
    5. 6.5 编程
      1. 6.5.1 引脚模式
      2. 6.5.2 SMBus/I2C 寄存器控制接口
        1. 6.5.2.1 共享寄存器
        2. 6.5.2.2 通道寄存器
  8. 应用和实施
    1. 7.1 应用信息
    2. 7.2 典型应用
      1. 7.2.1 DP 2.1 和 HDMI 2.1 主链路信号调节
        1. 7.2.1.1 设计要求
        2. 7.2.1.2 详细设计过程
        3. 7.2.1.3 应用曲线
    3. 7.3 电源相关建议
    4. 7.4 布局
      1. 7.4.1 布局指南
      2. 7.4.2 布局示例
  9. 器件和文档支持
    1. 8.1 接收文档更新通知
    2. 8.2 支持资源
    3. 8.3 商标
    4. 8.4 静电放电警告
    5. 8.5 术语表
  10. 修订历史记录
  11. 10机械、封装和可订购信息

封装选项

机械数据 (封装 | 引脚)
散热焊盘机械数据 (封装 | 引脚)
订购信息

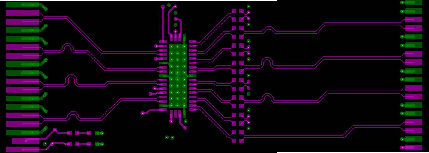
布局示例

图 7-7 展示了 TDP20MB421 布局示例。
TDP20MB421 TDP20MB421 布局示例图 7-7 TDP20MB421 布局示例