ZHCS352E August   2011  – October 2024 TCA9509

PRODUCTION DATA  

  1.   1
  2. 特性
  3. 应用
  4. 说明
  5. Pin Configuration and Functions
  6. Specifications
    1. 5.1 Absolute Maximum Ratings
    2. 5.2 ESD Ratings
    3. 5.3 Recommended Operating Conditions
    4. 5.4 Thermal Information
    5. 5.5 Electrical Characteristics
    6. 5.6 Timing Requirements
    7. 5.7 I2C Interface Timing Requirements
  7. Parameter Measurement Information
  8. Detailed Description
    1. 7.1 Overview
    2. 7.2 Functional Block Diagram
    3. 7.3 Feature Description
      1. 7.3.1 Two-Channel Bidirectional Buffer
      2. 7.3.2 Integrated A-Side Current Source
      3. 7.3.3 Standard Mode and Fast Mode Support
    4. 7.4 Device Functional Modes
  9. Application and Implementation
    1. 8.1 Application Information
    2. 8.2 Typical Application
      1. 8.2.1 Design Requirements
      2. 8.2.2 Detailed Design Procedure
        1. 8.2.2.1 Clock Stretching Support
        2. 8.2.2.2 VILC and Pulldown Strength Requirements
  10. Power Supply Recommendations
  11. 10Layout
    1. 10.1 Layout Guidelines
    2. 10.2 Layout Example
  12. 11Device and Documentation Support
    1. 11.1 接收文档更新通知
    2. 11.2 支持资源
    3. 11.3 商标
    4. 11.4 静电放电警告
    5. 11.5 术语表
  13. 12Revision History
  14. 13Mechanical, Packaging, and Orderable Information
    1. 13.1 Tape and Reel Information

封装选项

机械数据 (封装 | 引脚)
散热焊盘机械数据 (封装 | 引脚)
订购信息

VILC and Pulldown Strength Requirements

For the TCA9509 to function correctly, all devices on the A-side must be able to pull the A-side below the voltage input low contention level (VILC). This means that the VOL of any device on the A-side must be below VILC min.

The VOL can be adjusted by changing the IOLthrough the device which is set by the pull-up resistance value. The pull-up resistance on the A-side must be carefully selected to ensure that the logic levels will be transferred correctly to the B-side.

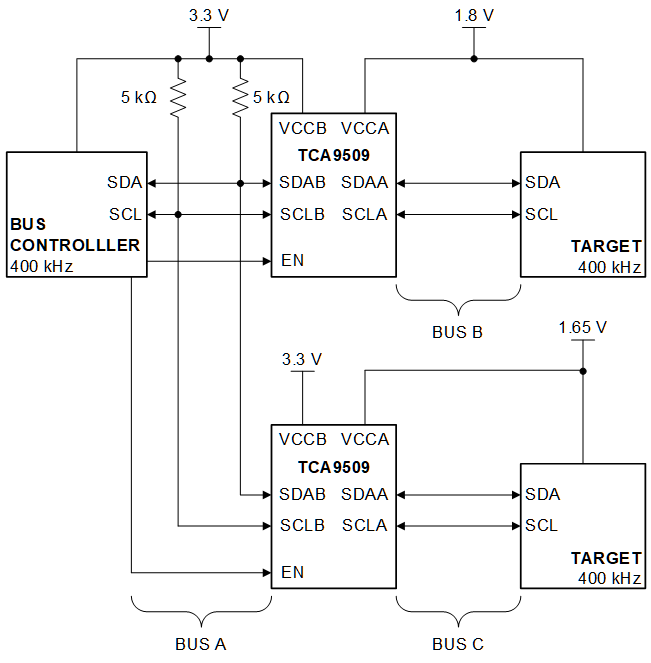
TCA9509 Typical Star ApplicationFigure 8-2 Typical Star Application

Multiple B-sides of TCA9509 can be connected in a star configuration, allowing all nodes to communicate with each other. The A-sides should not be connected together when used in a star/parallel configuration.

TCA9509 Typical Series Application, Two B-Sides Connected TogetherFigure 8-3 Typical Series Application, Two B-Sides Connected Together
TCA9509 Typical Series Application, A-side Connected to B-SideFigure 8-4 Typical Series Application, A-side Connected to B-Side

To further extend the I2C bus for long traces/cables, multiple TCA9509 devices can be connected in series as long as the A-side is connected to the B-side and VCCA ≤ (VCCB – 1 V) must also be met. Series connections can also be made by connecting both B-sides together while following power supply rule VCCA ≤ (VCCB – 1 V). I2C bus target devices can be connected to any of the bus segments. The number of devices that can be connected in series is limited by repeater delay/time-of-flight considerations on the maximum bus speed requirements.