ZHCSL30B June   2009  – March 2020 PGA280

PRODUCTION DATA.  

  1. 特性
  2. 应用
  3. 说明
    1.     Device Images
      1.      典型应用
  4. 修订历史记录
  5. Pin Configuration and Functions
    1.     Pin Functions
  6. Specifications
    1. 6.1 Absolute Maximum Ratings
    2. 6.2 Electrical Characteristics
    3. 6.3 Timing Requirements: Serial Interface
    4. 6.4 Typical Characteristics
  7. Detailed Description
    1. 7.1 Overview
    2. 7.2 Functional Block Diagram
    3. 7.3 Feature Description
      1. 7.3.1 Functional Blocks
        1. 7.3.1.1 Input Switch Network
        2. 7.3.1.2 Input Amplifier, Gain Network, and Buffer
        3. 7.3.1.3 Current Buffer
        4. 7.3.1.4 Input Protection
        5. 7.3.1.5 EMI Susceptibility
        6. 7.3.1.6 Output Stage
        7. 7.3.1.7 Output Filter
        8. 7.3.1.8 Single-Ended Output
        9. 7.3.1.9 Error Detection
      2. 7.3.2 Error Indicators
        1. 7.3.2.1 Input Clamp Conduction (ICAerr)
        2. 7.3.2.2 Input Overvoltage (IOVerr)
        3. 7.3.2.3 Gain Network Overload (GAINerr)
        4. 7.3.2.4 Output Amplifier (OUTerr)
        5. 7.3.2.5 CheckSum Error (CRCerr)
    4. 7.4 Device Functional Modes
      1. 7.4.1 GPIO Operation Mode
        1. 7.4.1.1 CS Mode
    5. 7.5 Programming
      1. 7.5.1 SPI and Register Description
      2. 7.5.2 Command Structure and Register Overview
        1. 7.5.2.1 Command Byte
        2. 7.5.2.2 Extended CS
          1. 7.5.2.2.1 SPI Timing Diagrams (Read and Write)
          2. 7.5.2.2.2 GPIO Pin Reference
          3. 7.5.2.2.3 Checksum
      3. 7.5.3 GPIO Configuration
      4. 7.5.4 Buffer Timing
    6. 7.6 Register Map
      1. 7.6.1  Register 0: Gain and External MUX Address (address = 00h) [reset = 0000 0000b]
      2. 7.6.2  Register 1: Software Reset Register (address = 01h) [reset = 0000 0000b]
      3. 7.6.3  Register 2: SPI: MODE Selection to GPIO-Pin (address = 02h) [reset = 0000 0000b]
      4. 7.6.4  Register 3: BUF Timeout Register (address = 03h) [reset = 0001 1001b]
      5. 7.6.5  Register 4: Error Register (address = 04h) [reset = 0000 0000b]
      6. 7.6.6  Register 5: GPIO Register (address = 05h) [reset = 0000 0000b]
      7. 7.6.7  Register 6: Input Switch Control Register 1 (address = 06h) [reset = 0110 0000b]
      8. 7.6.8  Register 7: Input Switch Control Register 2 (address =07h ) [reset = 0000 0000b]
      9. 7.6.9  Register 8: GPIO Configuration Register (address = 08h) [reset = 0000 0000b]
      10. 7.6.10 Register 9: CS Configuration Mode Register (address = 09h) [reset = 0000 0000b]
      11. 7.6.11 Register 10: Configuration Register 1 (address = 0Ah) [reset = 0000 0000b]
      12. 7.6.12 Register 11: Configuration Register 2 (address = 0Bh) [reset = 0001 0000b]
      13. 7.6.13 Register 12: Special Functions Register (address = 0Ch) [reset = 0000 0000b]
  8. Application and Implementation
    1. 8.1 Application Information
      1. 8.1.1 External Clock Synchronization
      2. 8.1.2 Quiescent Current
      3. 8.1.3 Settling Time
      4. 8.1.4 Overload Recovery
  9. Power Supply Recommendations
  10. 10器件和文档支持
    1. 10.1 接收文档更新通知
    2. 10.2 支持资源
    3. 10.3 商标
    4. 10.4 静电放电警告
    5. 10.5 Glossary
  11. 11机械、封装和可订购信息

封装选项

机械数据 (封装 | 引脚)
散热焊盘机械数据 (封装 | 引脚)
订购信息

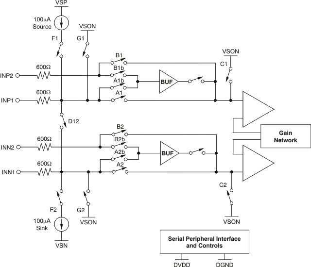
Input Switch Network

Figure 44 shows the arrangement of the input switches. They are controlled individually via the digital SPI. The switches B1b, B2b, A1b, and A2b are controlled automatically with the buffer (BUF) operation.

PGA280 ai_input_switch_bos487.gifFigure 44. Input Switch Diagram

Switches A and B select the signal input. Input 1 (INP1 and INN1) provides two current sources and two switches that connect to VSON (which is typically the analog ground). This configuration is intended for wire break diagnosis. D12 can discharge an external capacitor or generate a starting condition.

Switches C1 and C2 are used to measure the input voltage referred to GND (VSON); for example, with A1 and C2 closed. This scheme measures the voltage signal connected to the input pin (INP1) referred to a common ground. The BUF output is protected against a short to VSON. See the section for more information about switch control.