ZHCSMM3E December   2020  – October 2024 OPA2391 , OPA391 , OPA4391

PRODMIX  

  1.   1
  2. 特性
  3. 应用
  4. 说明
  5. 引脚配置和功能
  6. 规格
    1. 5.1 绝对最大额定值
    2. 5.2 ESD 等级
    3. 5.3 建议运行条件
    4. 5.4 热性能信息:OPA391
    5. 5.5 热性能信息:OPA2391
    6. 5.6 热性能信息:OPA4391
    7. 5.7 电气特性:OPA391DCK 和 OPA2391YBJ
    8. 5.8 电气特性:OPA2391DGK 和 OPA4391PW
    9. 5.9 典型特性
  7. 详细说明
    1. 6.1 概述
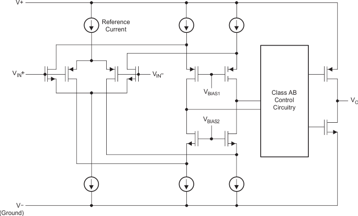
    2. 6.2 功能方框图
    3. 6.3 特性说明
      1. 6.3.1 低输入偏置电流
      2. 6.3.2 输入差分电压
      3. 6.3.3 容性负载驱动
      4. 6.3.4 EMI 抑制
    4. 6.4 器件功能模式
  8. 应用和实现
    1. 7.1 应用信息
    2. 7.2 典型应用
      1. 7.2.1 三端 CO 气体传感器
        1. 7.2.1.1 设计要求
        2. 7.2.1.2 详细设计过程
        3. 7.2.1.3 应用曲线
      2. 7.2.2 4-20mA 环路设计
        1. 7.2.2.1 应用曲线
    3. 7.3 电源相关建议
    4. 7.4 布局
      1. 7.4.1 布局指南
      2. 7.4.2 布局示例
  9. 器件和文档支持
    1. 8.1 器件支持
      1. 8.1.1 开发支持
        1. 8.1.1.1 PSpice® for TI
        2. 8.1.1.2 TINA-TI™ 仿真软件(免费下载)
    2. 8.2 文档支持
      1. 8.2.1 相关文档
    3. 8.3 接收文档更新通知
    4. 8.4 支持资源
    5. 8.5 商标
    6. 8.6 静电放电警告
    7. 8.7 术语表
  10. 修订历史记录
  11. 10机械、封装和可订购信息

封装选项

请参考 PDF 数据表获取器件具体的封装图。

机械数据 (封装 | 引脚)
  • DCK|5
散热焊盘机械数据 (封装 | 引脚)
订购信息

功能方框图

OPA391 OPA2391 OPA4391