ZHCSHD1G may 2006 – may 2023 OPA2365 , OPA365
PRODUCTION DATA
OPAx365 具有极宽的共模输入范围、轨至轨输入和输出电压能力以及高速度,是现代 ADC 的理想驱动器。而且,由于 OPAx365 不存在一些轨至轨 CMOS 运算放大器所具有的输入失调电压转换特征,因此此类器件可在整个输入电压摆幅范围内提供低 THD 和出色的线性性能。
图 9-5 展示了驱动 ADS8326 的 OPA365,ADS8326 是一种 16 位、250kSPS 转换器。放大器作为单位增益同相缓冲器进行连接,输出摆动到 0V,因此可直接兼容 ADC 负满量程输入电平。使用由二极管正向压降建立的小负电压为 OPA365 V− 引脚供电可实现 0V 电平。小型信号切换二极管或肖特基二极管提供 −0.3V 至 −0.7V 范围内的负电源电压。电源轨至轨等于 V+ 加上小负电压。

驱动无需使输出向下摆动到 0V 的 ADC 的一个方法使用小幅压缩的 ADC 满量程输入范围 (FSR)。例如,图 9-6 显示在使用 5V 电源和 2.5V VREF 供电时,16 位 ADS8361 的最大 FSR 为 0V 至 5V。其目的是使 ADC 输入范围与运算放大器全线性输出摆幅范围一致;例如,输出范围为 0.1V 至 4.9V。使用电阻分压器将来自 ADS8361 ADC 的参考输出从 2.5V 分压至 2.4V。随后,ADC FSR 变为以 2.5V 共模电压为中心的 4.8VPP。来自 ADS8361 参考引脚的电流限制为大概 ±10μA。此处使用 5μA 偏置分压器。电阻器必须精确到可以保持 ADC 增益精度。此方法的另外一个好处是无需使用负电源电压;这些器件不需要额外的电源电流。
图 9-6 驱动 ADS8361运算放大器和 ADS8361 之间包括一个由 R1 和 C1 构成的电阻电容 (RC) 网络。RC 网络不仅提供高频滤波器功能,更重要的是,它作为一个电荷库使用,给转换器内部保持电容充电。该功能确保当 ADC 输入特征在整个转换周期中发生变化时,能够保持运算放大器的输出线性性能。根据特定的应用和 ADC,为了获得出色的瞬变性能,可能需要对 R1 和 C1 值进行一些优化。
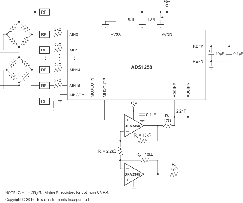
图 9-7 显示了在 ADS1258 电桥传感器电路中提供信号调节的 OPA2365 双路运算放大器。OPA2365 作为差分输入和差分输出放大器连接在 ADS1258 16:1 多路复用器之后。该级的电压增益约为 10V/V。在差分模式中(而不是在单端模式中)驱动 ADS1258 内部 ADC,可以充分发挥转换器的线性性能。为了更好地发挥共模抑制作用,两个 R2 电阻器必须紧密匹配。
请注意,在 图 9-7 中,放大器、电桥、ADS1258 和内部参考都由相同的 5V 单电源供电。该比例式连接有助于消除励磁电压漂移影响和噪声。为了获得出色性能,5V 电源必须尽量消除噪声和瞬变。
将 ADS1258 数据速率设置为最大值并启用斩波功能时,此电路产生 12 位无噪声分辨率(50mV 满量程输入)。
斩波功能可以将 ADS1258 失调电压和温漂降低到极低的水平。在 ADC 输入处需要使用一个 2.2nF 的电容器将采样电流旁通。47Ω 电阻器将 OPA2365 输出与较大的 2.2nF 电容负载隔离。
图 9-7 调节单电源上 ADS1258 的输入信号