ZHCSHD1G may   2006  – may 2023 OPA2365 , OPA365

PRODUCTION DATA  

  1.   1
  2. 特性
  3. 应用
  4. 说明
  5. 修订历史记录
  6. 器件比较表
  7. 引脚配置和功能
  8. 规格
    1. 7.1 绝对最大额定值
    2. 7.2 ESD 等级
    3. 7.3 建议的工作条件
    4. 7.4 热性能信息:OPA365
    5. 7.5 热性能信息:OPA2365
    6. 7.6 电气特性
    7. 7.7 典型特性
  9. 详细说明
    1. 8.1 概述
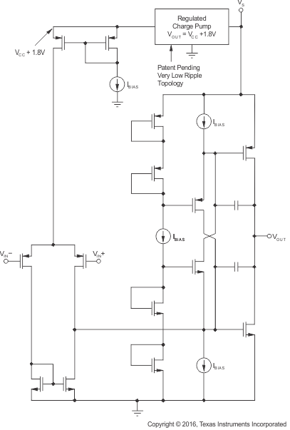
    2. 8.2 功能方框图
    3. 8.3 特性说明
      1. 8.3.1 轨到轨输入
      2. 8.3.2 输入和 ESD 保护
      3. 8.3.3 电容负载
      4. 8.3.4 达到零伏 (0V) 输出电平
      5. 8.3.5 有源滤波
    4. 8.4 器件功能模式
  10. 应用和实现
    1. 9.1 应用信息
      1. 9.1.1 基本放大器配置
    2. 9.2 典型应用
      1. 9.2.1 设计要求
      2. 9.2.2 详细设计流程
      3. 9.2.3 应用曲线
    3. 9.3 系统示例
      1. 9.3.1 驱动模数转换器
    4. 9.4 电源相关建议
    5. 9.5 布局
      1. 9.5.1 布局指南
      2. 9.5.2 布局示例
  11. 10器件和文档支持
    1. 10.1 器件支持
      1. 10.1.1 开发支持
        1. 10.1.1.1 PSpice® for TI
        2. 10.1.1.2 TINA-TI™ 仿真软件(免费下载)
        3. 10.1.1.3 DIP-Adapter-EVM
        4. 10.1.1.4 DIYAMP-EVM
        5. 10.1.1.5 TI 参考设计
        6. 10.1.1.6 滤波器设计工具
    2. 10.2 文档支持
      1. 10.2.1 相关文档
    3. 10.3 接收文档更新通知
    4. 10.4 支持资源
    5. 10.5 商标
    6. 10.6 静电放电警告
    7. 10.7 术语表
  12. 11机械、封装和可订购信息

封装选项

机械数据 (封装 | 引脚)
散热焊盘机械数据 (封装 | 引脚)
订购信息

功能方框图

GUID-345599B4-EB47-4E29-B0DF-E52B8B60D7DD-low.gif