ZHCSAC6H September   2010  – June 2024 OPA171 , OPA2171 , OPA4171

PRODUCTION DATA  

  1.   1
  2. 特性
  3. 应用
  4. 说明
  5. 引脚配置和功能
  6. 规格
    1. 5.1 绝对最大额定值
    2. 5.2 ESD 等级
    3. 5.3 建议运行条件
    4. 5.4 热性能信息:OPA171
    5. 5.5 热性能信息:OPA2171
    6. 5.6 热性能信息:OPA4171
    7. 5.7 电气特性
    8. 5.8 典型特性:图形表
    9. 5.9 典型特性
  7. 详细说明
    1. 6.1 概述
    2. 6.2 功能方框图
    3. 6.3 特性说明
      1. 6.3.1 工作特性
      2. 6.3.2 共模电压范围
      3. 6.3.3 相位反转保护
      4. 6.3.4 容性负载和稳定性
    4. 6.4 器件功能模式
      1. 6.4.1 共模电压范围
  8. 应用和实施
    1. 7.1 应用信息
      1. 7.1.1 电过应力
    2. 7.2 典型应用
      1. 7.2.1 设计要求
      2. 7.2.2 详细设计过程
        1. 7.2.2.1 容性负载和稳定性
      3. 7.2.3 应用曲线
    3. 7.3 电源相关建议
    4. 7.4 布局
      1. 7.4.1 布局指南
      2. 7.4.2 布局示例
  9. 器件和文档支持
    1. 8.1 支持资源
    2. 8.2 支持资源
    3. 8.3 商标
    4. 8.4 静电放电警告
    5. 8.5 术语表
  10. 修订历史记录
  11. 10机械、封装和可订购信息

封装选项

机械数据 (封装 | 引脚)
散热焊盘机械数据 (封装 | 引脚)
订购信息

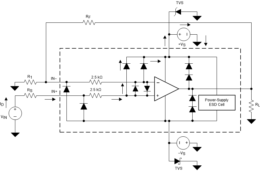
电过应力

设计人员经常会问到关于运算放大器耐受电过应力的问题。这些问题侧重于器件输入,同时也会涉及电源引脚甚至输出引脚。这些不同引脚功能的每一个功能具有由独特的半导体制造工艺和连接到引脚的特定电路确定的电气过载限值。此外,这些电路均内置内部静电放电 (ESD) 保护功能,可在产品组装之前和组装过程中保护电路不受意外 ESD 事件的影响。

充分了解 ESD 基本电路及其与电气过载事件的关联性会有所帮助。图 7-1 展示了 OPAx171 中包含的 ESD 电路(用虚线区域指示)。ESD 保护电路涉及多个导流二极管。这些二极管从输入和输出引脚方向连接回内部供电线路,并且均连接到运算放大器的内部吸收器件。该保护电路在电路正常工作时处于未运行状态。

OPA171 OPA2171 OPA4171 与典型电路应用相关的等效内部 ESD 电路图 7-1 与典型电路应用相关的等效内部 ESD 电路

ESD 事件可产生短时高压脉冲,随后在通过半导体器件放电时转换为短时高电流脉冲。ESD 保护电路设计在运算放大器核心周围,旨在为其提供电流路径,以防止造成损坏。保护电路吸收的能量将以热量形式耗散。

当 ESD 电压作用于两个或多个放大器引脚时,电流将流经一个或多个导流二极管。根据电流所选路径,该路径上的吸收器件可能激活。吸收器件包含一个触发电平(或阈值电压),该电平介于 OPAx171 的正常工作电压和器件击穿电平之间。超出该阈值后,吸收器件会迅速激活并将电源轨两端电压稳定在安全水平。

当运算放大器接入某个电路(如图 7-1 中所示)时,ESD 保护元件将保持未激活状态并且不会参与应用电路的运行。不过,当施加的电压超出指定引脚的工作电压时,会引起一些问题。如果出现这种情况,部分内部 ESD 保护电路可能处于导通状态并传导电流。此类电流将流经导流二极管路径,但很少涉及吸收器件。

图 7-1 给出了一个具体示例,其中输入电压 (VIN) 高于正电源电压 (V+) 500mV 甚至更多。电路中将发生的具体情况取决于电源特性。如果 V+ 能够吸收电流,那么上面的一个导流二极管就会导通,并将电流传导至 V+。越来越高的 VIN 会带来过高的电流。因此,数据表规范建议将应用的输入电流限制为 10mA。

如果电源无法吸收电流,VIN 则开始向运算放大器提供电流,然后提供正电源电压。这种情况比较危险,因为该电压可能会超出运算放大器的绝对最大额定值。

另一个常见问题涉及到,如果在电源(V+ 或 V–)为 0V 时向输入端施加输入信号,放大器如何回应。这个问题取决于电源在 0V 或低于输入信号幅度时的特性。如果电源呈高阻抗状态,那么输入源则通过导流二极管为运算放大器提供电流,但此状态并非正常偏置条件,放大器很可能没有正常工作。如果电源表现为低阻态,则通过导流二极管的电流将变得非常大。电流水平取决于输入源提供电流的能力以及输入路径中的所有电阻。

如果不确定电源对该电流的吸收能力,可在电源引脚处外接齐纳二极管;请参阅图 7-1。选择齐纳电压可确保二极管不会在正常运行过程中导通。不过,齐纳电压必须足够低,以便齐纳二极管在电源引脚电压上升至超过工作电源电压安全水平时导通。

OPAx171 的输入引脚通过背对背二极管获得保护,避免因差分电压过大而受损;请参阅图 7-1。在大多数电路应用中,输入保护电路不会影响应用。但在低增益或 G = 1 的电路中,快速斜坡的输入信号会导致这些二极管发生正向偏置,原因是放大器输出对于输入斜坡的响应速度较慢。如果输入信号的变化速度足以实现上述正向偏置,则输入信号电流应限制在 10mA 或更低。如果未对输入信号电流进行限定,可使用输入串联电阻限制输入信号电流。该输入串联电阻会降低 OPAx171 的低噪声性能。图 7-1 展示了实现限流反馈电阻器的示例配置。