ZHCSGC1F June   2017  – March 2021 OPA145 , OPA2145

PRODUCTION DATA  

  1. 特性
  2. 应用
  3. 说明
  4. Revision History
  5. Pin Configuration and Functions
  6. Specifications
    1. 6.1 Absolute Maximum Ratings
    2. 6.2 ESD Ratings
    3. 6.3 Recommended Operating Conditions
    4. 6.4 Thermal Information: OPA145
    5. 6.5 Thermal Information: OPA2145
    6. 6.6 Electrical Characteristics: VS = 4.5 V to 36 V; ±2.25 V to ±18 V
    7. 6.7 Typical Characteristics
  7. Detailed Description
    1. 7.1 Overview
    2. 7.2 Functional Block Diagram
    3. 7.3 Feature Description
      1. 7.3.1 Capacitive Load and Stability
      2. 7.3.2 Output Current Limit
      3. 7.3.3 Noise Performance
      4. 7.3.4 Basic Noise Calculations
      5. 7.3.5 Phase-Reversal Protection
      6. 7.3.6 Electrical Overstress
      7. 7.3.7 EMI Rejection
      8. 7.3.8 EMIRR +IN Test Configuration
    4. 7.4 Device Functional Modes
  8. Application and Implementation
    1. 8.1 Application Information
    2. 8.2 Typical Application
      1. 8.2.1 Design Requirements
      2. 8.2.2 Detailed Design Procedure
      3. 8.2.3 Application Curve
    3. 8.3 System Examples
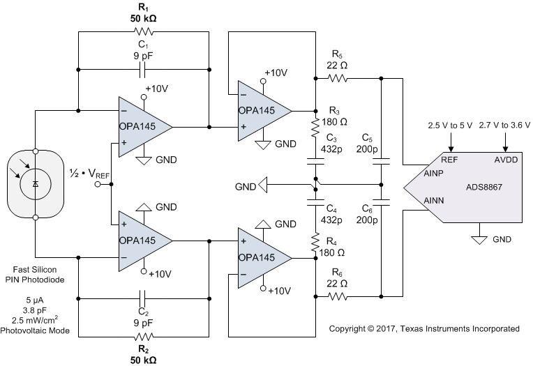
      1. 8.3.1 16-Bit, 100-kSPS, Fully Differential Transimpedance Imaging and Measurement
  9. Power Supply Recommendations
  10. 10Layout
    1. 10.1 Layout Guidelines
    2. 10.2 Layout Example
  11. 11Device and Documentation Support
    1. 11.1 Device Support
      1. 11.1.1 Development Support
        1. 11.1.1.1 TINA-TI™ SImulation Software (Free Download)
        2. 11.1.1.2 WEBENCH Filter Designer Tool
        3. 11.1.1.3 TI Precision Designs
    2. 11.2 Documentation Support
      1. 11.2.1 Related Documentation
    3. 11.3 Receiving Notification of Documentation Updates
    4. 11.4 支持资源
    5. 11.5 Trademarks
    6. 11.6 静电放电警告
    7. 11.7 术语表
  12. 12Mechanical, Packaging, and Orderable Information

封装选项

机械数据 (封装 | 引脚)
散热焊盘机械数据 (封装 | 引脚)
订购信息

说明

OPA145 和 OPA2145 (OPAx145) 器件属于低功耗 JFET 输入放大器系列,具有出色的漂移、低电流噪声和皮安级输入偏置电流。这些特性使得 OPAx145 非常适合放大高阻抗传感器产生的小信号。

现代的单电源精密模数转换器 (ADC) 和数模转换器 (DAC) 可实现轨到轨输出摆幅特性。此外,包括 V– 的输入范围可以让设计人员简化电源管理并充分利用单电源低噪声 JFET 架构。

器件信息(1)
器件型号封装封装尺寸(标称值)
OPA145SOIC (8)4.90mm × 3.91mm
VSSOP (8)3.00mm × 3.00mm
SOT-23 (5)2.90mm × 1.60mm
OPA2145 SOIC (8) 4.90mm × 3.91mm
VSSOP (8) 3.00mm × 3.00mm
如需了解所有可用封装,请参阅数据表末尾的封装选项附录。
GUID-F38D9AFB-10E2-44B5-95D2-D43C0D9EB2D4-low.gifOPAx145 非常适用于 16 位 100kSPS 全差分跨阻成像应用
GUID-3912ACB5-7FE7-4538-A350-20A7601DB195-low.pngOPAx145 精密 JFET 技术可提供出色的线性输入阻抗