ZHCSGB7A June   2017  – November 2017 OPA1641-Q1 , OPA1642-Q1

PRODUCTION DATA.  

  1. 特性
  2. 应用
  3. 说明
    1.     Device Images
      1.      简化内部原理图
      2.      极为稳定的输入电容
  4. 修订历史记录
  5. Pin Configuration and Functions
    1.     Pin Functions: OPA1641-Q1
    2.     Pin Functions: OPA1642-Q1
  6. Specifications
    1. 6.1 Absolute Maximum Ratings
    2. 6.2 ESD Ratings
    3. 6.3 Recommended Operating Conditions
    4. 6.4 Thermal Information
    5. 6.5 Electrical Characteristics
    6. 6.6 Typical Characteristics
  7. Detailed Description
    1. 7.1 Overview
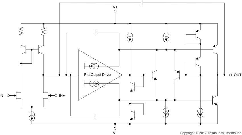
    2. 7.2 Functional Block Diagram
    3. 7.3 Feature Description
      1. 7.3.1 Phase Reversal Protection
      2. 7.3.2 Output Current Limit
      3. 7.3.3 EMI Rejection Ratio (EMIRR)
        1. 7.3.3.1 EMIRR IN+ Test Configuration
    4. 7.4 Device Functional Modes
      1. 7.4.1 Operating Voltage
  8. Application and Implementation
    1. 8.1 Application Information
      1. 8.1.1 Total Harmonic Distortion Measurements
      2. 8.1.2 Source Impedance and Distortion
      3. 8.1.3 Capacitive Load and Stability
      4. 8.1.4 Power Dissipation and Thermal Protection
      5. 8.1.5 Electrical Overstress
    2. 8.2 Typical Application
      1. 8.2.1 Single-Supply Electret Microphone Preamplifier for Speech
        1. 8.2.1.1 Design Requirements
        2. 8.2.1.2 Detailed Design Procedure
        3. 8.2.1.3 Application Curve
  9. Power Supply Recommendations
  10. 10Layout
    1. 10.1 Layout Guidelines
    2. 10.2 Layout Example
  11. 11器件和文档支持
    1. 11.1 器件支持
      1. 11.1.1 开发支持
        1. 11.1.1.1 TINA-TI(免费软件下载)
        2. 11.1.1.2 TI 高精度设计
        3. 11.1.1.3 WEBENCH® 滤波器设计器
    2. 11.2 文档支持
      1. 11.2.1 相关文档
    3. 11.3 相关链接
    4. 11.4 接收文档更新通知
    5. 11.5 社区资源
    6. 11.6 商标
    7. 11.7 静电放电警告
    8. 11.8 Glossary
  12. 12机械、封装和可订购信息

封装选项

机械数据 (封装 | 引脚)
散热焊盘机械数据 (封装 | 引脚)
订购信息

Device Images

简化内部原理图

OPA1641-Q1 OPA1642-Q1 pg1_fbd_bos791.gif

极为稳定的输入电容

OPA1641-Q1 OPA1642-Q1 C304_SBOS484.gif