ZHCS574L March   2011  – June 2025 LMZ22005

PRODUCTION DATA  

  1.   1
  2. 特性
  3. 应用
  4. 说明
  5. 引脚配置和功能
  6. 规格
    1. 5.1 绝对最大额定值
    2. 5.2 ESD 等级
    3. 5.3 建议运行条件
    4. 5.4 热性能信息
    5. 5.5 电气特性
    6. 5.6 典型特性
  7. 详细说明
    1. 6.1 概述
    2. 6.2 功能方框图
    3. 6.3 特性说明
      1. 6.3.1 同步输入
      2. 6.3.2 输出过压保护
      3. 6.3.3 电流限制
      4. 6.3.4 热保护
      5. 6.3.5 预偏置启动
    4. 6.4 器件功能模式
      1. 6.4.1 不连续导通模式和连续导通模式
  8. 应用和实施
    1. 7.1 应用信息
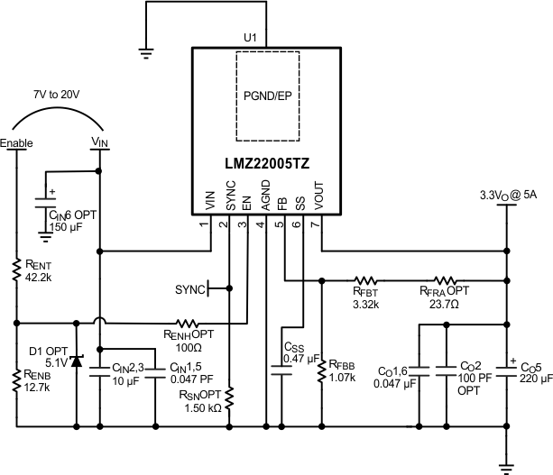
    2. 7.2 典型应用
      1. 7.2.1 设计要求
      2. 7.2.2 详细设计过程
        1. 7.2.2.1 使用 WEBENCH® 工具创建定制设计方案
        2. 7.2.2.2 设计步骤
        3. 7.2.2.3 使能分压器、RENT、RENB 和 RENH 选型
        4. 7.2.2.4 输出电压选择
        5. 7.2.2.5 软启动电容器选型
        6. 7.2.2.6 跟踪电源分压器选项
        7. 7.2.2.7 CO 选型
        8. 7.2.2.8 CIN 选型
        9. 7.2.2.9 不连续导通模式和连续导通模式选择
      3. 7.2.3 应用曲线
    3. 7.3 电源相关建议
    4. 7.4 布局
      1. 7.4.1 布局指南
      2. 7.4.2 布局示例
      3. 7.4.3 功率耗散和热效应注意事项
      4. 7.4.4 电源模块 SMT 指南
  9. 器件和文档支持
    1. 8.1 器件支持
      1. 8.1.1 开发支持
        1. 8.1.1.1 使用 WEBENCH® 工具创建定制设计方案
    2. 8.2 文档支持
      1. 8.2.1 相关文档
    3. 8.3 接收文档更新通知
    4. 8.4 支持资源
    5. 8.5 商标
    6. 8.6 静电放电警告
    7. 8.7 术语表
  10. 修订历史记录
  11. 10机械、封装和可订购信息

封装选项

机械数据 (封装 | 引脚)
散热焊盘机械数据 (封装 | 引脚)
订购信息

典型应用

LMZ22005 典型应用原理图图 7-1 典型应用原理图