ZHCSIB7G September   2005  – October 2015 LMV791 , LMV792

PRODUCTION DATA.  

  1. 特性
  2. 应用
  3. 说明
    1.     Device Images
      1.      光电二极管跨阻放大器
      2.      低噪声 CMOS 输入
  4. 修订历史记录
  5. 引脚配置和功能
    1.     引脚功能 - LMV791
    2.     引脚功能 - LMV792
  6. 规格
    1. 6.1 绝对最大额定值
    2. 6.2 ESD 额定值
    3. 6.3 建议运行条件
    4. 6.4 热性能信息
    5. 6.5 2.5V 电气特征
    6. 6.6 5V 电气特征
    7. 6.7 典型特征
  7. 详细 说明
    1. 7.1 概述
    2. 7.2 功能方框图
    3. 7.3 特性 说明
      1. 7.3.1 低电源电流下的宽带宽
      2. 7.3.2 低输入基准噪声和低输入偏置电流
      3. 7.3.3 低电源电压
      4. 7.3.4 轨至轨输出和接地感应
      5. 7.3.5 关断功能
      6. 7.3.6 小型尺寸
    4. 7.4 器件功能模式
      1. 7.4.1 容性负载容差
      2. 7.4.2 输入电容和反馈电路元素
  8. 应用和实施
    1. 8.1 应用信息
    2. 8.2 典型 应用
      1. 8.2.1 跨阻放大器
        1. 8.2.1.1 设计要求
        2. 8.2.1.2 详细设计流程
      2. 8.2.2 应用曲线
      3. 8.2.3 使用 LMV792 的高增益、宽带跨阻放大器
      4. 8.2.4 具有带通滤波功能的音频前置放大器
      5. 8.2.5 传感器接口
  9. 电源建议
  10. 10布局
    1. 10.1 布局指南
    2. 10.2 布局示例
  11. 11器件和文档支持
    1. 11.1 器件支持
      1. 11.1.1 开发支持
    2. 11.2 文档支持
      1. 11.2.1 相关文档
    3. 11.3 相关链接
    4. 11.4 社区资源
    5. 11.5 商标
    6. 11.6 静电放电警告
    7. 11.7 术语表
  12. 12机械、封装和可订购信息

封装选项

机械数据 (封装 | 引脚)
散热焊盘机械数据 (封装 | 引脚)
订购信息

具有带通滤波功能的音频前置放大器

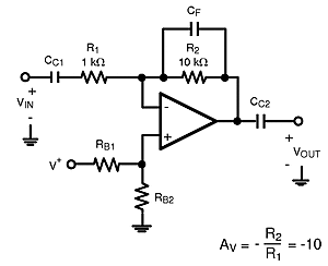
凭借低输入基准电压噪声、低电源电压和电流以及低谐波失真,LMV791 系列成为了音频 应用的理想之选。由于具备宽单位增益带宽,因此该器件可在广泛频率范围内提供较大增益,而且可以驱动阻值低至 600Ω 的负载,而失真率低于 0.01%。Figure 57Figure 58 展示了两个放大器电路。Figure 57 是反相放大器,具有 10kΩ 的反馈电阻器 R2 和 1kΩ 的输入电阻器 R1,因此可提供 −10 的增益。Figure 58 是同相放大器,使用了相同的 R1 和 R2 值,可提供 11 的增益。在这两个电路中,耦合电容器 CC1 决定开始提供增益的较低频率,而反馈电容器 CF 则决定增益开始下降的频率。Figure 59 展示了具有不同 CF 值的反相放大器的频率响应。

LMV791 LMV792 20116865.gifFigure 57. 反相音频前置放大器
LMV791 LMV792 20116858.gifFigure 59. 反相音频前置放大器的频率响应
LMV791 LMV792 20116866.gifFigure 58. 同相音频前置放大器