ZHCSL78Y august   1999  – august 2023 LMV321 , LMV324 , LMV358

PRODUCTION DATA  

  1.   1
  2. 特性
  3. 应用
  4. 说明
  5. 修订历史记录
  6. 引脚配置和功能
  7. 规格
    1. 6.1 绝对最大额定值
    2. 6.2 ESD 等级
    3. 6.3 建议运行条件
    4. 6.4 热性能信息:LMV321
    5. 6.5 热性能信息:LMV324
    6. 6.6 热性能信息:LMV358
    7. 6.7 电气特性:VCC+ = 2.7V
    8. 6.8 电气特性:VCC+ = 5V
    9. 6.9 典型特性
  8. 详细说明
    1. 7.1 概述
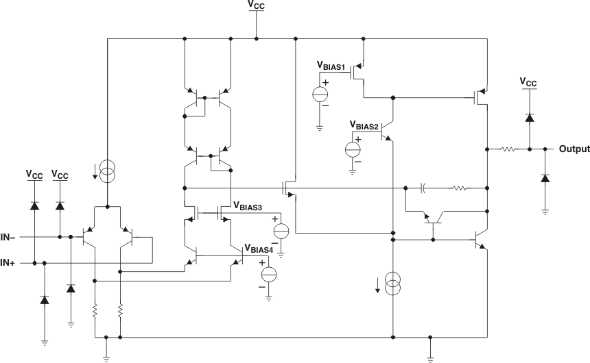
    2. 7.2 功能方框图
    3. 7.3 特性说明
      1. 7.3.1 工作电压
      2. 7.3.2 单位增益带宽
      3. 7.3.3 压摆率
    4. 7.4 器件功能模式
  9. 应用和实施
    1. 8.1 典型应用
      1. 8.1.1 设计要求
      2. 8.1.2 详细设计过程
        1. 8.1.2.1 放大器选择
        2. 8.1.2.2 无源组件选择
      3. 8.1.3 应用曲线
    2. 8.2 电源相关建议
    3. 8.3 布局
      1. 8.3.1 布局指南
      2. 8.3.2 布局示例
  10. 器件和文档支持
    1. 9.1 接收文档更新通知
    2. 9.2 支持资源
    3. 9.3 商标
    4. 9.4 静电放电警告
    5. 9.5 术语表
  11. 10机械、封装和可订购信息

封装选项

请参考 PDF 数据表获取器件具体的封装图。

机械数据 (封装 | 引脚)
  • D|8
  • DGK|8
  • PW|8
散热焊盘机械数据 (封装 | 引脚)
订购信息

功能方框图

GUID-7F132BB1-2401-4C65-BA51-8A91BA94AE0C-low.gif