ZHCSL78Y august   1999  – august 2023 LMV321 , LMV324 , LMV358

PRODUCTION DATA  

  1.   1
  2. 特性
  3. 应用
  4. 说明
  5. 修订历史记录
  6. 引脚配置和功能
  7. 规格
    1. 6.1 绝对最大额定值
    2. 6.2 ESD 等级
    3. 6.3 建议运行条件
    4. 6.4 热性能信息:LMV321
    5. 6.5 热性能信息:LMV324
    6. 6.6 热性能信息:LMV358
    7. 6.7 电气特性:VCC+ = 2.7V
    8. 6.8 电气特性:VCC+ = 5V
    9. 6.9 典型特性
  8. 详细说明
    1. 7.1 概述
    2. 7.2 功能方框图
    3. 7.3 特性说明
      1. 7.3.1 工作电压
      2. 7.3.2 单位增益带宽
      3. 7.3.3 压摆率
    4. 7.4 器件功能模式
  9. 应用和实施
    1. 8.1 典型应用
      1. 8.1.1 设计要求
      2. 8.1.2 详细设计过程
        1. 8.1.2.1 放大器选择
        2. 8.1.2.2 无源组件选择
      3. 8.1.3 应用曲线
    2. 8.2 电源相关建议
    3. 8.3 布局
      1. 8.3.1 布局指南
      2. 8.3.2 布局示例
  10. 器件和文档支持
    1. 9.1 接收文档更新通知
    2. 9.2 支持资源
    3. 9.3 商标
    4. 9.4 静电放电警告
    5. 9.5 术语表
  11. 10机械、封装和可订购信息

封装选项

请参考 PDF 数据表获取器件具体的封装图。

机械数据 (封装 | 引脚)
  • D|8
  • DGK|8
  • PW|8
  • DDU|8
散热焊盘机械数据 (封装 | 引脚)
订购信息

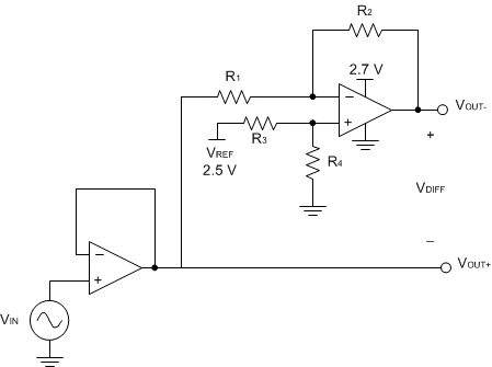
典型应用

某些应用需要差分信号。图 8-1 展示了采用单个 2.7V 电源的简单电路将 0.5V 至 2V 的单端输入转换为 ±1.5V 的差分输出。本示例特意限制输出范围以最大限度提高线性度。此电路由两个放大器构成。一个放大器充当缓冲器并产生电压 VOUT+。另一个放大器反转输入并添加参考电压以生成 VOUT–。VOUT+ 和 VOUT– 的范围均为 0.5V 至 2V。VDIFF 是指 VOUT+ 和 VOUT– 之间的差值。本文使用 LMV358 构建该电路。

GUID-0756E797-2DC7-47F4-976C-AC0985606230-low.gif图 8-1 单端输入转差分输出原理图