ZHCSI72C October   2003  – October 2016 LMV116 , LMV118

PRODUCTION DATA.  

  1. 特性
  2. 应用
  3. 说明
    1.     Device Images
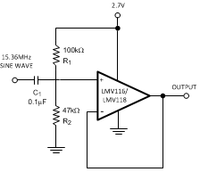
      1.      典型应用
  4. 修订历史记录
  5. 引脚配置和功能
    1.     SOT-23 的
  6. 规格
    1. 6.1 绝对最大额定值
    2. 6.2 ESD 额定值
    3. 6.3 建议运行条件
    4. 6.4 热性能信息
    5. 6.5 电气特性:2.7V
    6. 6.6 电气特性:5V
    7. 6.7 电气特性:±5V
    8. 6.8 典型特性
  7. 详细 说明
    1. 7.1 概述
    2. 7.2 功能框图
    3. 7.3 特性 说明
    4. 7.4 器件功能模式
      1. 7.4.1 准饱和状态
      2. 7.4.2 微功耗关断
  8. 应用和实现
    1. 8.1 应用信息
    2. 8.2 典型应用:2.7V 单电源 2:1 MUX
      1. 8.2.1 设计要求
      2. 8.2.2 详细设计流程
      3. 8.2.3 应用曲线
  9. 电源建议
  10. 10布局
    1. 10.1 布局指南
    2. 10.2 布局示例
  11. 11器件和文档支持
    1. 11.1 相关文档 
    2. 11.2 相关链接
    3. 11.3 接收文档更新通知
    4. 11.4 社区资源
    5. 11.5 商标
    6. 11.6 静电放电警告
    7. 11.7 术语表
  12. 12机械、封装和可订购信息

封装选项

机械数据 (封装 | 引脚)
散热焊盘机械数据 (封装 | 引脚)
订购信息

Device Images

典型应用

LMV116 LMV118 20080704.gif