ZHCSKF0A October   2019  – June 2022 LMR33610

PRODUCTION DATA  

  1. 特性
  2. 应用
  3. 说明
  4. Revision History
  5. Device Comparison
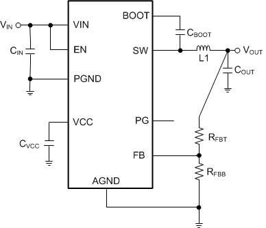
  6. Pin Configuration and Functions
  7. Specifications
    1. 7.1 Absolute Maximum Ratings
    2. 7.2 ESD Ratings
    3. 7.3 Recommended Operating Conditions
    4. 7.4 Thermal Information
    5. 7.5 Electrical Characteristics
    6. 7.6 Timing Characteristics
    7. 7.7 System Characteristics
    8. 7.8 Typical Characteristics
  8. Detailed Description
    1. 8.1 Overview
    2. 8.2 Functional Block Diagram
    3. 8.3 Feature Description
      1. 8.3.1 Power-Good Flag Output
      2. 8.3.2 Enable and Start-up
      3. 8.3.3 Current Limit and Short Circuit
      4. 8.3.4 Undervoltage Lockout and Thermal Shutdown
    4. 8.4 Device Functional Modes
      1. 8.4.1 Auto Mode
      2. 8.4.2 Dropout
      3. 8.4.3 Minimum Switch On Time
  9. Application and Implementation
    1. 9.1 Application Information
    2. 9.2 Typical Application
      1. 9.2.1 Design Requirements
      2. 9.2.2 Detailed Design Procedure
        1. 9.2.2.1  Custom Design With WEBENCH® Tools
        2. 9.2.2.2  Choosing the Switching Frequency
        3. 9.2.2.3  Setting the Output Voltage
        4. 9.2.2.4  Inductor Selection
        5. 9.2.2.5  Output Capacitor Selection
        6. 9.2.2.6  Input Capacitor Selection
        7. 9.2.2.7  CBOOT
        8. 9.2.2.8  VCC
        9. 9.2.2.9  CFF Selection
        10. 9.2.2.10 External UVLO
        11. 9.2.2.11 Maximum Ambient Temperature
      3. 9.2.3 Application Curves
    3. 9.3 What to Do and What Not to Do
  10. 10Power Supply Recommendations
  11. 11Layout
    1. 11.1 Layout Guidelines
      1. 11.1.1 Ground and Thermal Considerations
    2. 11.2 Layout Example
  12. 12Device and Documentation Support
    1. 12.1 Device Support
      1. 12.1.1 Development Support
        1. 12.1.1.1 Custom Design With WEBENCH® Tools
    2. 12.2 Documentation Support
      1. 12.2.1 Related Documentation
    3. 12.3 Receiving Notification of Documentation Updates
    4. 12.4 Support Resources
    5. 12.5 Trademarks
    6. 12.6 Electrostatic Discharge Caution
    7. 12.7 Glossary
  13. 13Mechanical, Packaging, and Orderable Information

封装选项

机械数据 (封装 | 引脚)
散热焊盘机械数据 (封装 | 引脚)
订购信息

说明

LMR33610 SIMPLE SWITCHER® 稳压器是一款简单易用的同步直流/直流降压转换器,效率高,适用于条件严苛的工业应用。LMR33610 能够使用高达 36V 的输入电压驱动高达 1A 的负载电流。LMR33610 可提供出色的轻负载效率和输出精度。电源正常状态标志和精密使能端等特性有助于实现灵活而又易用的解决方案,适用于广泛的应用。为提高效率,LMR33610 在轻负载时自动折返频率。保护特性包括热关断、输入欠压锁定、逐周期电流限制和断续短路保护。通过集成和内部补偿,该器件减少了很多外部组件,并提供专为实现简单 PCB 布局而设计的引脚排列方式。该器件的功能集旨在简化各种终端设备的实施。LMR33610 与 LMR33620、LMR33630、LMR33640(36V,2A/3A/4A)和 LMR36510(65V,1A)和 LMR36520(65V,2A)引脚对引脚兼容,完善了可扩展 SIMPLE SWITCHER 电源系列。降低了成本并减少了电路板布局修改的工作量。LMR33610 采用 8 引脚 HSOIC 封装。

器件信息
器件型号 封装(1) 封装尺寸(标称值)
LMR33610 HSOIC (8) 5.00mm × 4.00mm
如需了解所有可用封装,请参阅数据表末尾的可订购产品附录。
GUID-608A27A6-13C8-43A1-A531-8D8F35C25F52-low.gif简化版原理图
GUID-8F0D52A0-E2FE-4C66-9522-4C7791B1E4E4-low.gif效率与输出电流间的关系 VOUT = 5V,400kHz