ZHCSQG1H November   2009  – May 2022 LMP8645 , LMP8645HV

PRODUCTION DATA  

  1. 特性
  2. 应用
  3. 说明
  4. Revision History
  5. Pin Configuration and Functions
  6. Specifications
    1. 6.1 Absolute Maximum Ratings
    2. 6.2 ESD Ratings
    3. 6.3 Recommended Operating Conditions
    4. 6.4 Thermal Information
    5. 6.5 2.7-V Electrical Characteristics
    6. 6.6 5-V Electrical Characteristics
    7. 6.7 12-V Electrical Characteristics
    8. 6.8 Typical Characteristics
  7. Detailed Description
    1. 7.1 Overview
      1. 7.1.1 Theory of Operation
    2. 7.2 Functional Block Diagram
    3. 7.3 Feature Description
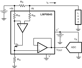
      1. 7.3.1 Driving ADC
      2. 7.3.2 Applying Input Voltage With No Supply Voltage
    4. 7.4 Device Functional Modes
      1. 7.4.1 Selection of the Gain Resistor
      2. 7.4.2 Gain Range Limitations
        1. 7.4.2.1 Range 1: VCM is –2 V to 1.8 V
        2. 7.4.2.2 Range 2: VCM is 1.8 V to VS
        3. 7.4.2.3 Range 3: VCM is greater than VS
      3. 7.4.3 Selection of Sense Resistor
        1. 7.4.3.1 Resistor Power Rating and Thermal Issues
        2. 7.4.3.2 Using PCB Trace as a Sense Resistor
      4. 7.4.4 Sense Line Inputs
        1. 7.4.4.1 Effects of Series Resistance on Sense Lines
  8. Application and Implementation
    1. 8.1 Application Information
    2. 8.2 Typical Applications
      1. 8.2.1 Typical Current Monitor Application
        1. 8.2.1.1 Design Requirements
        2. 8.2.1.2 Detailed Design Procedure
        3. 8.2.1.3 Application Curves
      2. 8.2.2 High Brightness LED Driver
  9. Power Supply Recommendations
  10. 10Layout
    1. 10.1 Layout Guidelines
    2. 10.2 Layout Example
  11. 11Device and Documentation Support
    1. 11.1 Device Support
      1. 11.1.1 Development Support
    2. 11.2 Documentation Support
      1. 11.2.1 Related Documentation
    3. 11.3 接收文档更新通知
    4. 11.4 支持资源
    5. 11.5 Trademarks
    6. 11.6 Electrostatic Discharge Caution
    7. 11.7 术语表
  12. 12Mechanical, Packaging, and Orderable Information

封装选项

机械数据 (封装 | 引脚)
散热焊盘机械数据 (封装 | 引脚)
订购信息

说明

LMP8645 和 LMP8645HV 器件是精密电流检测放大器,可在高输入共模电压条件下检测到检测电阻上的小差分电压。

LMP8645 在 2.7V 至 12V 的电源电压范围内工作,可接受 –2V 至 42V 共模电压范围内的输入信号,而 LMP8645HV 可接受 –2V 至 76V 共模电压范围内的输入信号。LMP8645 和 LMP8645HV 具有可调增益,适用于电源电流和高共模电压起决定性作用的应用。增益由单个电阻器配置,可提供高度灵活性,以及低至 2%(最大值)的精度(增益设置电阻器的精度也是如此)。输出经缓冲可提供低输出阻抗。这款高侧电流检测放大器非常适合检测和监控直流或电池供电系统中的电流,在整个温度范围内具有出色的交流和直流规格,并可将电流检测环路中的误差保持在最低水平。LMP8645 是工业、汽车和消费类应用的理想选择,采用 SOT-6 封装。

器件信息(1)
器件型号封装封装尺寸(标称值)
LMP8645SOT (6)1.60mm × 2.90mm
LMP8645HV
如需了解所有可用封装,请参阅数据表末尾的可订购产品附录。
GUID-C75977E3-5EC8-4696-A6B0-BC4E6DACC008-low.gif典型应用