ZHCSQG1H November   2009  – May 2022 LMP8645 , LMP8645HV

PRODUCTION DATA  

  1. 特性
  2. 应用
  3. 说明
  4. Revision History
  5. Pin Configuration and Functions
  6. Specifications
    1. 6.1 Absolute Maximum Ratings
    2. 6.2 ESD Ratings
    3. 6.3 Recommended Operating Conditions
    4. 6.4 Thermal Information
    5. 6.5 2.7-V Electrical Characteristics
    6. 6.6 5-V Electrical Characteristics
    7. 6.7 12-V Electrical Characteristics
    8. 6.8 Typical Characteristics
  7. Detailed Description
    1. 7.1 Overview
      1. 7.1.1 Theory of Operation
    2. 7.2 Functional Block Diagram
    3. 7.3 Feature Description
      1. 7.3.1 Driving ADC
      2. 7.3.2 Applying Input Voltage With No Supply Voltage
    4. 7.4 Device Functional Modes
      1. 7.4.1 Selection of the Gain Resistor
      2. 7.4.2 Gain Range Limitations
        1. 7.4.2.1 Range 1: VCM is –2 V to 1.8 V
        2. 7.4.2.2 Range 2: VCM is 1.8 V to VS
        3. 7.4.2.3 Range 3: VCM is greater than VS
      3. 7.4.3 Selection of Sense Resistor
        1. 7.4.3.1 Resistor Power Rating and Thermal Issues
        2. 7.4.3.2 Using PCB Trace as a Sense Resistor
      4. 7.4.4 Sense Line Inputs
        1. 7.4.4.1 Effects of Series Resistance on Sense Lines
  8. Application and Implementation
    1. 8.1 Application Information
    2. 8.2 Typical Applications
      1. 8.2.1 Typical Current Monitor Application
        1. 8.2.1.1 Design Requirements
        2. 8.2.1.2 Detailed Design Procedure
        3. 8.2.1.3 Application Curves
      2. 8.2.2 High Brightness LED Driver
  9. Power Supply Recommendations
  10. 10Layout
    1. 10.1 Layout Guidelines
    2. 10.2 Layout Example
  11. 11Device and Documentation Support
    1. 11.1 Device Support
      1. 11.1.1 Development Support
    2. 11.2 Documentation Support
      1. 11.2.1 Related Documentation
    3. 11.3 接收文档更新通知
    4. 11.4 支持资源
    5. 11.5 Trademarks
    6. 11.6 Electrostatic Discharge Caution
    7. 11.7 术语表
  12. 12Mechanical, Packaging, and Orderable Information

封装选项

机械数据 (封装 | 引脚)
散热焊盘机械数据 (封装 | 引脚)
订购信息

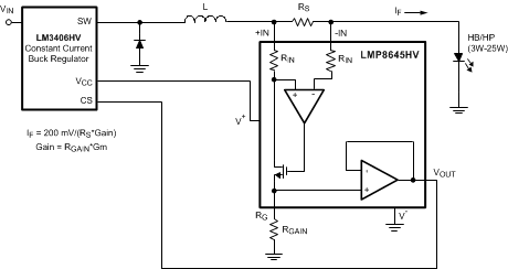
High Brightness LED Driver

The LMP8645 is the right choice in applications which require high-side current sense, such as High Brightness LED for automotive where the cathode of the LED must be connected to the ground (chassis) of the car. In Figure 8-4, the LMP8645 is used to monitor the current High Side in a high brightness LED together with a LM3406 constant current buck regulator LED driver.

GUID-1EF7CD6E-6C9A-4DA1-A5E5-3B471082F3FA-low.gifFigure 8-4 High-Side Current Sensing in Driving HP/HB LED

Even though LMP8645 will work in all 3 Ranges, RGAIN will be calculated according to Range 3 because the purpose is regulating the current in the LEDs when the external MOSFET is OFF (LMP8645 at high VCM). Even if this approach makes the LMP8645 able to sense high peak current only in Range 3 where the dynamic output is higher than Range 1 the current resolution is maximized. At each switch ON/OFF of the MOSFET the LMP8645 goes from Range 1 (MOSFET ON, string of LED OFF), to Range 3 (MOSFET OFF, string of LED ON) passing through Range 2 (MOSFET OFF, string of LED OFF). Because the purpose of the application is to sense the current with high precision when the LED string is ON, the RGAIN will be calculated according to the Range 3.

The LMP8645 supply voltage is supplied by the internal LDO of the LM3406 thorough the pin VCC. The LM340x is expecting a 200-mV feedback signal at the current sense (SNS) pin. The LMP8645 must provide this 200 mV at the determined current limit.

The current which flows through the LED is programmed according to Equation 8:

Equation 8. IF = VCS / (RS × Gain)

where:

  • Gain = RGAIN × Gm
  • VCS = 200 mV

In this application the current which flows in the HB LED is in the Range from 350 mA to 1 A, so to reduce the power dissipation on the shunt resistor and have a good accuracy, the RS must be in the range from 50 mΩ and 200 mΩ. In Table 8-1, two examples are analyzed.

To summarize, calculate the RGAIN according to the range of operation in which the application mainly works. Once selected, the range considers the more stringent constraint

Table 8-1 Comparison of Two Ranges
IF=350 mA IF=1 A
RGAIN40 kΩ36 kΩ
RS77 mΩ27 mΩ
Dissipated Power9.5 mW27 mW
Total Accuracy≊5%≊5%