ZHCSZ55C October   2008  – November 2025 LM5576-Q1

PRODUCTION DATA  

  1.   1
  2. 特性
  3. 应用
  4. 说明
  5. 引脚配置和功能
  6. 规格
    1. 5.1 绝对最大额定值
    2. 5.2 ESD 等级
    3. 5.3 建议运行条件
    4. 5.4 热性能信息
    5. 5.5 电气特性
    6. 5.6 典型特性
  7. 详细说明
    1. 6.1 概述
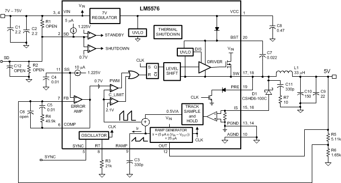
    2. 6.2 功能方框图
    3. 6.3 特性说明
      1. 6.3.1 关断/待机
      2. 6.3.2 软启动
      3. 6.3.3 热保护
    4. 6.4 器件功能模式
      1. 6.4.1 高压启动稳压器
      2. 6.4.2 振荡器和同步功能
      3. 6.4.3 误差放大器和 PWM 比较器
      4. 6.4.4 斜坡发生器
      5. 6.4.5 最大占空比/输入压降电压
      6. 6.4.6 升压引脚
      7. 6.4.7 电流限值
  8. 应用和实施
    1. 7.1 应用信息
      1. 7.1.1 降低偏置功率耗散
    2. 7.2 典型应用
      1. 7.2.1 设计要求
      2. 7.2.2 详细设计过程
        1. 7.2.2.1  使用 WEBENCH® 工具创建定制设计方案
        2. 7.2.2.2  外部组件
        3. 7.2.2.3  R3 (R)T
        4. 7.2.2.4  L1
        5. 7.2.2.5  C3 (CRAMP)
        6. 7.2.2.6  C9、C10
        7. 7.2.2.7  D1
        8. 7.2.2.8  C1, C2
        9. 7.2.2.9  C8
        10. 7.2.2.10 C7
        11. 7.2.2.11 C4
        12. 7.2.2.12 R5、R6
        13. 7.2.2.13 R1、R2、C12
        14. 7.2.2.14 R7、C11
        15. 7.2.2.15 R4、C5、C6
      3. 7.2.3 应用曲线
    3. 7.3 电源相关建议
    4. 7.4 布局
      1. 7.4.1 布局指南
      2. 7.4.2 布局示例
      3. 7.4.3 功率耗散
      4. 7.4.4 散热注意事项
  9. 器件和文档支持
    1. 8.1 器件支持
      1. 8.1.1 开发支持
        1. 8.1.1.1 使用 WEBENCH® 工具创建定制设计方案
    2. 8.2 文档支持
      1. 8.2.1 相关文档
    3. 8.3 接收文档更新通知
    4. 8.4 支持资源
    5. 8.5 商标
    6. 8.6 静电放电警告
    7. 8.7 术语表
  10. 修订历史记录
  11. 10机械、封装和可订购信息

封装选项

机械数据 (封装 | 引脚)
散热焊盘机械数据 (封装 | 引脚)
订购信息

典型应用

LM5576-Q1 典型应用图 7-3 典型应用