ZHCSGG2 June 2017 LM338-MIL
PRODUCTION DATA.
NOTE
Information in the following applications sections is not part of the TI component specification, and TI does not warrant its accuracy or completeness. TI’s customers are responsible for determining suitability of components for their purposes. Customers should validate and test their design implementation to confirm system functionality.
In operation, the LM338-MIL develops a nominal 1.25-V reference voltage (VREF) between the output and adjustment terminal. The reference voltage is impressed across program resistor R1 and, since the voltage is constant, a constant current I1 then flows through the output set resistor R2, giving an output voltage calculated with Equation 1.

Figure 15. Typical Application Circuit
Because the 50-µA current from the adjustment terminal represents an error term, the LM338-MIL was designed to minimize IADJ and make it very constant with line and load changes. To do this, all quiescent operating current is returned to the output establishing a minimum load current requirement. If there is insufficient load on the output, the output rises.
Figure 16. Constant 5-V Regulator
R1: Because the LM338-MIL produces a typical 1.24 V potential between the OUTPUT and ADJUST pins, placing a 270-Ω resistor between them causes 4.6 mA to flow through R1 and R2.
R2: To achieve a 5-V output, the sum of the voltages across R1 and R2 must equal 5 V. Therefore, Vr2 must equal 3.76 V when 4.6 mA is flowing through it. R2 = Vr2 / I = 3.76 V / 4.6 mA = ~820 Ω.
CIN: 0.1 µF of input capacitance helps filter out unwanted noise, especially if the regulator is located far from the power supply filter capacitors.
COUT: The regulator is stable without any output capacitance, but adding a 1-µF capacitor improves the transient response.
CADJ: A 10-µF capacitor bypassing the ADJUST pin to ground improves the regulators ripple rejection.
D1: Protection diode D1 is recommended if COUT is used. The diode provides a low-impedance discharge path to prevent the capacitor from discharging into the output of the regulator (see Protection Diodes).
D2: Protection diode D2 is recommended if CADJ is used. The diode provides a low-impedance discharge path to prevent the capacitor from discharging into the output of the regulator (see Protection Diodes).
Table 1 lists the design parameters for this typical application.
| PARAMETER | VALUE |
|---|---|
| Feedback resistor 1 (R1) | 270 Ω |
| Feedback resistor 2 (R2) | 820 Ω |
| Input capacitor (CIN) | 0.1 µF |
| Output capacitor (COUT) | 1 µF |
| Adjust capacitor(CADJ) | 10 µF |
An input bypass capacitor is recommended. A 0.1-µF disc or 1-µF solid tantalum on the input is suitable input bypassing for almost all applications. The device is more sensitive to the absence of input bypassing when adjustment or output capacitors are used but the above values eliminate the possibility of problems.
The adjustment terminal can be bypassed to ground on the LM338-MIL to improve ripple rejection. This bypass capacitor prevents ripple from being amplified as the output voltage is increased. With a 10-µF bypass capacitor, 75-dB ripple rejection is obtainable at any output level. Increases over 20 µF do not appreciably improve the ripple rejection at frequencies above 120 Hz. If the bypass capacitor is used, it is sometimes necessary to include protection diodes to prevent the capacitor from discharging through internal low current paths and damaging the device.
In general, the best type of capacitors to use are solid tantalum. Solid tantalum capacitors have low impedance even at high frequencies. Depending upon capacitor construction, it takes about 25 µF in aluminum electrolytic to equal 1-µF solid tantalum at high frequencies. Ceramic capacitors are also good at high frequencies; but some types have a large decrease in capacitance at frequencies around 0.5 MHz. For this reason, 0.01-µF disc may seem to work better than a 0.1-µF disc as a bypass.
Although the LM338-MIL is stable with no output capacitors, like any feedback circuit, certain values of external capacitance can cause excessive ringing. This occurs with values between 500 pF and 5000 pF. A 1-µF solid tantalum (or 25-µF aluminum electrolytic) on the output swamps this effect and insures stability.
The LM338-MIL is capable of providing extremely good load regulation but a few precautions are needed to obtain maximum performance. The current set resistor connected between the adjustment terminal and the output terminal (usually 240 Ω) must be tied directly to the output of the regulator (case) rather than near the load. This eliminates line drops from appearing effectively in series with the reference and degrading regulation. For example, a 15-V regulator with 0.05-Ω resistance between the regulator and load has a load regulation due to line resistance of 0.05 Ω × IL. If the set resistor is connected near the load, the effective line resistance is 0.05 Ω (1 + R2/R1) or in this case, 11.5 times worse.
Figure 17 shows the effect of resistance between the regulator and 240-Ω set resistor.
Figure 17. Regulator With Line Resistance in Output Lead
With the TO-3 package, it is easy to minimize the resistance from the case to the set resistor, by using 2 separate leads to the case. The ground of R2 can be returned near the ground of the load to provide remote ground sensing and improve load regulation.
When external capacitors are used with any IC regulator it is sometimes necessary to add protection diodes to prevent the capacitors from discharging through low current points into the regulator. Most 20-µF capacitors have low enough internal series resistance to deliver 20-A spikes when shorted. Although the surge is short, there is enough energy to damage parts of the IC.
When an output capacitor is connected to a regulator and the input is shorted, the output capacitor discharges into the output of the regulator. The discharge current depends on the value of the capacitor, the output voltage of the regulator, and the rate of decrease of VIN. In the LM338-MIL this discharge path is through a large junction that is able to sustain 25-A surge with no problem. This is not true of other types of positive regulators. For output capacitors of 100 µF or less at output of 15 V or less, there is no need to use diodes.
The bypass capacitor on the adjustment terminal can discharge through a low current junction. Discharge occurs when either the input or output is shorted. Internal to the LM338-MIL is a 50-Ω resistor which limits the peak discharge current. No protection is needed for output voltages of 25-V or less and 10-µF capacitance. Figure 18 shows an LM338-MIL with protection diodes included for use with outputs greater than 25 V and high values of output capacitance.
Figure 19. Regulator Start-Up
Figure 21. Regulator Response to Load Step
Figure 20. Regulator Shutdown
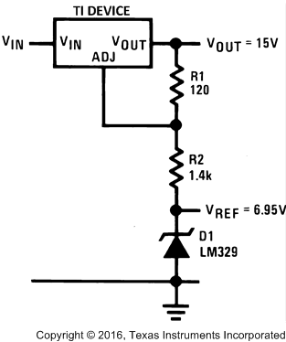
Figure 22. Regulator and Voltage Reference
Figure 26. Slow Turnon 15-V Regulator
Figure 28. High Stability 10-V Regulator
Figure 32. Light Controller
Figure 34. 12-V Battery Charger
Figure 36. Precision Current Limiter
Figure 38. Tracking Preregulator
Figure 42. Adjustable 15-A Regulator
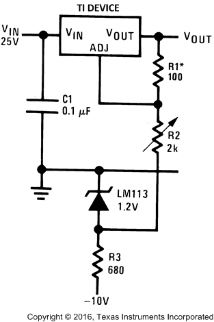
Figure 23. 1.2-V to 25-V Adjustable Regulator
Figure 35. Adjustable Current Regulator
Figure 37. 5-A Current Regulator