ZHCSLF7F December   2019  – June 2024 ISO6740-Q1 , ISO6741-Q1 , ISO6742-Q1

PRODUCTION DATA  

  1.   1
  2. 特性
  3. 应用
  4. 说明
  5. 引脚配置和功能
  6. 规格
    1. 5.1  绝对最大额定值
    2. 5.2  ESD 等级
    3. 5.3  建议运行条件
    4. 5.4  热性能信息
    5. 5.5  功率等级
    6. 5.6  绝缘规格
    7. 5.7  安全相关认证
    8. 5.8  安全限值
    9. 5.9  电气特性 - 5V 电源
    10. 5.10 电源电流特性 - 5V 电源
    11. 5.11 电气特性 - 3.3V 电源
    12. 5.12 电源电流特性 - 3.3V 电源
    13. 5.13 电气特性 - 2.5V 电源 
    14. 5.14 电源电流特性 - 2.5V 电源
    15. 5.15 电气特征 - 1.8V 电源
    16. 5.16 电源电流特征 - 1.8V 电源
    17. 5.17 开关特性 - 5V 电源
    18. 5.18 开关特性 - 3.3V 电源
    19. 5.19 开关特性 - 2.5V 电源
    20. 5.20 开关特征 - 1.8V 电源
    21. 5.21 绝缘特性曲线
    22. 5.22 典型特性
  7. 参数测量信息
  8. 详细说明
    1. 7.1 概述
    2. 7.2 功能方框图
    3. 7.3 特性说明
      1. 7.3.1 电磁兼容性 (EMC) 注意事项
    4. 7.4 器件功能模式
      1. 7.4.1 器件 I/O 原理图
  9. 应用和实现
    1. 8.1 应用信息
    2. 8.2 典型应用
      1. 8.2.1 设计要求
      2. 8.2.2 详细设计过程
      3. 8.2.3 应用曲线
        1. 8.2.3.1 绝缘寿命
    3. 8.3 电源相关建议
    4. 8.4 布局
      1. 8.4.1 布局指南
        1. 8.4.1.1 PCB 材料
      2. 8.4.2 布局示例
  10. 器件和文档支持
    1. 9.1 文档支持
      1. 9.1.1 相关文档
    2. 9.2 接收文档更新通知
    3. 9.3 支持资源
    4. 9.4 商标
    5. 9.5 静电放电警告
    6. 9.6 术语表
  11. 10修订历史记录
  12. 11机械、封装和可订购信息

封装选项

请参考 PDF 数据表获取器件具体的封装图。

机械数据 (封装 | 引脚)
  • DWW|16
  • DW|16
散热焊盘机械数据 (封装 | 引脚)
订购信息

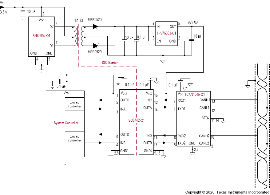
典型应用

图 8-1 显示了典型的隔离式 CAN 接口实现。

ISO6740-Q1 ISO6741-Q1 ISO6742-Q1 典型隔离式 CAN 应用电路图 8-1 典型隔离式 CAN 应用电路