ZHCSJJ1A March   2019  – May 2021 INA302-Q1 , INA303-Q1

PRODUCTION DATA  

  1. 特性
  2. 应用
  3. 说明
  4. Revision History
  5. Pin Configuration and Functions
  6. Specifications
    1. 6.1 Absolute Maximum Ratings
    2. 6.2 ESD Ratings
    3. 6.3 Recommended Operating Conditions
    4. 6.4 Thermal Information
    5. 6.5 Electrical Characteristics
    6. 6.6 Typical Characteristics
  7. Detailed Description
    1. 7.1 Overview
    2. 7.2 Functional Block Diagram
    3. 7.3 Feature Description
      1. 7.3.1 Bidirectional Current Sensing
      2. 7.3.2 Out-of-Range Detection
      3. 7.3.3 Alert Outputs
        1. 7.3.3.1 Setting Alert Thresholds
          1. 7.3.3.1.1 Resistor-Controlled Current Limit
            1. 7.3.3.1.1.1 Resistor-Controlled Current Limit: Example
          2. 7.3.3.1.2 Voltage-Source-Controlled Current Limit
        2. 7.3.3.2 Hysteresis
    4. 7.4 Device Functional Modes
      1. 7.4.1 Alert Operating Modes
        1. 7.4.1.1 Transparent Output Mode
        2. 7.4.1.2 Latch Output Mode
  8. Application and Implementation
    1. 8.1 Application Information
      1. 8.1.1 Selecting a Current-Sensing Resistor (RSENSE)
        1. 8.1.1.1 Selecting a Current-Sensing Resistor: Example
      2. 8.1.2 Input Filtering
      3. 8.1.3 Using the INA30x-Q1 With Common-Mode Transients Greater Than 36 V
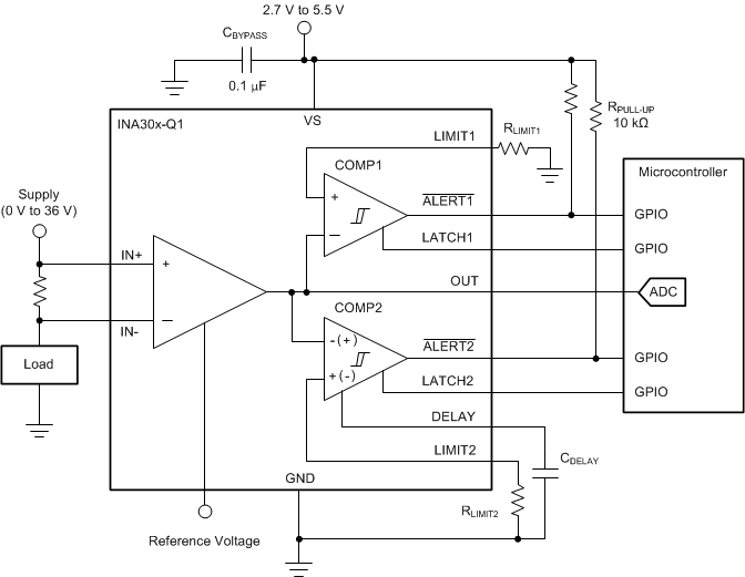
    2. 8.2 Typical Application
      1. 8.2.1 Design Requirements
      2. 8.2.2 Detailed Design Procedure
      3. 8.2.3 Application Curve
  9. Power Supply Recommendations
  10. 10Layout
    1. 10.1 Layout Guidelines
    2. 10.2 Layout Example
  11. 11Device and Documentation Support
    1. 11.1 Documentation Support
      1. 11.1.1 Related Documentation
    2. 11.2 接收文档更新通知
    3. 11.3 支持资源
    4. 11.4 Related Links
    5. 11.5 Trademarks
    6. 11.6 Electrostatic Discharge Caution
    7. 11.7 术语表
  12. 12Mechanical, Packaging, and Orderable Information

封装选项

机械数据 (封装 | 引脚)
散热焊盘机械数据 (封装 | 引脚)
订购信息

说明

INA302-Q1 和 INA303-Q1 (INA30x-Q1) 器件具有一个高共模、双向、电流感应放大器和两个高速比较器,用于检测超出范围的电流状况。INA302-Q1 比较器配置为检测和响应过流状况。INA303-Q1 比较器在窗口配置中配置为响应过流和欠流状况。这些器件使用外部限位设置电阻器,对每个比较器设置都具有可调限位阈值范围。这些电流分流监控器可在独立于电源的 –0.1V 至 +36V 共模电压范围内测量差动电压信号。此外,这些器件还将承受高达 40V 的共模电压。

开漏极警报输出可配置为在透明模式(输出状态与输入状态保持一致)或锁存模式(警报输出在锁存复位时清除)下运行。比较器 1 的警报响应时间小于 1µs,而比较器 2 的警报响应时间通过外部电容器进行设置,范围介于 2µs 至 10s 之间。

这些器件由单个 2.7V 至 5.5V 电源供电,消耗的最大电源电流为 950μA。这些器件具有 –40°C 至 +125°C 的扩展额定工作温度范围,并且采用 14 引脚 TSSOP 封装。

器件信息
器件型号 封装 封装尺寸(标称值)
INA302-Q1 TSSOP (14) 4.40mm × 5.00mm
INA303-Q1
GUID-51CF9E15-6A7B-4D8B-A1F3-7EB5A872CEE7-low.gif典型应用