ZHCSJJ1A March   2019  – May 2021 INA302-Q1 , INA303-Q1

PRODUCTION DATA  

  1. 特性
  2. 应用
  3. 说明
  4. Revision History
  5. Pin Configuration and Functions
  6. Specifications
    1. 6.1 Absolute Maximum Ratings
    2. 6.2 ESD Ratings
    3. 6.3 Recommended Operating Conditions
    4. 6.4 Thermal Information
    5. 6.5 Electrical Characteristics
    6. 6.6 Typical Characteristics
  7. Detailed Description
    1. 7.1 Overview
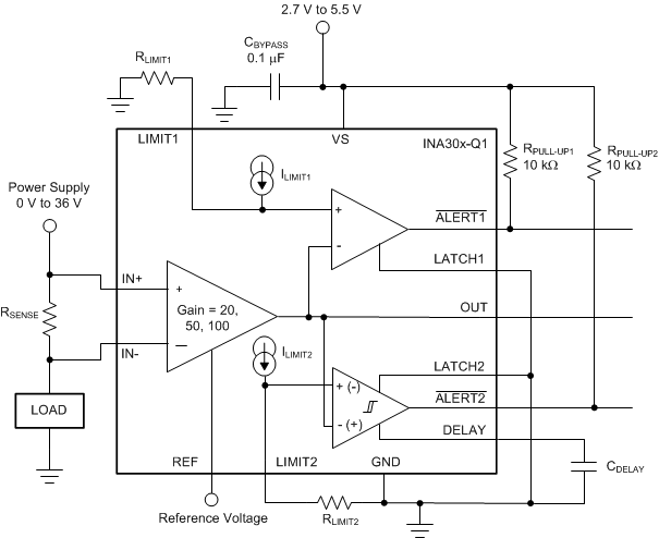
    2. 7.2 Functional Block Diagram
    3. 7.3 Feature Description
      1. 7.3.1 Bidirectional Current Sensing
      2. 7.3.2 Out-of-Range Detection
      3. 7.3.3 Alert Outputs
        1. 7.3.3.1 Setting Alert Thresholds
          1. 7.3.3.1.1 Resistor-Controlled Current Limit
            1. 7.3.3.1.1.1 Resistor-Controlled Current Limit: Example
          2. 7.3.3.1.2 Voltage-Source-Controlled Current Limit
        2. 7.3.3.2 Hysteresis
    4. 7.4 Device Functional Modes
      1. 7.4.1 Alert Operating Modes
        1. 7.4.1.1 Transparent Output Mode
        2. 7.4.1.2 Latch Output Mode
  8. Application and Implementation
    1. 8.1 Application Information
      1. 8.1.1 Selecting a Current-Sensing Resistor (RSENSE)
        1. 8.1.1.1 Selecting a Current-Sensing Resistor: Example
      2. 8.1.2 Input Filtering
      3. 8.1.3 Using the INA30x-Q1 With Common-Mode Transients Greater Than 36 V
    2. 8.2 Typical Application
      1. 8.2.1 Design Requirements
      2. 8.2.2 Detailed Design Procedure
      3. 8.2.3 Application Curve
  9. Power Supply Recommendations
  10. 10Layout
    1. 10.1 Layout Guidelines
    2. 10.2 Layout Example
  11. 11Device and Documentation Support
    1. 11.1 Documentation Support
      1. 11.1.1 Related Documentation
    2. 11.2 接收文档更新通知
    3. 11.3 支持资源
    4. 11.4 Related Links
    5. 11.5 Trademarks
    6. 11.6 Electrostatic Discharge Caution
    7. 11.7 术语表
  12. 12Mechanical, Packaging, and Orderable Information

封装选项

机械数据 (封装 | 引脚)
散热焊盘机械数据 (封装 | 引脚)
订购信息

Functional Block Diagram

GUID-08E1621D-A968-4019-A951-3E29ACE7CEE9-low.gif