ZHCSK07A July   2019  – January 2021 INA253-Q1

PRODUCTION DATA  

  1. 特性
  2. 应用
  3. 说明
  4. Revision History
  5. Pin Configuration and Functions
  6. Specifications
    1. 6.1 Absolute Maximum Ratings
    2. 6.2 ESD Ratings
    3. 6.3 Recommended Operating Conditions
    4. 6.4 Thermal Information
    5. 6.5 Electrical Characteristics
    6. 6.6 Typical Characteristics
  7. Detailed Description
    1. 7.1 Overview
    2. 7.2 Functional Block Diagram
    3. 7.3 Feature Description
      1. 7.3.1 Integrated Shunt Resistor
      2. 7.3.2 Short-Circuit Duration
      3. 7.3.3 Temperature Stability
      4. 7.3.4 Enhanced PWM Rejection Operation
      5. 7.3.5 Input Signal Bandwidth
    4. 7.4 Device Functional Modes
      1. 7.4.1 Adjusting the Output Midpoint With the Reference Pins
      2. 7.4.2 Reference Pin Connections for Unidirectional Current Measurements
      3. 7.4.3 Ground Referenced Output
      4. 7.4.4 Reference Pin Connections for Bidirectional Current Measurements
        1. 7.4.4.1 Output Set to External Reference Voltage
      5. 7.4.5 Output Set to Mid-Supply Voltage
      6. 7.4.6 Output Set to Mid-External Reference
      7. 7.4.7 Output Set Using Resistor Divide
  8. Application and Implementation
    1. 8.1 Application Information
      1. 8.1.1 Input Filtering
    2. 8.2 Typical Applications
      1. 8.2.1 High-Side, High-Drive, Solenoid Current-Sense Application
        1. 8.2.1.1 Design Requirements
        2. 8.2.1.2 Detailed Design Procedure
        3. 8.2.1.3 Application Curve
      2. 8.2.2 Speaker Enhancements and Diagnostics Using Current Sense Amplifier
        1. 8.2.2.1 Design Requirements
        2. 8.2.2.2 Detailed Design Procedure
        3. 8.2.2.3 Application Curve
  9. Power Supply Recommendations
  10. 10Layout
    1. 10.1 Layout Guidelines
    2. 10.2 Layout Example
  11. 11Device and Documentation Support
    1. 11.1 Device Support
      1. 11.1.1 Development Support
    2. 11.2 Related Documentation
    3. 11.3 接收文档更新通知
    4. 11.4 支持资源
    5. 11.5 Trademarks
    6. 11.6 静电放电警告
    7. 11.7 术语表
  12. 12Mechanical, Packaging, and Orderable Information

封装选项

机械数据 (封装 | 引脚)
散热焊盘机械数据 (封装 | 引脚)
订购信息

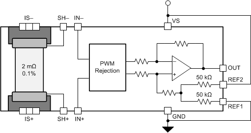
Output Set to Mid-Supply Voltage

Figure 7-8 shows that by connecting one reference pin to VS and the other to the GND pin, the output is set at half of the supply when there is no differential input. This method creates a ratiometric offset to the supply voltage, where the output voltage remains at VS / 2 when 0 V is applied between the IN+ and IN– inputs.

GUID-4243E1F1-4A12-45EB-8517-DDCDD619CCA4-low.gifFigure 7-8 Mid-Supply Voltage Output