ZHCSK07A July   2019  – January 2021 INA253-Q1

PRODUCTION DATA  

  1. 特性
  2. 应用
  3. 说明
  4. Revision History
  5. Pin Configuration and Functions
  6. Specifications
    1. 6.1 Absolute Maximum Ratings
    2. 6.2 ESD Ratings
    3. 6.3 Recommended Operating Conditions
    4. 6.4 Thermal Information
    5. 6.5 Electrical Characteristics
    6. 6.6 Typical Characteristics
  7. Detailed Description
    1. 7.1 Overview
    2. 7.2 Functional Block Diagram
    3. 7.3 Feature Description
      1. 7.3.1 Integrated Shunt Resistor
      2. 7.3.2 Short-Circuit Duration
      3. 7.3.3 Temperature Stability
      4. 7.3.4 Enhanced PWM Rejection Operation
      5. 7.3.5 Input Signal Bandwidth
    4. 7.4 Device Functional Modes
      1. 7.4.1 Adjusting the Output Midpoint With the Reference Pins
      2. 7.4.2 Reference Pin Connections for Unidirectional Current Measurements
      3. 7.4.3 Ground Referenced Output
      4. 7.4.4 Reference Pin Connections for Bidirectional Current Measurements
        1. 7.4.4.1 Output Set to External Reference Voltage
      5. 7.4.5 Output Set to Mid-Supply Voltage
      6. 7.4.6 Output Set to Mid-External Reference
      7. 7.4.7 Output Set Using Resistor Divide
  8. Application and Implementation
    1. 8.1 Application Information
      1. 8.1.1 Input Filtering
    2. 8.2 Typical Applications
      1. 8.2.1 High-Side, High-Drive, Solenoid Current-Sense Application
        1. 8.2.1.1 Design Requirements
        2. 8.2.1.2 Detailed Design Procedure
        3. 8.2.1.3 Application Curve
      2. 8.2.2 Speaker Enhancements and Diagnostics Using Current Sense Amplifier
        1. 8.2.2.1 Design Requirements
        2. 8.2.2.2 Detailed Design Procedure
        3. 8.2.2.3 Application Curve
  9. Power Supply Recommendations
  10. 10Layout
    1. 10.1 Layout Guidelines
    2. 10.2 Layout Example
  11. 11Device and Documentation Support
    1. 11.1 Device Support
      1. 11.1.1 Development Support
    2. 11.2 Related Documentation
    3. 11.3 接收文档更新通知
    4. 11.4 支持资源
    5. 11.5 Trademarks
    6. 11.6 静电放电警告
    7. 11.7 术语表
  12. 12Mechanical, Packaging, and Orderable Information

封装选项

机械数据 (封装 | 引脚)
散热焊盘机械数据 (封装 | 引脚)
订购信息

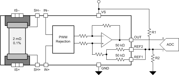
Output Set Using Resistor Divide

The INA253-Q1 REF1 and REF2 pins allow for the midpoint of the output voltage to be adjusted for system circuitry connections to analog to digital converters (ADCs) or other amplifiers. The REF pins are designed to be connected directly to supply, ground, or a low-impedance reference voltage. The REF pins can be connected together and biased using a resistor divider to achieve a custom output voltage. If the amplifier is used in this configuration, as shown in Figure 7-10, use the output as a differential signal with respect to the resistor divider voltage. For most accurate results, do not use single-ended measurements at the amplifier output because the internal impedance shifts can adversely affect device performance specifications.

GUID-FBA33A36-9355-4868-8504-EED64140281F-low.gifFigure 7-10 Setting the Reference Using a Resistor Divider