ZHCSC53A February 2014 – March 2014 INA225
PRODUCTION DATA.
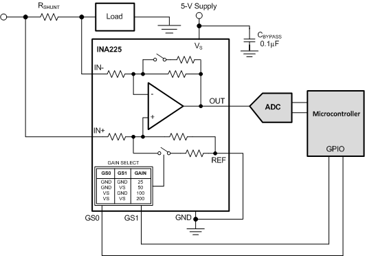
INA225 是一款电压输出、电流感测放大器,此放大器电流感测电阻器在 0V 至 36V 的共模电压范围内的压降,此压降与电源电压无关。 此器件是一款双向、电流分流监视器,使得外部基准可被用来测量从两个方向流入电流感测电阻器的电流。
可使用两个增益选择端子(GS0 和 GS1)来选择四个离散增益级,以设定 25V/V,50V/V,100V/V 和 200V/V 的增益。这个低偏移、零漂移架构,连同精准增益值,可实现分流上最大压降低至满量程 10mV 时的电流感测,而同时又在整个工作温度范围内保持极高测量精度。
此器件由一个 +2.7V 至 +36V 的单电源供电,汲取 350μA 的最大电源电流。 此器件在扩展工作温度范围(-40°C 至 +125°C)下额定运行,并采用 MSOP-8 封装。
| 订货编号 | 封装 | 封装尺寸 |
|---|---|---|
| INA225AIDGK | MSOP (8) | 3.0mm x 3.0mm |
