SBOS247C June   2002  – November 2015 INA217

PRODUCTION DATA.  

  1. Features
  2. Applications
  3. Description
  4. Revision History
  5. Pin Configuration and Functions
  6. Specifications
    1. 6.1 Absolute Maximum Ratings
    2. 6.2 ESD Ratings
    3. 6.3 Recommended Operating Conditions
    4. 6.4 Thermal Information
    5. 6.5 Electrical Characteristics: VS = ±15 V
    6. 6.6 Typical Characteristics
  7. Detailed Description
    1. 7.1 Overview
    2. 7.2 Functional Block Diagram
    3. 7.3 Feature Description
      1. 7.3.1 Basic Connections
      2. 7.3.2 Gain-Set Resistor
      3. 7.3.3 Noise Performance
      4. 7.3.4 Input Considerations
      5. 7.3.5 Offset Voltage Trim
    4. 7.4 Device Functional Modes
  8. Application and Implementation
    1. 8.1 Application Information
    2. 8.2 Typical Application
      1. 8.2.1 Design Requirements
      2. 8.2.2 Detailed Design Procedure
      3. 8.2.3 Application Curve
  9. Power Supply Recommendations
  10. 10Layout
    1. 10.1 Layout Guidelines
    2. 10.2 Layout Example
  11. 11Device and Documentation Support
    1. 11.1 Device Support
      1. 11.1.1 Development Support
        1. 11.1.1.1 TINA-TI (Free Software Download)
        2. 11.1.1.2 TI Precision Designs
        3. 11.1.1.3 WEBENCH® Filter Designer
    2. 11.2 Documentation Support
      1. 11.2.1 Related Documentation
    3. 11.3 Community Resources
    4. 11.4 Trademarks
    5. 11.5 Electrostatic Discharge Caution
    6. 11.6 Glossary
  12. 12Mechanical, Packaging, and Orderable Information

封装选项

机械数据 (封装 | 引脚)
散热焊盘机械数据 (封装 | 引脚)
订购信息

8 Application and Implementation

NOTE

Information in the following applications sections is not part of the TI component specification, and TI does not warrant its accuracy or completeness. TI’s customers are responsible for determining suitability of components for their purposes. Customers should validate and test their design implementation to confirm system functionality.

8.1 Application Information

The INA217 is used in professional audio equipment such as professional microphone preamps, moving-coil transducer amplifiers, differential receivers, and bridge transducer amplifiers.

8.2 Typical Application

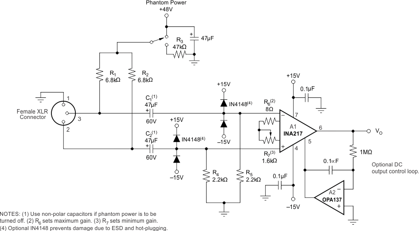
Figure 16 shows a typical circuit for a professional microphone input amplifier.

INA217 phatom_powered_microphone_preamp_sbos247.gif Figure 16. Phantom-Powered Microphone Preamplifier

8.2.1 Design Requirements

  • 48-V, Phantom powered, remotely located microphone
  • Circuitry operates from ±15-V power supplies
  • Low distortion and noise over the audio frequency band
  • Gain range from to 20 db to 60 db

8.2.2 Detailed Design Procedure

R1 and R2 provide a current path for conventional 48-V phantom power source for a remotely located microphone. An optional switch allows phantom power to be disabled. C1 and C2 block the phantom power voltage from the INA217 input circuitry. Non-polarized capacitors should be used for C1 and C2 if phantom power is to be disabled. For additional input protection against ESD and hot-plugging, four IN4148 diodes may be connected from the input to supply lines.

R4 and R5 provide a path for input bias current of the INA217. Input offset current (typically 100 nA) creates a DC differential input voltage that will produce an output offset voltage. This is generally the dominant source of output offset voltage in this application. With a maximum gain of 1000 (60 dB), the output offset voltage can be several volts. This may be entirely acceptable if the output is AC-coupled into the subsequent stage. An alternate technique is shown in Figure 16. An inexpensive FET-input operational amplifier in a feedback loop drives the DC output voltage to 0 V. A2 is not in the audio signal path and does not affect signal quality.

Gain is set with a variable resistor, R7, in series with R6. R6 determines the maximum gain. The total resistance, R6 + R7, determines the lowest gain. A special reverse-log taper potentiometer for R7 can be used to create a linear change (in dB) with rotation.

8.2.3 Application Curve

INA217 D051_SBOS247.gif Figure 17. THD + Noise for the Phantom Powered Microphone Circuit