ZHCS908K May   2008  – November 2023 INA210 , INA211 , INA212 , INA213 , INA214 , INA215

PRODUCTION DATA  

  1.   1
  2. 特性
  3. 应用
  4. 说明
  5. 引脚配置和功能
  6. 规格
    1. 5.1 绝对最大额定值
    2. 5.2 ESD 等级
    3. 5.3 建议运行条件
    4. 5.4 热性能信息
    5. 5.5 电气特性
    6. 5.6 典型特性
  7. 详细说明
    1. 6.1 概述
    2. 6.2 功能方框图
    3. 6.3 特性说明
      1. 6.3.1 基本连接
      2. 6.3.2 选择 RS
    4. 6.4 器件功能模式
      1. 6.4.1 输入滤波
      2. 6.4.2 关断 INA21x 系列
      3. 6.4.3 REF 输入阻抗影响
      4. 6.4.4 在共模瞬态电压大于 26V 的情况下使用 INA21x
      5. 6.4.5 改善瞬态稳定性
  8. 应用和实施
    1. 7.1 应用信息
    2. 7.2 典型应用
      1. 7.2.1 单向运行
        1. 7.2.1.1 设计要求
        2. 7.2.1.2 详细设计过程
        3. 7.2.1.3 应用曲线
      2. 7.2.2 双向运行
        1. 7.2.2.1 设计要求
        2. 7.2.2.2 详细设计过程
        3. 7.2.2.3 应用曲线
  9. 电源相关建议
  10. 布局
    1. 9.1 布局指南
    2. 9.2 布局示例
  11. 10器件和文档支持
    1. 10.1 文档支持
      1. 10.1.1 相关文档
    2. 10.2 相关链接
    3. 10.3 接收文档更新通知
    4. 10.4 支持资源
    5. 10.5 商标
    6. 10.6 静电放电警告
    7. 10.7 术语表
  12. 11修订历史记录
  13. 12机械、封装和可订购信息

封装选项

机械数据 (封装 | 引脚)
散热焊盘机械数据 (封装 | 引脚)
订购信息

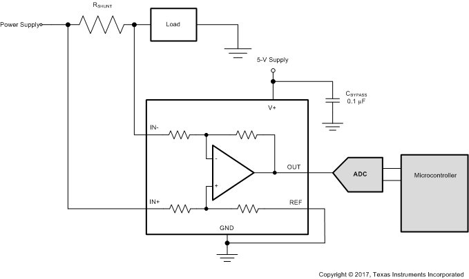
基本连接

图 6-1 展示了 INA21x 的基本连接。尽可能靠近分流电阻器连接输入引脚(+IN 和 IN–),从而更大限度地减小与分流电阻串联的任何电阻。

GUID-C6C23F43-7AFC-495C-A77A-C25C6B48DD12-low.gif图 6-1 典型应用

需要电源旁路电容器来实现稳定性。带有嘈杂或者高阻抗电源的应用也许需要额外的去耦合电容器来抑制电源噪声。将旁路电容器连接到接近器件引脚的位置。

在 RSW 封装选项上,为每个输入提供了两个引脚。将这些引脚连接在一起(即,将 IN+ 连接到 IN+,将 IN– 连接到 IN–)。