ZHCSJL2B April   2019  – July 2021 INA186

PRODUCTION DATA  

  1. 特性
  2. 应用
  3. 说明
  4. 修订历史记录
  5. 引脚配置和功能
  6. 规格
    1. 6.1 绝对最大额定值
    2. 6.2 ESD 等级
    3. 6.3 建议运行条件
    4. 6.4 热性能信息
    5. 6.5 电气特性
    6. 6.6 典型特性
  7. 详细说明
    1. 7.1 概述
    2. 7.2 功能方框图
    3. 7.3 特性说明
      1. 7.3.1 精密电流测量
      2. 7.3.2 低输入偏置电流
      3. 7.3.3 具有输出使能的低静态电流
      4. 7.3.4 双向电流监测
      5. 7.3.5 高侧和低侧电流检测
      6. 7.3.6 高共模抑制
      7. 7.3.7 轨到轨输出摆幅
    4. 7.4 器件功能模式
      1. 7.4.1 正常运行
      2. 7.4.2 单向模式
      3. 7.4.3 双向模式
      4. 7.4.4 输入差分过载
      5. 7.4.5 关断
  8. 应用和实现
    1. 8.1 应用信息
      1. 8.1.1 基本连接
      2. 8.1.2 RSENSE 和器件增益选择
      3. 8.1.3 信号调节
      4. 8.1.4 共模瞬态电压
    2. 8.2 典型应用
      1. 8.2.1 设计要求
      2. 8.2.2 详细设计过程
      3. 8.2.3 应用曲线
  9. 电源相关建议
  10. 10布局
    1. 10.1 布局指南
    2. 10.2 布局示例
  11. 11器件和文档支持
    1. 11.1 文档支持
      1. 11.1.1 相关文档
    2. 11.2 接收文档更新通知
    3. 11.3 支持资源
    4. 11.4 商标
    5. 11.5 静电放电警告
    6. 11.6 术语表
  12. 12机械、封装和可订购信息

封装选项

机械数据 (封装 | 引脚)
散热焊盘机械数据 (封装 | 引脚)
订购信息

典型应用

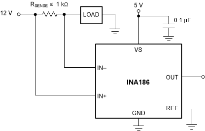
INA186 的低输入偏置电流可实现对小值电流的精确监测。为了精确监测微安级的电流,请增加检测电阻的值以增加检测电压,从而减小失调电压引入的误差。图 8-6 显示了用于监测低值电流的电路配置。由于 INA186 的差分输入阻抗,应将 RSENSE 的值限制在 1kΩ 或更小,以获得更佳精度。

GUID-3847DE3C-39CA-41BE-9311-4F4D402782AE-low.gif图 8-6 微安电流测量