ZHCSJH3A March   2019  – November 2023 INA185

PRODUCTION DATA  

  1.   1
  2. 特性
  3. 应用
  4. 说明
  5. Pin Configuration and Functions
  6. Specifications
    1. 5.1 Absolute Maximum Ratings
    2. 5.2 ESD Ratings
    3. 5.3 Recommended Operating Conditions
    4. 5.4 Thermal Information
    5. 5.5 Electrical Characteristics
    6. 5.6 Typical Characteristics
  7. Detailed Description
    1. 6.1 Overview
    2. 6.2 Functional Block Diagrams
    3. 6.3 Feature Description
      1. 6.3.1 High Bandwidth and Slew Rate
      2. 6.3.2 Bidirectional Current Monitoring
      3. 6.3.3 Wide Input Common-Mode Voltage Range
      4. 6.3.4 Precise Low-Side Current Sensing
      5. 6.3.5 Rail-to-Rail Output Swing
    4. 6.4 Device Functional Modes
      1. 6.4.1 Normal Mode
      2. 6.4.2 Unidirectional Mode
      3. 6.4.3 Bidirectional Mode
      4. 6.4.4 Input Differential Overload
      5. 6.4.5 Shutdown Mode
  8. Application and Implementation
    1. 7.1 Application Information
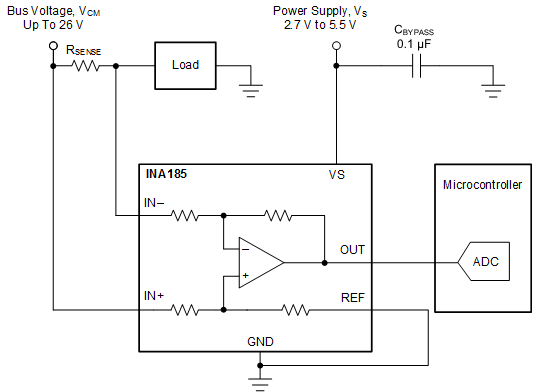
      1. 7.1.1 Basic Connections
      2. 7.1.2 RSENSE and Device Gain Selection
      3. 7.1.3 Signal Filtering
    2. 7.2 Typical Application
      1. 7.2.1 Design Requirements
      2. 7.2.2 Detailed Design Procedure
      3. 7.2.3 Application Curve
    3. 7.3 Power Supply Recommendations
      1. 7.3.1 Common-Mode Transients Greater Than 26 V
    4. 7.4 Layout
      1. 7.4.1 Layout Guidelines
      2. 7.4.2 Layout Example
  9. Device and Documentation Support
    1. 8.1 Device Support
      1. 8.1.1 Development Support
    2. 8.2 Documentation Support
      1. 8.2.1 Related Documentation
    3. 8.3 接收文档更新通知
    4. 8.4 支持资源
    5. 8.5 Trademarks
    6. 8.6 静电放电警告
    7. 8.7 术语表
  10. Revision History
  11. 10Mechanical, Packaging, and Orderable Information

封装选项

机械数据 (封装 | 引脚)
散热焊盘机械数据 (封装 | 引脚)
订购信息

说明

INA185 电流检测放大器专为成本敏感、空间受限的应用而设计。此器件是一个双向电流检测放大器(也称为电流分流监控器),可在独立于电源电压的 –0.2V 至 +26V 范围内的共模电压中感测电流检测电阻器上的压降。INA185 集成了匹配的电阻增益网络,支持四个固定增益器件选项:20V/V、50V/V、100V/V 或 200V/V。此匹配的增益电阻网络可尽可能减少增益误差,并降低温度漂移。

INA185 由 2.7V 至 5.5V 单电源供电。该器件消耗的最大电源电流为 260µA,并且具有高压摆率和带宽,因此非常适合许多电源和电机控制应用。

INA185 采用业界通用的 SC70 封装和薄型 6 引脚 SOT-563 封装。SOT-563 封装的外形面积仅为 2.56mm2,包括器件引脚。所有器件选项都具有 –40°C 至 +125°C 的扩展额定工作温度范围。

封装信息
器件型号封装(1)封装尺寸(2)
INA185DRL(SOT-563,6)1.60mm × 1.60mm
DCK (SC70, 6)2.00mm x 2.10mm
有关所有可选封装,请参阅 节 10
封装尺寸(长 × 宽)为标称值,并包括引脚(如适用)。
GUID-06BD00A2-67BC-436B-9DDC-A870403AFBCB-low.gif典型应用电路