ZHCSI40F April 2018 – October 2024 INA181-Q1 , INA2181-Q1 , INA4181-Q1
PRODUCTION DATA
请参考 PDF 数据表获取器件具体的封装图。
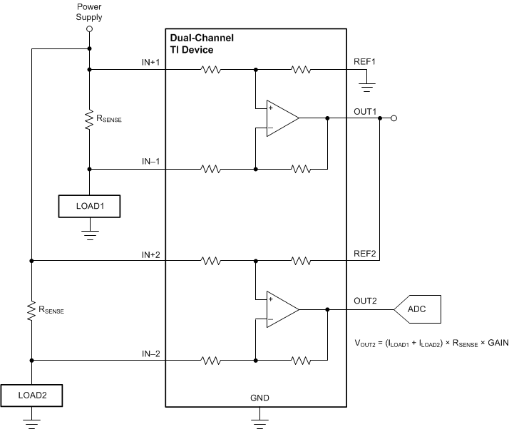
通过将一个通道的输出连接到另一个通道的基准输入,可以轻松地对 INA2181-Q1 的多个输出求和。图 8-3 中显示的电路配置是一个实现电流求和的简单方法。为了正确地对多个输出电流求和,所有通道的电流检测电阻 RSENSE 值必须相同。
图 8-3 对多个电流求和将 INA2181-Q1 一个通道的输出连接到另一通道的基准输入。使用第一个电路的基准输入来设置最终求和输出工作点的基准。链中每个电路上检测到的电流会在链中最后一个器件的输出端相加。
求和配置的输出响应示例如图 8-4 所示。第一个电路的基准引脚接地,并将不同频率的正弦波施加到两个电路,以生成求和输出,如图所示。第一个电路的正弦波电压输入被偏移,以便整个波高于 GND。

| VREF = 0V | ||