ZHCSTR6A September   1999  – November 2023 INA146

PRODUCTION DATA  

  1.   1
  2. 1特性
  3. 2应用
  4. 3说明
  5. 4Pin Configuration and Functions
  6. 5Specifications
    1. 5.1 Absolute Maximum Ratings
    2. 5.2 ESD Ratings
    3. 5.3 Recommended Operating Conditions
    4. 5.4 Thermal Information
    5. 5.5 Electrical Characteristics VS = ±2.25 V to ±18 V
    6. 5.6 Electrical Characteristics VS = 5 V Single Supply
    7. 5.7 Amplifier A1, A2 Performance
    8. 5.8 Typical Performance Curves
  7. 6Application and Implementation
    1. 6.1 Application Information
      1. 6.1.1 Operating Voltage
      2. 6.1.2 Setting the Gain
      3. 6.1.3 Common-mode Range
      4. 6.1.4 Offset Trim
      5. 6.1.5 Input Impedance
  8. 7Device and Documentation Support
    1. 7.1 第三方产品免责声明
    2. 7.2 Documentation Support
      1. 7.2.1 Related Documentation
    3. 7.3 接收文档更新通知
    4. 7.4 支持资源
    5. 7.5 Trademarks
    6. 7.6 静电放电警告
    7. 7.7 术语表
  9. 8Revision History
  10. 9Mechanical, Packaging, and Orderable Information

封装选项

请参考 PDF 数据表获取器件具体的封装图。

机械数据 (封装 | 引脚)
  • D|8
散热焊盘机械数据 (封装 | 引脚)
订购信息

Input Impedance

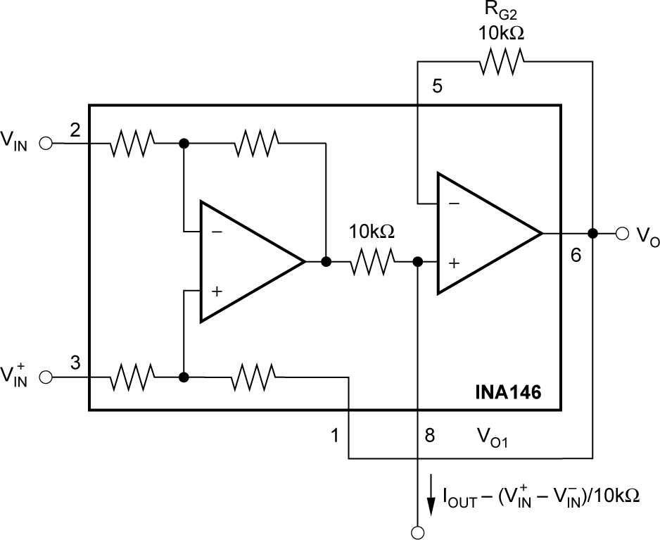
The input impedance of the INA146 is determined by the input resistor network and is approximately 100 kΩ. The source impedance at the two input terminals must be nearly equal to maintain good common-mode rejection. A 12-Ω mismatch in impedance between the two inputs causes the typical common-mode rejection to be degraded to approximately 72 dB. Figure 6-7 shows a common application measuring power supply current through a shunt resistor. The source impedance of the shunt resistor, RS, is balanced by an equal compensation resistor, RC.

Source impedances greater than 800 Ω are not recommended, even if the source impedances are perfectly matched. Internal resistors are laser trimmed for accurate ratios, not to absolute values. Adding equal resistors greater than 800 Ω can cause a mismatch in the total resistor ratios, degrading CMR.

GUID-99D517A2-D9C5-4F4F-BA38-D2E00ED2DD0D-low.png Figure 6-2 Optional Offset Trim Circuit
GUID-1F390BB9-1764-4D83-8706-2B862909F71C-low.png Figure 6-3 Measuring Voltages Greater Than Supply Voltage
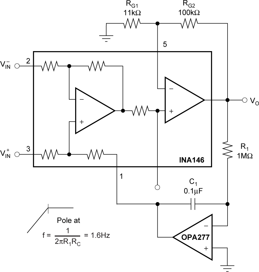
GUID-B5161866-6C63-44F6-B814-FEC5498CC82B-low.png Figure 6-4 Noise Filtering
GUID-34D831F9-FED6-4C28-B583-F8EF7CB1DA75-low.png Figure 6-5 Output Clamp
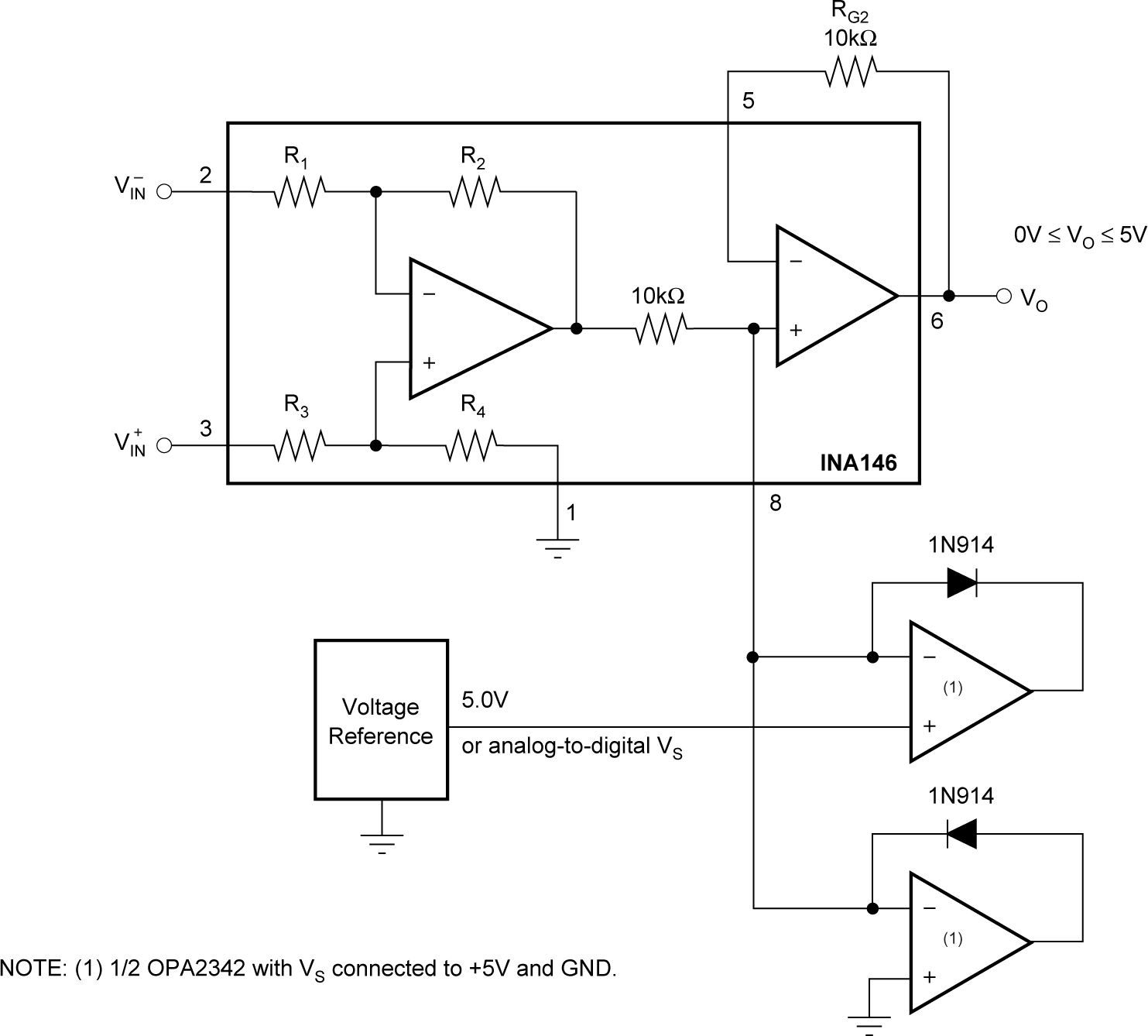
GUID-ADD41A12-3F5C-4814-BE37-731E38CAFB24-low.png Figure 6-6 Precision Clamp
GUID-8F286436-3C34-4A96-8937-A6B518BF6CCC-low.png Figure 6-7 Current Monitor, G = 1
GUID-8F21387B-67EB-4EEC-92A6-20CC1844C806-low.png Figure 6-8 Comparator Output With Optional Hysteresis Application to Sense Lamp Burn-Out
GUID-279A4822-0FD3-4D3D-88AF-FF313A6006D0-low.png Figure 6-9 AC Coupling (DC Restoration)
GUID-5FAFB53D-AFD5-49A8-9084-F3D666E699EB-low.png Figure 6-10 Precision Current Source