ZHCSD36A November   2014  – March 2019 DS90UB947-Q1

PRODUCTION DATA.  

  1. 特性
  2. 应用
  3. 说明
    1.     Device Images
      1.      应用 图
  4. 修订历史记录
  5. Pin Configuration and Functions
    1.     Pin Functions
  6. Specifications
    1. 6.1  Absolute Maximum Ratings
    2. 6.2  ESD Ratings
    3. 6.3  Recommended Operating Conditions
    4. 6.4  Thermal Information
    5. 6.5  DC Electrical Characteristics
    6. 6.6  AC Electrical Characteristics
    7. 6.7  DC and AC Serial Control Bus Characteristics
    8. 6.8  Recommended Timing for the Serial Control Bus
    9. 6.9  Timing Diagrams
    10. 6.10 Typical Characteristics
  7. Detailed Description
    1. 7.1 Overview
    2. 7.2 Functional Block Diagram
    3. 7.3 Feature Description
      1. 7.3.1  High-Speed Forward Channel Data Transfer
      2. 7.3.2  Back Channel Data Transfer
      3. 7.3.3  FPD-Link III Port Register Access
      4. 7.3.4  OpenLDI Input Frame and Color Bit Mapping Select
      5. 7.3.5  Video Control Signals
      6. 7.3.6  Power Down (PDB)
      7. 7.3.7  Serial Link Fault Detect
      8. 7.3.8  Interrupt Pin (INTB)
      9. 7.3.9  Remote Interrupt Pin (REM_INTB)
      10. 7.3.10 General-Purpose I/O
        1. 7.3.10.1 GPIO[3:0] Configuration
        2. 7.3.10.2 Back Channel Configuration
        3. 7.3.10.3 GPIO_REG[8:5] Configuration
      11. 7.3.11 SPI Communication
        1. 7.3.11.1 SPI Mode Configuration
        2. 7.3.11.2 Forward Channel SPI Operation
        3. 7.3.11.3 Reverse Channel SPI Operation
      12. 7.3.12 Backward Compatibility
      13. 7.3.13 Audio Modes
        1. 7.3.13.1 I2S Audio Interface
          1. 7.3.13.1.1 I2S Transport Modes
          2. 7.3.13.1.2 I2S Repeater
        2. 7.3.13.2 TDM Audio Interface
      14. 7.3.14 Repeater
        1. 7.3.14.1 Repeater Configuration
        2. 7.3.14.2 Repeater Connections
          1. 7.3.14.2.1 Repeater Fan-Out Electrical Requirements
      15. 7.3.15 Built-In Self Test (BIST)
        1. 7.3.15.1 BIST Configuration and Status
        2. 7.3.15.2 Forward Channel and Back Channel Error Checking
      16. 7.3.16 Internal Pattern Generation
        1. 7.3.16.1 Pattern Options
        2. 7.3.16.2 Color Modes
        3. 7.3.16.3 Video Timing Modes
        4. 7.3.16.4 External Timing
        5. 7.3.16.5 Pattern Inversion
        6. 7.3.16.6 Auto Scrolling
        7. 7.3.16.7 Additional Features
    4. 7.4 Device Functional Modes
      1. 7.4.1 Mode Select Configuration Settings (MODE_SEL[1:0])
      2. 7.4.2 FPD-Link III Modes of Operation
        1. 7.4.2.1 Single Link Operation
        2. 7.4.2.2 Dual Link Operation
        3. 7.4.2.3 Replicate Mode
        4. 7.4.2.4 Auto-Detection of FPD-Link III Modes
    5. 7.5 Programming
      1. 7.5.1 Serial Control Bus
      2. 7.5.2 Multi-Master Arbitration Support
      3. 7.5.3 I2C Restrictions on Multi-Master Operation
      4. 7.5.4 Multi-Master Access to Device Registers for Newer FPD-Link III Devices
      5. 7.5.5 Multi-Master Access to Device Registers for Older FPD-Link III Devices
      6. 7.5.6 Restrictions on Control Channel Direction for Multi-Master Operation
    6. 7.6 Register Maps
  8. Application and Implementation
    1. 8.1 Applications Information
    2. 8.2 Typical Applications
      1. 8.2.1 Design Requirements
      2. 8.2.2 Detailed Design Procedure
        1. 8.2.2.1 High-Speed Interconnect Guidelines
      3. 8.2.3 Application Curves
        1. 8.2.3.1 Application Performance Plots
  9. Power Supply Recommendations
    1. 9.1 Power-Up Requirements and PDB Pin
  10. 10Layout
    1. 10.1 Layout Guidelines
    2. 10.2 Layout Example
  11. 11器件和文档支持
    1. 11.1 文档支持
      1. 11.1.1 相关文档
    2. 11.2 商标
    3. 11.3 静电放电警告
    4. 11.4 术语表
  12. 12机械、封装和可订购信息

封装选项

机械数据 (封装 | 引脚)
散热焊盘机械数据 (封装 | 引脚)
订购信息

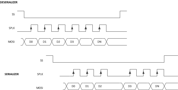
Reverse Channel SPI Operation

In Reverse Channel SPI operation, the Deserializer samples the Slave Select (SS), SPI clock (SCLK) into the internal oscillator clock domain.  In addition, upon detection of the active SPI clock edge, the Deserializer samples the SPI data (MOSI).  The SPI data samples are stored in a buffer to be passed to the Serializer over the back channel.  The Deserializer sends SPI information in a back channel frame to the Serializer.  In each back channel frame, the Deserializer sends an indication of the Slave Select value. The Slave Select should be inactive (high) for at least one back-channel frame period to ensure propagation to the Serializer.

Because data is delivered in separate back channel frames and buffered, the data may be regenerated in bursts.  The following figure shows an example of the SPI data regeneration when the data arrives in three back channel frames.  The first frame delivered the SS active indication, the second frame delivered the first three data bits, and the third frame delivers the additional data bits.

DS90UB947-Q1 reverse_spi_timing.gifFigure 19. Reverse Channel SPI Write

For Reverse Channel SPI reads, the SPI master must wait for a round-trip response before generating the sampling edge of the SPI clock.  This is similar to operation in Forward channel mode.  Note that at most one data/clock sample will be sent per back channel frame.

DS90UB947-Q1 reverse_spi_read_timing.gifFigure 20. Reverse Channel SPI Read

For both Reverse Channel SPI writes and reads, the SPI_SS signal should be deasserted for at least one back channel frame period.

Table 4. SPI SS Deassertion Requirement

BACK CHANNEL FREQUENCY DEASSERTION REQUIREMENT
5 Mbps 7.5 µs
10 Mbps 3.75 µs
20 Mbps 1.875 µs