ZHCSN21A April   2020  – June 2021

PRODUCTION DATA  

  1. 特性
  2. 应用
  3. 说明
  4. 修订历史记录
  5. 引脚配置和功能
    1.     引脚功能
  6. 规格
    1. 6.1 绝对最大额定值
    2. 6.2 ESD 等级
    3. 6.3 建议的操作条件
    4. 6.4 热性能信息
    5. 6.5 电气特性
      1. 6.5.1 典型特性
  7. 详细说明
    1. 7.1 概述
    2. 7.2 功能方框图
    3. 7.3 特性说明
      1. 7.3.1 电桥控制
      2. 7.3.2 电流调节
      3. 7.3.3 衰减模式
        1. 7.3.3.1 混合衰减
        2. 7.3.3.2 快速衰减
        3. 7.3.3.3 智能调优动态衰减
        4. 7.3.3.4 智能调优纹波控制
        5. 7.3.3.5 消隐时间
      4. 7.3.4 电荷泵
      5. 7.3.5 线性稳压器
      6. 7.3.6 逻辑和四电平引脚图
        1. 7.3.6.1 nFAULT 引脚
      7. 7.3.7 保护电路
        1. 7.3.7.1 VM 欠压锁定 (UVLO)
        2. 7.3.7.2 VCP 欠压锁定 (CPUV)
        3. 7.3.7.3 过流保护 (OCP)
        4. 7.3.7.4 热关断 (OTSD)
        5.       故障条件汇总
    4. 7.4 器件功能模式
      1. 7.4.1 睡眠模式 (nSLEEP = 0)
      2. 7.4.2 工作模式 (nSLEEP = 1)
      3. 7.4.3 nSLEEP 复位脉冲
      4.      功能模式汇总
  8. 应用和实施
    1. 8.1 应用信息
    2. 8.2 典型应用
      1. 8.2.1 设计要求
      2. 8.2.2 详细设计过程
        1. 8.2.2.1 电流调节
          1. 8.2.2.1.1 功率损耗和热量计算
          2. 8.2.2.1.2 应用曲线
  9. 电源相关建议
    1. 9.1 确定大容量电容的大小
  10. 10布局
    1. 10.1 布局指南
    2. 10.2 布局示例
  11. 11器件和文档支持
    1. 11.1 文档支持
      1. 11.1.1 相关文档
    2. 11.2 接收文档更新通知
    3. 11.3 支持资源
    4. 11.4 商标
    5. 11.5 Electrostatic Discharge Caution
    6. 11.6 术语表
  12. 12机械、封装和可订购信息

封装选项

机械数据 (封装 | 引脚)
散热焊盘机械数据 (封装 | 引脚)
订购信息

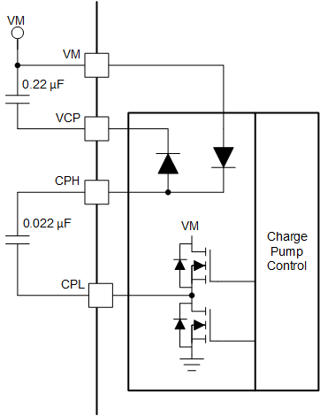
电荷泵

集成了一个电荷泵以提供高侧 N 沟道 MOSFET 栅极驱动电压。需要在 VM 和 VCP 引脚之间为电荷泵放置一个电容作为储能电容。此外,还需要在 CPH 和 CPL 引脚之间放置一个陶瓷电容作为飞跨电容。

GUID-2B33E583-B2C9-416F-A422-976FE26F5C36-low.gif图 7-9 电荷泵方框图