SLUSA96B August   2010  – April 2016 BQ32002

PRODUCTION DATA.  

  1. Features
  2. Applications
  3. Description
  4. Revision History
  5. Pin Configuration and Functions
  6. Specifications
    1. 6.1 Absolute Maximum Ratings
    2. 6.2 ESD Ratings
    3. 6.3 Recommended Operating Conditions
    4. 6.4 Thermal Information
    5. 6.5 Electrical Characteristics
    6. 6.6 Timing Requirements
    7. 6.7 Typical Characteristics
  7. Detailed Description
    1. 7.1 Overview
    2. 7.2 Functional Block Diagram
    3. 7.3 Feature Description
      1. 7.3.1 IRQ Function
      2. 7.3.2 VBACK Switchover
    4. 7.4 Device Functional Modes
    5. 7.5 Programming
      1. 7.5.1 I2C Serial Interface
    6. 7.6 Register Maps
      1. 7.6.1 I2C Read After Backup Mode
      2. 7.6.2 Normal Register Descriptions
      3. 7.6.3 Special Function Registers
  8. Application and Implementation
    1. 8.1 Application Information
    2. 8.2 Typical Application
      1. 8.2.1 Design Requirements
      2. 8.2.2 Detailed Design Procedure
        1. 8.2.2.1 Reading From a Register
        2. 8.2.2.2 Leap Year Compensation
        3. 8.2.2.3 Utilizing the Backup Supply
      3. 8.2.3 Application Curves
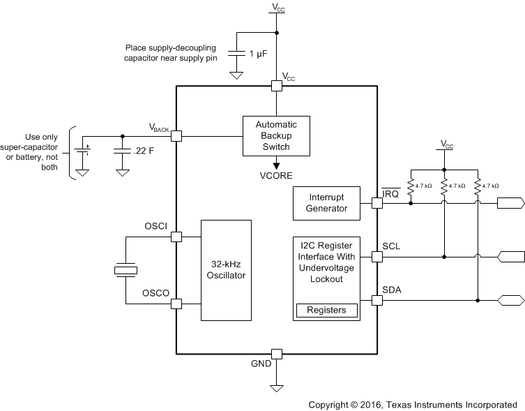
  9. Power Supply Recommendations
  10. 10Layout
    1. 10.1 Layout Guidelines
    2. 10.2 Layout Example
  11. 11Device and Documentation Support
    1. 11.1 Community Resources
    2. 11.2 Trademarks
    3. 11.3 Electrostatic Discharge Caution
    4. 11.4 Glossary
  12. 12Mechanical, Packaging, and Orderable Information

封装选项

机械数据 (封装 | 引脚)
散热焊盘机械数据 (封装 | 引脚)
订购信息

7 Detailed Description

7.1 Overview

The BQ32002 is a real-time clock that features an automatic backup supply with integrated oscillator-fail detection.

7.2 Functional Block Diagram

BQ32002 BW32003_BlockDiagram.gif

NOTE:

All pullup resistors should be connected to VCC such that no pullup is applied during backup supply operation.

7.3 Feature Description

7.3.1 IRQ Function

The IRQ pin of the BQ32002 functions as a general-purpose output or a frequency test output. The function of IRQ is configurable in the device register space by setting the FT, FTF, and OUT bits. On initial power cycles, the OUT bit is set to one, and the FTF and FT bits are set to zero. On subsequent power-ups, with backup supply present, the OUT bit remains unchanged, and the FTF and FT bits are set to zero. When operating on backup supply, the IRQ pin function is unused. IRQ pullup resistor must be tied to VCC to prevent IRQ operation when operating on backup supply. The effect of the calibration logic is not normally observable when IRQ is configured to output 1 Hz. The calibration logic functions by periodically adjusting the width of the 1-Hz clock. The calibration effect is observable only every eight or sixteen minutes, depending on the sign of the calibration.

BQ32002 irq_func_dgm_lus900.gif Figure 3. IRQ Pin Functional Diagram

Table 1. IRQ Function

FT OUT FTF IRQ STATE
1 X 1 1 Hz
1 X 0 512 Hz
0 1 X 1
0 0 X 0

7.3.2 VBACK Switchover

The BQ32002 has an internal switchover circuit that causes the device to switch from main power supply to backup power supply when the voltage of the main supply pin VCC drops below a minimum threshold. The VBACK switchover circuit uses an internal reference voltage VREF derived from the on-chip bandgap reference; VREF is approximately 1.8 V. The device switches to the VBACK supply when VCC is less than the lesser of VBACK or VREF. Similarly, the device switches to the VCC supply when VCC is greater than either VBACK or VREF.

Some registers are reset to default values when the RTC switches from main power supply to backup power supply. See the register definitions to determine what register bits are effected by a backup switchover (effected bits have their reset value (1/0) shown for Cycle, bits that are unchanged by backup are marked UC).

The time-keeping registers can take up to 1 second to update after the RTC switches from backup power supply to main power supply.

BQ32002 switchover_dgm_lus900.gif Figure 4. Switchover Diagram

7.4 Device Functional Modes

When the device switches from the main power supply to backup supply, the time-keeping registers [0- 9] cannot be accessed through the I2C. The access to these registers are only when VCC > VREF. The time-keeping registers can take up to 1 second to update after the device switches from backup power supply to main power supply.

7.5 Programming

7.5.1 I2C Serial Interface

The I2C interface allows control and monitoring of the RTC by a microcontroller. I2C is a two-wire serial interface developed by Philips Semiconductor (see I2C-Bus Specification, Version 2.1, January 2000).

The bus consists of a data line (SDA) and a clock line (SCL) with off-chip pullup resistors. When the bus is idle, both SDA and SCL lines are pulled high.

A master device, usually a microcontroller or a digital signal processor, controls the bus. The master is responsible for generating the SCL signal and device addresses. The master also generates specific conditions that indicate the START and STOP of data transfer.

A slave device receives and/or transmits data on the bus under control of the master device. This device operates only as a slave device.

I2C communication is initiated by a master sending a start condition, a high-to-low transition on the SDA I/O while SCL is held high. After the start condition, the device address byte is sent, most-significant bit (MSB) first, including the data direction bit (R/W). After receiving a valid address byte, this device responds with an acknowledge, a low on the SDA I/O during the high of the acknowledge-related clock pulse. This device responds to the I2C slave address 11010000b for write commands and slave address 11010001b for read commands.

This device does not respond to the general call address.

A data byte follows the address acknowledge. If the R/W bit is low, the data is written from the master. If the R/W bit is high, the data from this device are the values read from the register previously selected by a write to the subaddress register. The data byte is followed by an acknowledge sent from this device. Data is output only if complete bytes are received and acknowledged.

A stop condition, which is a low-to-high transition on the SDA I/O while the SCL input is high, is sent by the master to terminate the transfer. A master device must wait at least 60 μs after the RTC exits backup mode to generate a START condition.

BQ32002 i2c_timing_dgm_lus900.gif Figure 5. I2C Timing Diagram
BQ32002 i2c_read_mode_lusa96.gif Figure 6. I2C Read Mode
BQ32002 t_i2c_write_mode_lus900.gif Figure 7. I2C Write Mode

7.6 Register Maps

Table 2. Normal Registers

REGISTER ADDRESS
(HEX)
REGISTER NAME DESCRIPTION
0 0x00 SECONDS Clock seconds and STOP bit
1 0x01 MINUTES Clock minutes
2 0x02 CENT_HOURS Clock hours, century, and CENT_EN bit
3 0x03 DAY Clock day
4 0x04 DATE Clock date
5 0x05 MONTH Clock month
6 0x06 YEARS Clock years
7 0x07 CAL_CFG1 Calibration and configuration
9 0x09 CFG2 Configuration 2

Table 3. Special Function Registers

REGISTER ADDRESS
(HEX)
REGISTER NAME DESCRIPTION
32 0x20 SF KEY 1 Special function key 1
33 0x21 SF KEY 2 Special function key 2
34 0x22 SFR Special function register

7.6.1 I2C Read After Backup Mode

The time-keeping registers can take up to 1 second to update after the RTC switches from backup power supply to main power supply. An I2C read of the RTC that starts before the update has completed will return the time when the RTC enters backup mode. To ensure that the correct time is read after backup mode, the host should wait longer than 1 second after the main supply is greater than 2.8 V and VBACK.

7.6.2 Normal Register Descriptions

Table 1. SECONDS Register

Address 0x00
Name SECONDS
Initial Value 0XXXXXXb
Description Clock seconds and STOP bit
D7 D6 D5 D4 D3 D2 D1 D0 BIT(S)
STOP 10_SECOND 1_SECOND Name
r/w r/w r/w Read/Write
0 X X X X X X X Initial
UC UC UC UC UC UC UC UC Cycle
STOP Oscillator stop. The STOP bit is used to force the oscillator to stop oscillating. STOP is set to 0 on initial application of power, on all subsequent power cycles STOP remains unchanged. On initial power application STOP can be written to 1 and then written to 0 to force start the oscillator.
0 Normal
1 Stop
10_SECOND BCD of tens of seconds. The 10_SECOND bits are the BCD representation of the number of tens of seconds on the clock. Valid values are 0 to 5. If invalid data is written to 10_SECOND, the clock will update with invalid data in 10_SECOND until the counter rolls over; thereafter, the data in 10_SECOND is valid. Time keeping registers can take up to 1 second to update after the RTC switches from backup power supply to main power supply.
1_SECOND BCD of seconds. The 1_SECOND bits are the BCD representation of the number of seconds on the clock. Valid values are 0 to 9. If invalid data is written to 1_SECOND, the clock will update with invalid data in 1_SECOND until the counter rolls over; thereafter, the data in 1_SECOND is valid. Time keeping registers can take up to 1 second to update after the RTC switches from backup power supply to main power supply.

Table 2. MINUTES Register

Address 0x01
Name MINUTES
Initial Value 1XXXXXXb
Description Clock minutes
D7 D6 D5 D4 D3 D2 D1 D0 BIT(S)
OF 10_MINUTE 1_MINUTE Name
r/w r/w r/w Read/Write
1 X X X X X X X Initial
0 UC UC UC UC UC UC UC Cycle
OF Oscillator fail flag. The OF bit is a latched flag indicating when the 32.768-kHz oscillator has dropped at least four consecutive pulses. The OF flag is always set on initial power-up, and it can be cleared through the serial interface. When OF is 0, no oscillator failure has been detected. When OF is 1, the oscillator fail detect circuit has detected at least four consecutive dropped pulses.
0 No failure detected
1 Failure detected
10_MINUTE BCD of tens of minutes. The 10_MINUTE bits are the BCD representation of the number of tens of minutes on the clock. Valid values are 0 to 5. If invalid data is written to 10_MINUTE, the clock will update with invalid data in 10_MINUTE until the counter rolls over; thereafter, the data in 10_MINUTE is valid. Time keeping registers can take up to 1 second to update after the RTC switches from backup power supply to main power supply.
1_MINUTE BCD of minutes. The 1_MINUTE bits are the BCD representation of the number of minutes on the clock. Valid values are 0 to 9. If invalid data is written to 1_MINUTE, the clock will update with invalid data in 1_MINUTE until the counter rolls over; thereafter, the data in 1_MINUTE is valid. Time keeping registers can take up to 1 second to update after the RTC switches from backup power supply to main power supply.

Table 3. CENT_HOURS Register

Address 0x02
Name CENT_HOURS
Initial Value XXXXXXXXb
Description Clock hours, century, and CENT_EN bit
D7 D6 D5 D4 D3 D2 D1 D0 BIT(S)
CENT_EN CENT 10_HOUR 1_HOUR Name
r/w r/w r/w r/w Read/Write
X X X X X X X X Initial
UC UC UC UC UC UC UC UC Cycle
CENT_EN Century enable. The CENT_EN bit enables the century timekeeping feature. If CENT_EN is set to 1, then the clock tracks the century using the CENT bit. If CENT_EN is set to 0, the clock ignores the CENT bit.
0 Century disabled
1 Century enabled
CENT Century. The CENT bit tracks the century when century timekeeping is enabled. The clock toggles the CENT bit when the year count rolls from 99 to 00. Because the clock compliments the CENT bit, the user can define the meaning of CENT (1 for current century and 0 for next century, or 0 for current century and 1 for next century).
10_HOUR BCD of tens of hours (24-hour format). The 10_HOUR bits are the BCD representation of the number of tens of hours on the clock, in 24-hour format. Valid values are 0 to 2. If invalid data is written to 10_HOUR, the clock will update with invalid data in 10_HOUR until the counter rolls over; thereafter, the data in 10_HOUR is valid. Time keeping registers can take up to 1 second to update after the RTC switches from backup power supply to main power supply.
1_HOUR BCD of hours (24-hour format). The 1_HOUR bits are the BCD representation of the number of hours on the clock, in 24-hour format. Valid values are 0 to 9. If invalid data is written to 1_HOUR, the clock will update with invalid data in 1_HOUR until the counter rolls over; thereafter, the data in 1_HOUR is valid. Time keeping registers can take up to 1 second to update after the RTC switches from backup power supply to main power supply.

Table 4. DAY Register

Address 0x03
Name DAY
Initial Value 00000XXXb
Description Clock day
D7 D6 D5 D4 D3 D2 D1 D0 BIT(S)
RSVD DAY Name
r/w r/w Read/Write
0 0 0 0 0 X X X Initial
0 0 0 0 0 UC UC UC Cycle
RSVD Reserved. The RSVD bits should always be written as 0.
DAY BCD of the day of the week. The DAY bits are the BCD representation of the day of the week. Valid values are 1 to 7 and represent the days from Sunday to Saturday. DAY updates if set to 0 until the counter rolls over; thereafter, the data in DAY is valid. Time keeping registers can take up to 1 second to update after the RTC switches from backup power supply to main power supply.
1 Sunday
2 Monday
3 Tuesday
4 Wednesday
5 Thursday
6 Friday
7 Saturday

Table 5. DATE Register

Address 0x04
Name DATE
Initial Value 00XXXXXXb
Description Clock date
D7 D6 D5 D4 D3 D2 D1 D0 BIT(S)
RSVD 10_DATE 1_DATE Name
r/w r/w r/w Read/Write
0 0 X X X X X X Initial
0 0 UC UC UC UC UC UC Cycle
RSVD Reserved. The RSVD bits should always be written as 0.
10_DATE BCD of tens of date. The 10_DATE bits are the BCD representation of the tens of date on the clock. Valid values are 0 to 3(1). If invalid data is written to 10_DATE, the clock will update with invalid data in 10_DATE until the counter rolls over; thereafter, the data in 10_DATE is valid. Time keeping registers can take up to 1 second to update after the RTC switches from backup power supply to main power supply.
1_DATE BCD of date. The 1_DATE bits are the BCD representation of the date on the clock. Valid values are 0 to 9(1). If invalid data is written to 1_DATE, the clock will update with invalid data in 1_DATE until the counter rolls over; thereafter, the data in 1_DATE is valid. Time keeping registers can take up to 1 second to update after the RTC switches from backup power supply to main power supply.
(1) 10_DATE and 1_DATE must form a valid date, 01 to 31, dependent on month and year.

Table 6. MONTH Register

Address 0x05
Name MONTH
Initial Value 000XXXXXb
Description Clock month
D7 D6 D5 D4 D3 D2 D1 D0 BIT(S)
RSVD 10_MONTH 1_MONTH Name
r/w r/w r/w Read/Write
0 0 0 X X X X X Initial
0 0 0 UC UC UC UC UC Cycle
RSVD Reserved. The RSVD bits should always be written as 0.
10_MONTH BCD of tens of month. The 10_MONTH bits are the BCD representation of the tens of month on the clock. Valid values are 0 to 1(1). If invalid data is written to 10_MONTH, the clock will update with invalid data in 10_MONTH until the counter rolls over; thereafter, the data in 10_MONTH is valid.
1_MONTH BCD of month. The 1_MONTH bits are the BCD representation of the month on the clock. Valid values are 0 to 9(1). If invalid data is written to 1_MONTH, the clock will update with invalid data in 1_MONTH until the counter rolls over; thereafter, the data in 1_MONTH is valid.
(1) 10_MONTH and 1_MONTH must form a valid date, 01 to 12.

Table 7. YEARS Register

Address 0x06
Name YEARS
Initial Value XXXXXXXXb
Description Clock year
D7 D6 D5 D4 D3 D2 D1 D0 BIT(S)
10_YEAR 1_YEAR Name
r/w r/w Read/Write
X X X X X X X X Initial
UC UC UC UC UC UC UC UC Cycle
10_YEAR BCD of tens of years. The 10_YEAR bits are the BCD representation of the tens of years on the clock. Valid values are 0 to 9. If invalid data is written to 10_YEAR, the clock will update with invalid data in 10_YEAR until the counter rolls over; thereafter, the data in 10_YEAR is valid. Time keeping registers can take up to 1 second to update after the RTC switches from backup power supply to main power supply.
1_YEAR BCD of year. The 1_YEAR bits are the BCD representation of the years on the clock. Valid values are 0 to 9. If invalid data is written to 1_YEAR, the clock will update with invalid data in 1_YEAR until the counter rolls over; thereafter, the data in 1_YEAR is valid. Time keeping registers can take up to 1 second to update after the RTC switches from backup power supply to main power supply.

Table 8. CAL_CFG1 Register

Address 0x07
Name CAL_CFG1
Initial Value 10000000b
Description Calibration and control
D7 D6 D5 D4 D3 D2 D1 D0 BIT(S)
OUT FT S CAL Name
r/w r/w r/w r/w Read/Write
1 0 0 0 0 0 0 0 Initial
UC UC UC UC UC UC UC UC Cycle
OUT Logic output, when FT = 0. When FT is zero, the logic output of IRQ pin reflects the value of OUT.
0 IRQ is logic 0
1 IRQ is logic 1
FT Frequency test. The FT bit is used to enable the frequency test signal on the IRQ pin. When FT is 1, a square wave is produced on the IRQ pin. The FTF bit in the SFR register determines the frequency of the test signal.
0 Disable
1 Enable
S Calibration sign. The S bit determines the polarity of the calibration applied to the oscillator. If S is 0, then the calibration slows the RTC. If S is 1, then the calibration speeds the RTC.
0 Slowing (+)
1 Speeding (–)
CAL Calibration. The CAL bits along with S determine the calibration amount as shown in Table 4.

Table 4. Calibration

CAL (DEC) S = 0 S = 1
0 +0 ppm –0 ppm
1 +2 ppm –4 ppm
N +N / 491520 (per minute) –N / 245760 (per minute)
30 +61 ppm –122 ppm
31 +63 ppm –126 ppm

Table 9. CFG2 Register

Address 0x09
Name CFG2
Initial Value 10101010b
Description Configuration 2
D7 D6 D5 D4 D3 D2 D1 D0 BIT(S)
RSVD RSVD RSVD RSVD Name
r/w r/w r/w r/w Read/Write
1 0 1 0 1 0 1 0 Initial
1 0 UC UC 1 0 1 0 Cycle
RSVD Reserved. The RSVD bits should always be written as 0.

7.6.3 Special Function Registers

Table 10. SF KEY 1 Register

Address 0x20
Name SF KEY 1
Initial Value 00000000b
Description Special function key 1
D7 D6 D5 D4 D3 D2 D1 D0 BIT(S)
SF KEY B1 Name
r/w Read/Write
0 0 0 0 0 0 0 0 Initial
0 0 0 0 0 0 0 0 Cycle
SF KEY B1 Special function access key byte 1. Reads as 0x00, and key is 0x5E.
The SF KEY 1 and SF KEY 2 registers are used to enable access to the main special function register (SFR). Access to SFR is granted only after the special function keys are written sequentially to SF KEY 1 and SF KEY 2. Each write to the SFR must be preceded by writing the SF keys to the SF key registers, in order, SF KEY 1 then SF KEY 2.

Table 11. SF KEY 2 Register

Address 0x21
Name SF KEY 2
Initial Value 00000000b
Description Special function key 2
D7 D6 D5 D4 D3 D2 D1 D0 BIT(S)
SF KEY 2 Name
r/w Read/Write
0 0 0 0 0 0 0 0 Initial
0 0 0 0 0 0 0 0 Cycle
SF KEY 2 Special function access key byte 2. Reads as 0x00, and key is 0xC7.
The SF KEY 1 and SF KEY 2 registers are used to enable access to the main special function register (SFR). Access to SFR is granted only after the special function keys are written sequentially to SF KEY 1 and SF KEY 2. Each write to the SFR must be preceded by writing the SF keys to the SF key registers, in order, SF KEY 1 then SF KEY 2.

Table 12. SFR Register

Address 0x22
Name SFR
Initial Value 00000000b
Description Special function register 1
D7 D6 D5 D4 D3 D2 D1 D0 BIT(S)
RSVD FTF Name
r/w r/w Read/Write
0 0 0 0 0 0 0 0 Initial
0 0 0 0 0 0 0 0 Cycle
RSVD Reserved. The RSVD bits should always be written as 0.
FTF Force calibration to 1 Hz. FTF allows the frequency of the calibration output to be changed from 512 Hz to 1 Hz. By default, FTF is cleared, and the RTC outputs a 512-Hz calibration signal. Setting FTF forces the calibration signal to 1 Hz, and the calibration tracks the internal ppm adjustment. Note: The default 512-Hz calibration signal does not include the effect of the ppm adjustment.
0 Normal 512-Hz calibration
1 1-Hz calibration