ZHCSD66B January   2014  – May 2017

PRODUCTION DATA.  

  1. 特性
  2. 应用范围
  3. 说明
  4. 修订历史记录
  5. Device Comparison Table
  6. Pin Configuration and Functions
  7. Specifications
    1. 7.1 Absolute Maximum Ratings
    2. 7.2 ESD Ratings
    3. 7.3 Recommended Operating Conditions
    4. 7.4 Thermal Information
    5. 7.5 Electrical Characteristics
    6. 7.6 Typical Characteristics
  8. Detailed Description
    1. 8.1 Overview
    2. 8.2 Functional Block Diagram
    3. 8.3 Feature Description
      1. 8.3.1 Undervoltage Lockout
      2. 8.3.2 Power On
      3. 8.3.3 Power-Path Management
        1. 8.3.3.1 Input Source Connected - Adapter or USB
          1. 8.3.3.1.1 Input DPM Mode, VIN-DPM
          2. 8.3.3.1.2 DPPM Mode
          3. 8.3.3.1.3 Battery Supplement Mode
        2. 8.3.3.2 Input Source Not Connected
      4. 8.3.4 Battery Charging
        1. 8.3.4.1 Charge Current Translator
        2. 8.3.4.2 Battery Detection and Recharge
        3. 8.3.4.3 Termination Disable (TD Input, bq24230H)
        4. 8.3.4.4 Adjustable Termination Threshold (ITERM Input, bq24232H)
        5. 8.3.4.5 Dynamic Charge Timers (TMR Input)
        6. 8.3.4.6 Status Indicators (PGOOD, CHG)
          1. 8.3.4.6.1 Timer Fault
        7. 8.3.4.7 Thermal Regulation and Thermal Shutdown
      5. 8.3.5 Battery Pack Temperature Monitoring
    4. 8.4 Device Functional Modes
      1. 8.4.1 Explanation of Deglitch Times and Comparator Hysteresis
  9. Application and Implementation
    1. 9.1 Application Information
    2. 9.2 Typical Application
      1. 9.2.1 Design Requirements
      2. 9.2.2 Detailed Design Procedure
        1. 9.2.2.1 Calculations
          1. 9.2.2.1.1 Program the Fast-Charge Current (ISET):
          2. 9.2.2.1.2 Program the Input Current Limit (ILIM)
          3. 9.2.2.1.3 Program the Termination Current Threshold (ITERM)
          4. 9.2.2.1.4 Program 6.25-Hour Fast-Charge Safety Timer (TMR)
        2. 9.2.2.2 TS Function
        3. 9.2.2.3 CHG and PGOOD
        4. 9.2.2.4 Selecting IN, OUT, AND BAT Pin Capacitors
        5. 9.2.2.5 Sleep Mode
      3. 9.2.3 Application Curves
    3. 9.3 System Examples
      1. 9.3.1 Stand-Alone Charger
  10. 10Power Supply Recommendations
    1. 10.1 Requirements for OUT Output
    2. 10.2 USB Sources and Standard AC Adapters
    3. 10.3 Half-Wave Adapters
  11. 11Layout
    1. 11.1 Layout Guidelines
    2. 11.2 Layout Example
    3. 11.3 Thermal Package
  12. 12器件和文档支持
    1. 12.1 文档支持
      1. 12.1.1 相关文档
    2. 12.2 相关链接
    3. 12.3 商标
    4. 12.4 静电放电警告
    5. 12.5 Glossary
  13. 13机械、封装和可订购信息

封装选项

机械数据 (封装 | 引脚)
散热焊盘机械数据 (封装 | 引脚)
订购信息

Layout

Layout Guidelines

  • To obtain optimal performance, the decoupling capacitor from IN to GND (thermal pad) and the output filter capacitors from OUT to GND (thermal pad) must be placed as close as possible to the bq2423xH, with short trace runs to both IN, OUT, and GND (thermal pad).
  • All low-current GND connections must be kept separate from the high-current charge or discharge paths from the battery. Use a single-point ground technique incorporating both the small signal ground path and the power ground path.
  • The high current charge paths into the IN pin and from the OUT pin must be sized appropriately for the maximum charge current in order to avoid voltage drops in these traces.
  • The bq2423xH family is packaged in a thermally enhanced MLP package. The package includes a thermal pad to provide an effective thermal contact between the IC and the printed-circuit board (PCB); this thermal pad is also the main ground connection for the device. Connect the thermal pad to the PCB ground connection. Full PCB design guidelines for this package are provided in the application report entitled: QFN/SON PCB Attachment (SLUA271).

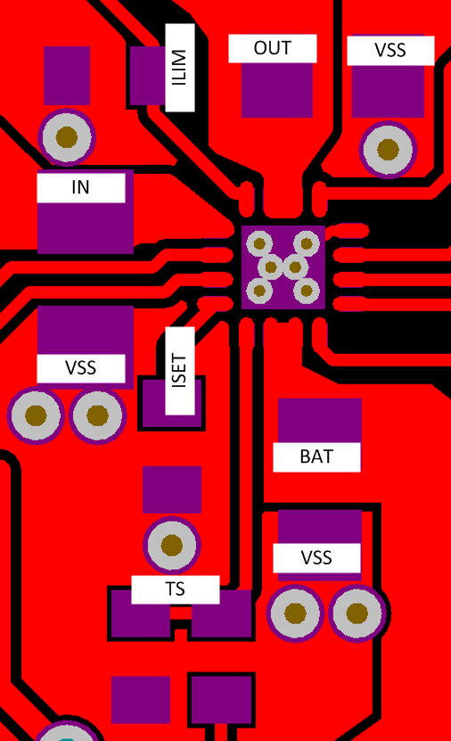
Layout Example

bq24230H bq24232H bq2407xT_Layout.png Figure 32. Layout Example

Thermal Package

The bq2423xH is packaged in a thermally enhanced MLP package. The package includes a thermal pad to provide an effective thermal contact between the IC and the printed-circuit board (PCB). The power pad must be directly connected to the Vss pin. Full PCB design guidelines for this package are provided in the application report entitled: QFN/SON PCB Attachment (SLUA271). The most common measure of package thermal performance is thermal impedance (θJA ) measured (or modeled) from the chip junction to the air surrounding the package surface (ambient). The mathematical expression for θJA is:

θJA = (TJ - T) / P

Where:

TJ = chip junction temperature

T = ambient temperature

P = device power dissipation

Factors that can greatly influence the measurement and calculation of θJA include:

  • Whether the device is board mounted
  • Trace size, composition, thickness, and geometry
  • Orientation of the device (horizontal or vertical)
  • Volume of the ambient air surrounding the device under test and airflow
  • Whether other surfaces are in close proximity to the device being tested

Due to the charge profile of Li-ion batteries, the maximum power dissipation is typically seen at the beginning of the charge cycle when the battery voltage is at its lowest. Typically, after fast charge begins, the pack voltage increases to approximately 3.4 V within the first 2 minutes. The thermal time constant of the assembly typically takes a few minutes to heat up so when doing maximum power dissipation calculations, 3.4 V is a good minimum voltage to use. This is easy to verify, with the system and a fully discharged battery, by plotting temperature on the bottom of the PCB under the IC (pad must have multiple vias), the charge current and the battery voltage as a function of time. The fast-charge current starts to taper off if the part goes into thermal regulation.

The device power dissipation, P, is a function of the charge rate and the voltage drop across the internal PowerFET. It can be calculated from the following equation when a battery pack is being charged :

P = [V(IN) – V(OUT)] × I(OUT) + [V(OUT) – V(BAT)] × I(BAT)

The thermal loop feature reduces the charge current to limit excessive IC junction temperature. It is recommended that the design not run in thermal regulation for typical operating conditions (nominal input voltage and nominal ambient temperatures) and use the feature for nontypical situations such as hot environments or higher than normal input source voltage. With that said, the IC still performs as described, if the thermal loop is always active.