ZHCSDN9E March   2015  – December 2024 ATL431 , ATL432

PRODUCTION DATA  

  1.   1
  2. 特性
  3. 应用
  4. 说明
  5. 引脚配置和功能
  6. 规格
    1. 5.1 绝对最大额定值
    2. 5.2 ESD 等级
    3. 5.3 建议运行条件
    4. 5.4 热性能信息
    5. 5.5 电气特性,ATL431Ax、ATL432Ax
    6. 5.6 电气特性,ATL431Bx、ATL432Bx
    7. 5.7 典型特性
  7. 参数测量信息
  8. 详细说明
    1. 7.1 概述
    2. 7.2 功能方框图
    3. 7.3 特性说明
    4. 7.4 器件功能模式
      1. 7.4.1 开环(比较器)
      2. 7.4.2 闭环
  9. 应用和实施
    1. 8.1 应用信息
    2. 8.2 典型应用
      1. 8.2.1 具有集成基准的比较器(开环)
        1. 8.2.1.1 设计要求
        2. 8.2.1.2 详细设计过程
          1. 8.2.1.2.1 基本操作
          2. 8.2.1.2.2 过驱
          3. 8.2.1.2.3 输出电压和逻辑输入电平
            1. 8.2.1.2.3.1 输入电阻
        3. 8.2.1.3 应用曲线
      2. 8.2.2 并联稳压器/基准
        1. 8.2.2.1 设计要求
        2. 8.2.2.2 详细设计过程
          1. 8.2.2.2.1 可编程输出/阴极电压
          2. 8.2.2.2.2 总精度
          3. 8.2.2.2.3 稳定性
        3. 8.2.2.3 应用曲线
  10. 电源相关建议
  11. 10布局
    1. 10.1 布局指南
    2. 10.2 布局示例
  12. 11器件和文档支持
    1. 11.1 接收文档更新通知
    2. 11.2 支持资源
    3. 11.3 商标
    4. 11.4 静电放电警告
    5. 11.5 术语表
  13. 12修订历史记录
  14. 13机械、封装和可订购信息

封装选项

机械数据 (封装 | 引脚)
散热焊盘机械数据 (封装 | 引脚)
订购信息

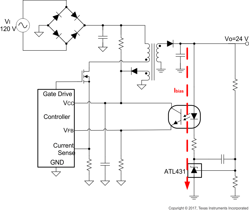
应用信息

图 8-1 显示了 24V 隔离式反激电源中使用的 ATL43x。稳压器的输出电压加上光耦合器 LED 的正向压降 (2.5V + 0.7V = 3.2V),决定了在隔离供电配置中可调节的最小电压。在图 8-1 中所示的拓扑中,稳压电压最低可至 5.0Vdc。

431 系列器件在这些应用中非常普遍,成为设计人员在次级侧稳压中的首选器件。由于这种普遍性,本节将进一步阐述 ATL43x 在该应用中的两种工作状态的运行原理和设计方法:开环(比较器 + Vref)和闭环(并联稳压器)。

ATL43x 在隔离式电源应用中的一个关键优势是,相较于传统 TL431,其 IKmin 降低了超过 20 倍,可节省空载功耗。有关此特性和其他优点的更多信息,请参阅使用 TL431 和 ATL431 高级版本进行设计 (SLVA685)。有关系统稳定性及在补偿设计中使用 ATL43x 的更多信息,请参阅使用 TL431 为 UCC28600 进行补偿设计 (SLUA671)。

ATL431 ATL432 使用 ATL43x 作为电压转换器基准和误差放大器的、具有隔离功能的反激式电源图 8-1 使用 ATL43x 作为电压转换器基准和误差放大器的、具有隔离功能的反激式电源

在使用 ATL431 或 ATL432 进行过压保护、其他电压监测应用、光耦合器配置或其他任何可能快速斜升阴极电压的电源配置时,需要特别考虑阴极电压的斜升速率。如果阴极电流斜升速率快,可能会发生不准确的响应,从而在未实际出现过压或欠压的情况下触发电压监测电路。在使用 ATL431 或 ATL432 设计时,建议将阴极电压的斜升速率限制在 0.0125V/µs 以下,以减少潜在的不准确性。

对于要求阴极电压斜升速率超过 0.0125V/µs 的电压监测或其他应用,请考虑使用德州仪器 (TI) 提供的其他高性能、引脚兼容的器件:ATL431LI、TLA431 或 TL431。