ZHCSCL7C May 2014 – April 2021 AFE4403
PRODUCTION DATA
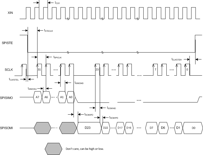
| PARAMETER | MIN | TYP | MAX | UNIT | |
|---|---|---|---|---|---|
| tCLK | Clock frequency on the XIN pin | 8 | MHz | ||
| tSCLK | Serial shift clock period | 62.5 | ns | ||
| tSTECLK | STE low to SCLK rising edge, setup time | 10 | ns | ||
| tCLKSTEH,L | SCLK transition to SPI STE high or low | 10 | ns | ||
| tSIMOSU | SIMO data to SCLK rising edge, setup time | 10 | ns | ||
| tSIMOHD | Valid SIMO data after SCLK rising edge, hold time | 10 | ns | ||
| tSOMIPD | SCLK falling edge to valid SOMI, setup time | 17 | ns | ||
| tSOMIHD | SCLK rising edge to invalid data, hold time | 0.5 | tSCLK | ||

Figure 7-2 Serial Interface Timing Diagram, Write Operation