SLVS465C December   2003  – February 2016 TPS61043

PRODUCTION DATA.  

  1. Features
  2. Applications
  3. Description
  4. Revision History
  5. Pin Configuration and Functions
  6. Specifications
    1. 6.1 Absolute Maximum Ratings
    2. 6.2 ESD Ratings
    3. 6.3 Recommended Operating Conditions
    4. 6.4 Thermal Information
    5. 6.5 Electrical Characteristics
    6. 6.6 Typical Characteristics
  7. Parameter Measurement Information
  8. Detailed Description
    1. 8.1 Overview
    2. 8.2 Functional Block Diagram
    3. 8.3 Feature Description
      1. 8.3.1 Operation
      2. 8.3.2 Boost Converter
      3. 8.3.3 Peak Current Control (Boost Converter)
      4. 8.3.4 Softstart
      5. 8.3.5 Control (CTRL)
    4. 8.4 Device Functional Modes
      1. 8.4.1 Overvoltage Protection (OVP)
      2. 8.4.2 Undervoltage Lockout
      3. 8.4.3 Thermal Shutdown
  9. Application and Implementation
    1. 9.1 Application Information
      1. 9.1.1 Efficiency
      2. 9.1.2 Setting the LED Current
      3. 9.1.3 Analog Control Signal for Brightness Control
      4. 9.1.4 PWM Control With Separate Enable
    2. 9.2 Typical Application
      1. 9.2.1 Design Requirements
      2. 9.2.2 Detailed Design Procedure
        1. 9.2.2.1 Inductor Selection, Maximum Load Current, and Switching Frequency
        2. 9.2.2.2 Output Capacitor Selection and Line Regulation
        3. 9.2.2.3 Input Capacitor Selection
        4. 9.2.2.4 Diode Selection
      3. 9.2.3 Application Curves
    3. 9.3 System Examples
      1. 9.3.1 TPS61043 With 1-mm Total System Height
      2. 9.3.2 TPS61043 With Low LED Ripple Current and Higher Accuracy Using a 4.7-µF Output Capacitor
      3. 9.3.3 TPS61043 Powering 3 LEDs
      4. 9.3.4 Adjustable Brightness Control Using an Analog Voltage
      5. 9.3.5 Alternative Adjustable Brightness Control Using PWM Signal
  10. 10Power Supply Recommendations
  11. 11Layout
    1. 11.1 Layout Guidelines
    2. 11.2 Layout Example
    3. 11.3 Thermal Considerations
  12. 12Device and Documentation Support
    1. 12.1 Device Support
      1. 12.1.1 Third-Party Products Disclaimer
    2. 12.2 Documentation Support
      1. 12.2.1 Related Documentation
    3. 12.3 Community Resources
    4. 12.4 Trademarks
    5. 12.5 Electrostatic Discharge Caution
    6. 12.6 Glossary
  13. 13Mechanical, Packaging, and Orderable Information

封装选项

请参考 PDF 数据表获取器件具体的封装图。

机械数据 (封装 | 引脚)
  • DRB|8
散热焊盘机械数据 (封装 | 引脚)
订购信息

1 Features

  • Current Source With 18-V Overvoltage Protection
  • Powers up to 4 LEDs in Series
  • Input Voltage Range: 1.8 V to 6 V
  • Internal 30-V Switch
  • Up to 85% Efficiency
  • Precise Brightness Control Using PWM Signal or Analog Signal
  • Switching Frequency up to 1 MHz
  • Internal Power MOSFET Switch 400 mA
  • Operates With Small Output Capacitors Down to 100 nF
  • Disconnects LEDs During Shutdown
  • No Load Quiescent Current 38 µA Typical
  • Shutdown Current 0.1 µA Typical
  • Available in a Small 3-mm × 3-mm QFN Package

2 Applications

  • White LED Supply for Display Backlight and Sidelight in
    • PDAs, Pocket PCs, Smart Phones
    • Handheld Devices
    • Cellular Phones

3 Description

The TPS61043 is a high-frequency boost converter with constant current output that drives white LEDs or similar. The LED current is set with the external sense resistor (RS) and is directly regulated by the feedback pin (FB) that regulates the voltage across the sense resistor RS to 252 mV (typical). To control LED brightness, the LED current can be pulsed by applying a PWM (pulse width modulated) signal with a frequency range of 100 Hz to 50 kHz to the control pin (CTRL). To allow higher flexibility, the device can be configured so that the brightness is controlled by an analog signal as well, as described in Application Information. To avoid possible leakage currents through the LEDs during shutdown, the control pin (CTRL) disables the device and disconnects the LEDs from ground. For maximum safety during operation, the output has integrated overvoltage protection that prevents damage to the device by limiting the output voltage to typically 18 V in case of a high-impedance output (for example, faulty LED). The TPS61043 device provides a solution for applications where higher LED currents or more than four LEDs in series must be powered.

Device Information(1)

PART NUMBER PACKAGE BODY SIZE (NOM)
TPS61043 VSON (8) 3.00 mm × 3.00 mm
  1. For all available packages, see the orderable addendum at the end of the data sheet.

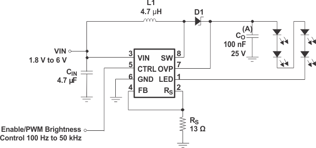
Typical Application

TPS61043 typ_app_lvs465.gif
(A) Output capacitor values like 1 µF and larger, reduce the LED ripple current and improve line regulation.