SLVS465C December   2003  – February 2016 TPS61043

PRODUCTION DATA.  

  1. Features
  2. Applications
  3. Description
  4. Revision History
  5. Pin Configuration and Functions
  6. Specifications
    1. 6.1 Absolute Maximum Ratings
    2. 6.2 ESD Ratings
    3. 6.3 Recommended Operating Conditions
    4. 6.4 Thermal Information
    5. 6.5 Electrical Characteristics
    6. 6.6 Typical Characteristics
  7. Parameter Measurement Information
  8. Detailed Description
    1. 8.1 Overview
    2. 8.2 Functional Block Diagram
    3. 8.3 Feature Description
      1. 8.3.1 Operation
      2. 8.3.2 Boost Converter
      3. 8.3.3 Peak Current Control (Boost Converter)
      4. 8.3.4 Softstart
      5. 8.3.5 Control (CTRL)
    4. 8.4 Device Functional Modes
      1. 8.4.1 Overvoltage Protection (OVP)
      2. 8.4.2 Undervoltage Lockout
      3. 8.4.3 Thermal Shutdown
  9. Application and Implementation
    1. 9.1 Application Information
      1. 9.1.1 Efficiency
      2. 9.1.2 Setting the LED Current
      3. 9.1.3 Analog Control Signal for Brightness Control
      4. 9.1.4 PWM Control With Separate Enable
    2. 9.2 Typical Application
      1. 9.2.1 Design Requirements
      2. 9.2.2 Detailed Design Procedure
        1. 9.2.2.1 Inductor Selection, Maximum Load Current, and Switching Frequency
        2. 9.2.2.2 Output Capacitor Selection and Line Regulation
        3. 9.2.2.3 Input Capacitor Selection
        4. 9.2.2.4 Diode Selection
      3. 9.2.3 Application Curves
    3. 9.3 System Examples
      1. 9.3.1 TPS61043 With 1-mm Total System Height
      2. 9.3.2 TPS61043 With Low LED Ripple Current and Higher Accuracy Using a 4.7-µF Output Capacitor
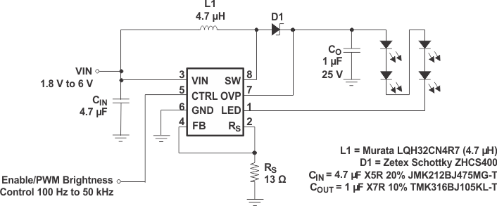
      3. 9.3.3 TPS61043 Powering 3 LEDs
      4. 9.3.4 Adjustable Brightness Control Using an Analog Voltage
      5. 9.3.5 Alternative Adjustable Brightness Control Using PWM Signal
  10. 10Power Supply Recommendations
  11. 11Layout
    1. 11.1 Layout Guidelines
    2. 11.2 Layout Example
    3. 11.3 Thermal Considerations
  12. 12Device and Documentation Support
    1. 12.1 Device Support
      1. 12.1.1 Third-Party Products Disclaimer
    2. 12.2 Documentation Support
      1. 12.2.1 Related Documentation
    3. 12.3 Community Resources
    4. 12.4 Trademarks
    5. 12.5 Electrostatic Discharge Caution
    6. 12.6 Glossary
  13. 13Mechanical, Packaging, and Orderable Information

封装选项

请参考 PDF 数据表获取器件具体的封装图。

机械数据 (封装 | 引脚)
  • DRB|8
散热焊盘机械数据 (封装 | 引脚)
订购信息

7 Parameter Measurement Information

TPS61043 pmischem_lvs465.gif Figure 8. Schematic