SLUSA41B JUNE   2010  – September 2016 TPS53311

PRODUCTION DATA.  

  1. Features
  2. Applications
  3. Description
  4. Revision History
  5. Pin Configuration and Functions
  6. Specifications
    1. 6.1 Absolute Maximum Ratings
    2. 6.2 ESD Ratings
    3. 6.3 Recommended Operating Conditions
    4. 6.4 Thermal Information
    5. 6.5 Electrical Characteristics
    6. 6.6 Typical Characteristics
  7. Detailed Description
    1. 7.1 Overview
    2. 7.2 Functional Block Diagram
    3. 7.3 Feature Description
      1. 7.3.1 Soft Start
      2. 7.3.2 Power Good
      3. 7.3.3 Undervoltage Lockout (UVLO) Function
      4. 7.3.4 Overcurrent Protection
      5. 7.3.5 Overvoltage Protection
      6. 7.3.6 Undervoltage Protection
      7. 7.3.7 Overtemperature Protection
      8. 7.3.8 Output Discharge
      9. 7.3.9 Master and Slave Operation and Synchronization
    4. 7.4 Device Functional Modes
      1. 7.4.1 Operation Mode
      2. 7.4.2 Light Load Operation
      3. 7.4.3 Forced Continuous Conduction Mode
  8. Application and Implementation
    1. 8.1 Application Information
    2. 8.2 Typical Application
      1. 8.2.1 Design Requirements
      2. 8.2.2 Detailed Design Procedure
        1. 8.2.2.1 Determine the Value of R1 and R2
        2. 8.2.2.2 Choose the Inductor
        3. 8.2.2.3 Choose the Output Capacitor(s)
        4. 8.2.2.4 Choose the Input Capacitor
        5. 8.2.2.5 Compensation Design
      3. 8.2.3 Application Curves
  9. Power Supply Recommendations
  10. 10Layout
    1. 10.1 Layout Guidelines
    2. 10.2 Layout Example
  11. 11Device and Documentation Support
    1. 11.1 Documentation Support
      1. 11.1.1 Related Documentation
    2. 11.2 Receiving Notification of Documentation Updates
    3. 11.3 Community Resources
    4. 11.4 Trademarks
    5. 11.5 Electrostatic Discharge Caution
    6. 11.6 Glossary
  12. 12Mechanical, Packaging, and Orderable Information

封装选项

机械数据 (封装 | 引脚)
散热焊盘机械数据 (封装 | 引脚)
订购信息

1 Features

  • 95.5% Maximum Efficiency
  • Continuous 3-A Output Current
  • Supports All MLCC Output Capacitor
  • SmoothPWM™ Auto-Skip Eco-mode™ for Light-Load Efficiency
  • Voltage Mode Control
  • Supports Master-Slave Interleaved Operation
  • Synchronization up to ±20% of Nominal Frequency
  • Conversion Voltage Range From 2.9 V to 6 V
  • Soft-Stop Output Discharge During Disable
  • Adjustable Output Voltage Ranging From
    0.6 V to 0.84 V × VIN
  • Overcurrent, Overvoltage, and Overtemperature Protection
  • Small, 3 mm × 3 mm, 16-Pin VQFN Package
  • Open-Drain Power Good Indication
  • Internal Boot Strap Switch
  • Low RDS(on), 24 mΩ With 3.3-V Input and 19-mΩ With 5-V Input
  • Supports Prebias Start-Up Functionality

2 Applications

  • 5-V Step-Down Rail
  • 3.3-V Step-Down Rail

3 Description

The TPS53311 provides a fully integrated 3-V to 5-V VIN integrated synchronous FET converter solution with 16 total components, in 200 mm2 of PCB area. Due to the low RDS(on) and TI Proprietary SmoothPWM™ skip mode of operation, it enables 95.5% peak efficiency, and over 90% efficiency at loads as light as 100 mA. It requires only two 22-µF ceramic output capacitors for a power-dense, 3-A solution.

The TPS53311 features a 1.1-MHz switching frequency, SKIP mode operation support, prebias start-up, internal soft start, output soft discharge, internal VBST switch, power good, EN/input UVLO, overcurrent, overvoltage, undervoltage, and overtemperature protections and all ceramic output capacitor support. It supports supply voltage from
2.9 V to 3.5 V and conversion voltage from 2.9 V to
6 V, and output voltage is adjustable from 0.6 V to
0.84 V × VIN.

The TPS53311 is available in the 3 mm × 3 mm
16-pin VQFN package (Green RoHs compliant and Pb free) and operates between –40°C and 85°C.

Device Information(1)

PART NUMBER PACKAGE BODY SIZE (NOM)
TPS53311 VQFN (16) 3.00 mm × 3.00 mm
  1. For all available packages, see the orderable addendum at the end of the data sheet.

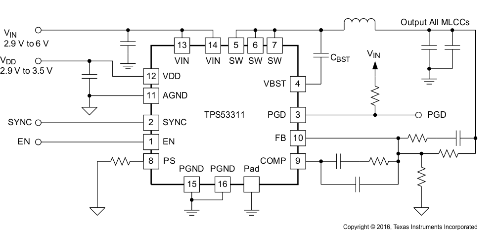
Typical Application Circuit

TPS53311 v10027_lusa41.gif