SLUSA41B JUNE   2010  – September 2016 TPS53311

PRODUCTION DATA.  

  1. Features
  2. Applications
  3. Description
  4. Revision History
  5. Pin Configuration and Functions
  6. Specifications
    1. 6.1 Absolute Maximum Ratings
    2. 6.2 ESD Ratings
    3. 6.3 Recommended Operating Conditions
    4. 6.4 Thermal Information
    5. 6.5 Electrical Characteristics
    6. 6.6 Typical Characteristics
  7. Detailed Description
    1. 7.1 Overview
    2. 7.2 Functional Block Diagram
    3. 7.3 Feature Description
      1. 7.3.1 Soft Start
      2. 7.3.2 Power Good
      3. 7.3.3 Undervoltage Lockout (UVLO) Function
      4. 7.3.4 Overcurrent Protection
      5. 7.3.5 Overvoltage Protection
      6. 7.3.6 Undervoltage Protection
      7. 7.3.7 Overtemperature Protection
      8. 7.3.8 Output Discharge
      9. 7.3.9 Master and Slave Operation and Synchronization
    4. 7.4 Device Functional Modes
      1. 7.4.1 Operation Mode
      2. 7.4.2 Light Load Operation
      3. 7.4.3 Forced Continuous Conduction Mode
  8. Application and Implementation
    1. 8.1 Application Information
    2. 8.2 Typical Application
      1. 8.2.1 Design Requirements
      2. 8.2.2 Detailed Design Procedure
        1. 8.2.2.1 Determine the Value of R1 and R2
        2. 8.2.2.2 Choose the Inductor
        3. 8.2.2.3 Choose the Output Capacitor(s)
        4. 8.2.2.4 Choose the Input Capacitor
        5. 8.2.2.5 Compensation Design
      3. 8.2.3 Application Curves
  9. Power Supply Recommendations
  10. 10Layout
    1. 10.1 Layout Guidelines
    2. 10.2 Layout Example
  11. 11Device and Documentation Support
    1. 11.1 Documentation Support
      1. 11.1.1 Related Documentation
    2. 11.2 Receiving Notification of Documentation Updates
    3. 11.3 Community Resources
    4. 11.4 Trademarks
    5. 11.5 Electrostatic Discharge Caution
    6. 11.6 Glossary
  12. 12Mechanical, Packaging, and Orderable Information

封装选项

机械数据 (封装 | 引脚)
散热焊盘机械数据 (封装 | 引脚)
订购信息

7 Detailed Description

7.1 Overview

The TPS53311 is a high-efficiency switching regulator with two integrated N-channel MOSFETs and is capable of delivering up to 3 A of load current. The TPS53311 provides output voltage between 0.6 V and 0.84 × VIN from 2.9-V to 6-V wide input voltage range.

This device employs five operation modes to fit various application requirements. The master and slave mode enables a two-phase interleaved operation to reduce input ripple. The skip mode operation provides reduced power loss and increases the efficiency at light load. The unique, patented PWM modulator enables smooth light load to heavy load transition while maintaining fast load transient.

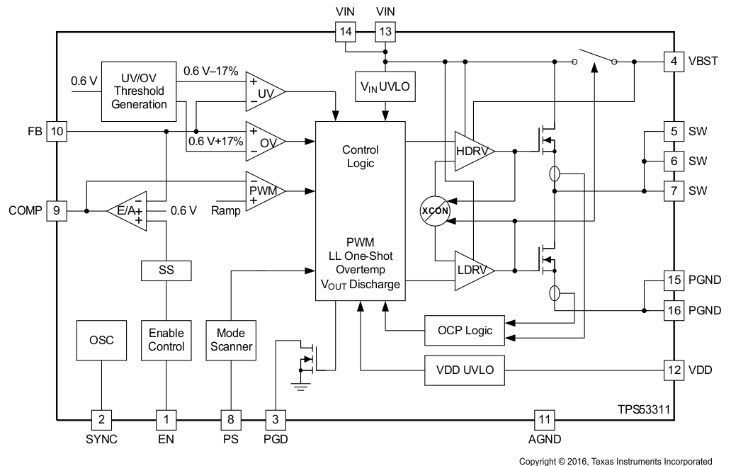
7.2 Functional Block Diagram

TPS53311 v10028_lusa41.gif

7.3 Feature Description

7.3.1 Soft Start

The soft-start function reduces the inrush current during the start-up sequence. A slow-rising reference voltage is generated by the soft-start circuitry and sent to the input of the error amplifier. When the soft-start ramp voltage is less than 600 mV, the error amplifier uses this ramp voltage as the reference. When the ramp voltage reaches 600 mV, the error amplifier switches to a fixed 600-mV reference. The typical soft-start time is 400 µs.

7.3.2 Power Good

The TPS53311 monitors the voltage on the FB pin. If the FB voltage is between 83% and 117% of the reference voltage, the power good signal remains high. If the FB voltage falls outside of these limits, the internal open-drain output pulls the power good pin (PGD) low.

During start-up, the input voltage must be higher than 1 V to have valid power good logic, and the power good signal is delayed for 400 µs after the FB voltage falls to within the power good limits. There is also 10-µs delay during the shutdown sequence.

7.3.3 Undervoltage Lockout (UVLO) Function

The TPS53311 provides undervoltage lockout (UVLO) protection for both power input (VIN) and bias input (VDD) voltage. If either of them is lower than the UVLO threshold voltage minus the hysteresis, the device shuts off. When the voltage rises above the threshold voltage, the device restarts. The typical UVLO rising threshold is
2.8 V for both VIN and VVDD. A hysteresis voltage of 130 mV for VIN and 75 mV for VVDD is also provided to prevent glitch.

7.3.4 Overcurrent Protection

The TPS53311 continuously monitors the current flowing through the high-side and the low-side MOSFETs. If the current through the high-side FET exceeds 4.5 A, the high-side FET turns off and the low-side FET turns on until the next PWM cycle. An overcurrent (OC) counter starts to increment each occurrence of an overcurrent event. The converter shuts down immediately when the OC counter reaches four. The OC counter resets if the detected current is less 4.5 A after an OC event.

Another set of overcurrent circuitry monitors the current flowing through low-side FET. If the current through the low-side FET exceeds 5.1 A, the overcurrent protection is enabled and immediately turns off both the high-side and the low-side FETs and shuts down the converter. The device is fully protected against overcurrent during both on-time and off-time. This protection is latched. See TPS53310 data sheet, 3-A Step-Down Regulator with Integrated Switcher (SLUSA68), for information on hiccup overcurrent protection.

7.3.5 Overvoltage Protection

The TPS53311 monitors the voltage divided feedback voltage to detect overvoltage and undervoltage conditions. When the feedback voltage is greater than 117% of the reference, the high-side MOSFET turns off and the low-side MOSFET turns on. The output voltage then drops until it reaches the undervoltage threshold. At that point the low-side MOSFET turns off and the device enters a high-impedance state.

7.3.6 Undervoltage Protection

When the feedback voltage is lower than 83% of the reference voltage, the undervoltage protection timer starts. If the feedback voltage remains lower than the undervoltage threshold voltage after 10 µs, the device turns off both the high-side and the low-side MOSFETs and goes into a high-impedance state. This protection is latched.

7.3.7 Overtemperature Protection

The TPS53311 continuously monitors the die temperature. If the die temperature exceeds the threshold value (140°C typical), the device shuts off. When the device temperature falls to 40°C below the overtemperature threshold, it restarts and returns to normal operation.

7.3.8 Output Discharge

When the enable pin is low, the TPS53311 discharges the output capacitors through an internal MOSFET switch between SW and PGND while high-side and low-side MOSFETs remain off. The typical discharge switch-on resistance is 60 Ω. This function is disabled when VIN is less than 1 V.

7.3.9 Master and Slave Operation and Synchronization

Two TPS53311 can operate interleaved when configured as master and slave. The SYNC pins of the two devices are connected together for synchronization. In CCM, the master device sends the 180° out-of-phase pulse to the slave device through the SYNC pin, which determines the leading edge of the PWM pulse. If the slave device does not receive the SYNC pulse from the master device or if the SYNC connection is broken during operation, the slave device continues to operate using its own internal clock.

In DE mode, the master and slave switching node does not synchronize to each other if either one of them is operating in DCM. When both master and slave enters CCM, the switching nodes of master and slave synchronize to each other.

The SYNC pin of the slave device can also connect to external clock source within ±20% of the 1.1-MHz switching frequency. The falling edge of the SYNC triggers the rising edge of the PWM signal.

7.4 Device Functional Modes

7.4.1 Operation Mode

The TPS53311 offers five operation modes determined by the PS pin connections listed in Table 1.

Table 1. Operation Mode Selection

PS PIN CONNECTION OPERATION MODE AUTO-SKIP AT LIGHT LOAD MASTER AND SLAVE SUPPORT
GND FCCM Slave Slave
24.3 kΩ to GND DE Slave Yes Slave
57.6 kΩ to GND HEF Mode Yes
174 kΩ to GND DE Master Yes Master
Floating or pulled to VDD FCCM Master Master

In forced continuous conduction mode (FCCM), the high-side FET is ON during the on-time and the low-side FET is ON during the off-time. The switching is synchronized to the internal clock thus the switching frequency is fixed.

In diode emulation mode (DE), the high-side FET is ON during the on-time and low-side FET is ON during the off-time until the inductor current reaches zero. An internal zero-crossing comparator detects the zero crossing of inductor current from positive to negative. When the inductor current reaches zero, the comparator sends a signal to the logic control and turns off the low-side FET.

When the load is increased, the inductor current is always positive and the zero-crossing comparator does not send a zero-crossing signal. The converter enters into continuous conduction mode (CCM) when no zero-crossing is detected for two consecutive PWM pulses. The switching synchronizes to the internal clock and the switching frequency is fixed.

In high-efficiency mode (HEF), the operation is the same as diode emulation mode at light load. However, the converter does not synchronize to the internal clock during CCM. Instead, the PWM modulator determines the switching frequency.

7.4.2 Light Load Operation

In skip modes (DE and HEF) when the load current is less than one-half of the inductor peak current, the inductor current becomes negative by the end of off-time. During light load operation, the low-side MOSFET is turned off when the inductor current reaches zero. The energy delivered to the load per switching cycle is increased compared to the normal PWM mode operation and the switching frequency is reduced. The switching loss is reduced, thereby improving efficiency.

In both DE and HEF mode, the switching frequency is reduced in discontinuous conduction mode (DCM). When the load current is 0 A, the minimum switching frequency is reached. The difference between VVBST and VSW must be maintained at a value higher than 2.4 V.

7.4.3 Forced Continuous Conduction Mode

When the PS pin is grounded or greater than 2.2 V, the TPS53311 is operating in forced continuous conduction mode in both light-load and heavy-load conditions. In this mode, the switching frequency remains constant over the entire load range, making it suitable for applications that need tight control of switching frequency at a cost of lower efficiency at light load.