SLOS488F November 2006 – March 2015 TPA6130A2
PRODUCTION DATA.
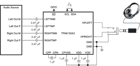
The TPA6130A2 is a stereo DirectPath™ headphone amplifier with I2C digital volume control. The TPA6130A2 has minimal quiescent current consumption, with a typical IDD of 4 mA, making it optimal for portable applications. The I2C control allows maximum flexibility with a 64 step audio taper volume control, channel independent enables and mutes, and the ability to configure the outputs into stereo, dual mono, or a single receiver speaker BTL amplifier that drives 300 mW of power into 16 Ω loads.
The TPA6130A2 is a high fidelity amplifier with an SNR of 98 dB. A PSRR greater than 100 dB enables direct-to-battery connections without compromising the listening experience. The output noise of 9 μVrms (typical A-weighted) provides a minimal noise background during periods of silence. Configurable differential inputs and high CMRR allow for maximum noise rejection in the noisy environment of a mobile device.
TPA6130A2 packaging includes a 2 by 2 mm chip-scale package, and a 4 by 4 mm QFN package.
| PART NUMBER | PACKAGE | BODY SIZE (NOM) |
|---|---|---|
| TPA6130A2 | WQFN (20) | 4.00mm x 4.00mm |
| DSBGA (16) | 2.00mm x 2.00mm |
